历经千辛万苦
终于考到了驾驶证
拿到驾驶证就能一直开车?
NO!NO!NO!
要知道驾驶证也是存在有效期的
根据规定
每到有效期满前90日内
驾驶人就要向车管所申请换证
否则,逾期后等同于无证
在此期间仍继续驾驶机动车
将会面临罚款甚至拘留的处罚
过期超过一年
驾驶证会注销哦
▼
到期了需要办理换证业务
该去哪里办?该怎么办?
别担心~
这里有一份驾驶证换证详细攻略
快快收藏起来吧!
驾驶证有效期分为6年、10年、长期
①首次申领是六年。
②六年有效期内每个记分周期内均未达到12分的,可换发十年有效期的机动车驾驶证。
③十年有效期内每个记分周期内均未达到12分的,可换发长期有效的机动车驾驶证。(驾驶证可在有效期满前90日内申请换证)
驾驶证逾期了怎么办?
逾期1年以内
可直接办理期满换证业务
驾驶证逾期一年内的可以正常办理换证,但在逾期期间不能开车上路。
逾期1-3年
通过考试可以恢复驾驶资格
机动车驾驶人逾期1年未到3年的,驾驶证在系统中将会处于注销可恢复状态,需参加科目一考试,恢复驾驶资格后才可办理期满换证业务!
逾期3年以上
驾驶证注销
驾驶证逾期超过三年的,需要重新参加驾考考取驾驶证!
1、打开“交管12123”app登陆后,首页点击【更多】,选择驾驶证业务中的【驾驶证补换领】。
2、选择【期满换证】后点击【下一步】。
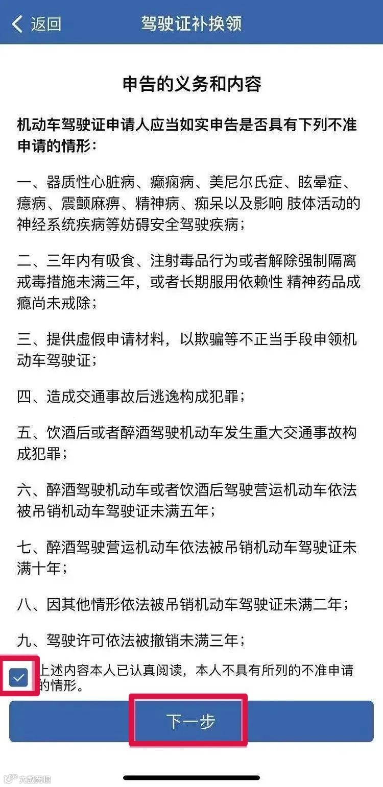
3、仔细阅读【申告的义务和内容】,并勾选已阅读,点击【下一步】。
4、填写驾驶证邮寄地址(全国均可邮寄)及联系电话,点击【下一步】。
5、接收、填写验证码,提交后即申请成功。
6、申请后需要经过受理、制证等流程,可在首页下方【网办进度】中查询。

注意:线上申请需要提交体检证明!!!
看到这篇文章的小伙伴们
赶紧看下自己的驾驶证
还有多久到期呢?
虽然超过一定有效期仍然可以换证
但超过有效期就是失效状态
就不能再开车!

仍继续上路行驶将被处
200元以上2000元以下罚款
并处15日以下拘留!
快转发给身边的朋友吧~
加入热点 资讯群 ↓↓↓

长按二维码
获取更多讯


