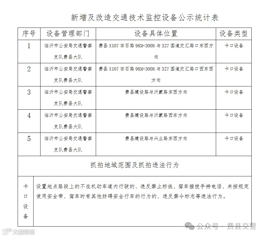
为进一步加强全县道路交通安全管理工作,规范通行秩序、预防道路交通事故,根据《中华人民共和国道路交通安全法》、《中华人民共和国道路交通安全法实施办法》、《山东省实施〈中华人民共和国道路交通安全法〉办法》、《道路交通安全违法行为处理程序规定》等法律、法规规定,临沂市公安局交通警察支队费县大队新增及改造5处交通技术监控设备,现对以下设备地点予以公示,自2024年12月19日起公示,公示期为5天,公示到期正式启用,请广大交通参与者自觉遵守道路交通法律法规,共同维护良好的道路交通环境。
附件:新增及改造交通技术监控设备公示统计表
临沂市公安局交通警察支队费县大队
2024年12月19日
为进一步提升费县交警大队交通管理服务水平,促进辖区交通事业健康发展,着力提升群众安全感满意度,大队现开通执法监督热线,市民也可以对交通管理相关问题进行咨询和提出合理化建议。
电话:0539-5028177
接听时间(工作日):
上午:9:00—11:30
下午:14:00—17:00
如遇忙线,请您耐心等待并给予谅解。

长按二维码
获取更多讯


