住在启东的你,是否也曾受过
楼上装修电钻轰鸣
广场舞音乐震耳欲聋
深夜聚会喧哗不止的折磨
……
终于可以不用忍气吞声了
这些困扰都市居民的噪音问题
如今有了更有力的法律武器来应对
好消息!!
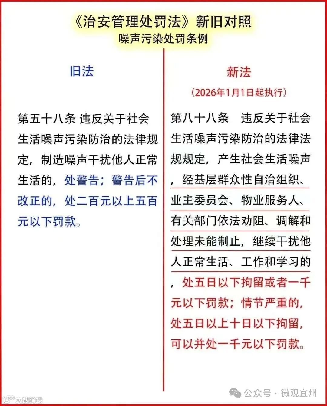
2026年1月1日,新修订的《治安管理处罚法》将正式实施,对生活噪音扰民行为“动真格”——最高可拘留10天!
快看看哪些行为千万别碰👇
2025年6月27日,十四届全国人大常委会第十六次会议表决通过了新修订的《中华人民共和国治安管理处罚法》,将于2026年1月1日起正式施行。新法针对社会治安管理面临的新情况新问题作出了多项修订,其中对噪声扰民行为的处罚规定发生了显著变化——不再只是“警告加小额罚款”,而是引入了拘留措施并提高了罚款额度。
新法将“违反法律规定”改为“违反法律法规规定”,加入了地方性法规,覆盖了更多噪音场景。这意味着各地制定的具体噪声标准和管理规定将成为执法的重要依据。
社会生活噪声主要包括:
公共场所娱乐健身噪音(如广场舞、露天演唱);
家庭及室内活动噪音(如深夜K歌、乐器演奏、装修施工);
商业经营噪音(如商铺使用高音喇叭招揽顾客);
以及其他社会生活噪音(如居民区使用高音喇叭宣传、车辆鸣笛)。
需要注意的是,新法规制范围限于社会生活噪音,工业噪声、建筑施工噪声、交通运输噪声等主要由环保部门监管。
新法明确了“先劝后罚、分级处置”的治理逻辑,处罚的核心前提是需经过基层群众性自治组织、业主委员会、物业服务人或有关部门依法劝阻、调解和处理未能制止。
这一设计体现了立法者希望将矛盾化解在基层、化解在萌芽状态的意图,避免了执法资源浪费和矛盾激化。
新法对噪声扰民行为采取了分级处罚标准。一般情节处5日以下拘留或1000元以下罚款;情节严重的处5日以上10日以下拘留,可以并处1000元以下罚款。
“情节严重”通常包括:多次劝阻后仍扰民、因噪音引发肢体冲突或群体性纠纷、在医院/学校周边制造噪音等情形。
值得注意的是,根据最高法案例(如“荒山野鬼”录音扰民案),即使噪声未超法定分贝限值,只要长期、故意制造噪音影响他人生活安宁,即可认定为违法。
这意味着即使噪音分贝值不高,但只要长期存在且干扰他人正常生活,仍可能受到处罚。这扩大了对“软性”噪音扰民行为的规制范围。
1.接警与现场处置
接到报警后,警方会记录详细信息,包括报警人联系方式、噪声地点、类型和持续时间,并安抚报警人情绪。到达现场后,民警会首先表明身份,调查核实噪声来源和性质,区分是属于公安机关管辖的社会生活噪声(如广场舞、家庭娱乐、装修施工、商业促销等),还是应由环保部门处理的工业、建筑施工或交通运输噪声。
现场处置以调解劝阻为先。警方会了解情况,对行为人进行劝说,要求其停止或降低噪声。多数案件在此阶段得以解决。警方也会注意收集证据,如拍照、录像、询问证人,在有条件时进行噪声检测。
2.“前置程序”是关键环节
这是新法引入的重要环节。若现场调解无效,警方不会立即处罚,而是会引导当事人向基层群众性自治组织(如居委会、村委会)、业主委员会、物业服务人或其他有关部门求助,由这些组织先行依法进行劝阻、调解和处理。
这个“前置程序”旨在充分发挥基层自治组织的调解作用,争取将矛盾化解在社区层面。
3.行政处罚的启动与执行
只有在经过上述基层“前置程序”未能制止噪声干扰行为时,警方才会依据新法启动行政处罚程序。
警方会全面调查取证,这可能包括收集基层组织的处理记录、周边居民证言、现场录音录像、专业噪声检测报告(如需认定分贝值超标)等。
新法引入了分级处罚制度:
* 一般情节:处五日以下拘留或者一千元以下罚款。
* 情节严重:处五日以上十日以下拘留,可以并处一千元以下罚款。
处罚执行完毕后案件终结,警方会记录归档所有处置过程。为防止问题复发,警方还可能联合物业、社区等进行回访监督,并开展宣传教育。
如果您遭遇噪声扰民,可以参考以下步骤维权:
1.友好协商:先与噪声制造者沟通。
2.求助基层:若无效,向物业、居委会或业委会反映,要求调解。
3.报警处理:若基层调解仍无效,拨打110,并说明已经过前期调解。
4.配合执法:向警方提供相关记录和证据(如录音、录像)。
来源:新华社快看




