最近几天天气晴好
舒适宜人
这个周末
你计划好了去哪里赏秋?
这天气太适合出去玩了
不过,请大家注意!
这是“暴风雨前的宁静”
天气即将反转
今年下半年首场寒潮即将来袭!
启东“一夜入冬”
据“中国天气”,预计11月15日起,寒潮将自北向南影响中东部大部地区,全国中东部大部地区将出现降温,局地降温12至14℃。17日至18日,最低气温0℃线将南压至江淮一带。
这次寒潮强度强、影响范围广,降温过后,我国大部地区气温会从前期的偏高转为偏低,气温将大范围创今年下半年来新低。
寒潮之所以叫寒潮
一点都不开玩笑
前一天还21℃的大晴天
只要一晚
整体气温瞬间下降
下周一最高气温下跌10℃
最低气温降至2℃
预计下周二是这次降温最冷的一天
最高气温只有8℃
最低温1℃
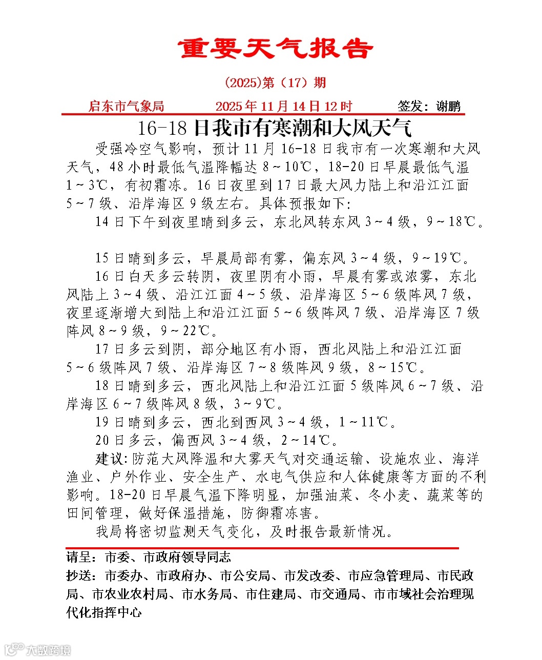
启东市气象台发布
重要天气报告
受强冷空气影响
预计11月16-18日
我市有一次寒潮和大风天气
48小时最低气温降幅达8~10°C
18-20日早晨最低气温1~3°C
有初霜冻
16日夜里到17日
最大风力陆上和沿江江面5~7级
沿岸海区9级左右

受此次寒潮影响
预计18、19日
江苏绝大部分地区
将迎来今年下半年以来“最冷白天”
早晚时段寒意明显加重
🥶🥶🥶
苏南地区的居民要尤其注意
由于前期气温持续偏高
本次寒潮过程中,气温下降更加明显
很容易突发心脑血管、呼吸道、感冒等疾病
大家一定要注意提醒家人们
做好健康防护工作
此外,这次寒潮过程中,由于水汽不足,中东部大部地区雨雪天气稀少。但需注意风寒效应的影响,伴随着降温,长江中下游及其以北大部地区有4至6级偏北风,阵风7至8级。
虽然不会下雨
但小伙伴们要注意阵风
在大风的影响下
体感上会觉得更加冷
是时候穿上你早就买好的羽绒服了

预计寒潮过后
最高气温将回升到14℃左右
月底可能还有一次降温
值得注意的是
未来最低气温都只有个位数
冬天真的就快来了
趁着这几天温度适宜
赶紧把冬天衣服拿出来晒晒吧
再次提醒大家
此次是“王炸级”寒潮
启东最低只有1℃
这个周末一定要提前做好准备
千万别着凉生病了
转发扩散!

