
今天上午
通州区自然资源和规划局发布
关于《通州区集体经营性建设用地入市
暂行办法》的政策解读
明确了农村集体经营性建设用地入市各项程序和规则

关于《通州区集体经营性建设用地入市暂行办法》的政策解读
一、办法制定的背景和意义
为深入贯彻落实中央、省、市关于农村土地制度改革政策和部署,建立健全城乡统一的建设用地市场,依法规范有序推进集体经营性建设用地入市工作,根据《江苏省自然资源厅关于印发<农村集体经营性建设用地入市试点方案(试行)>的通知》要求,拟订了《通州区集体经营性建设用地入市暂行办法》(以下简称《暂行办法》)。
探索建立与国有建设用地同等入市、同权同价同责的集体经营性建设用地入市制度,有利于激活土地要素,加快乡村振兴步伐,是深化农村土地制度改革的重要内容,对于统筹城乡土地开发利用,保障农民土地财产权,推动城乡融合发展和促进乡村振兴具有重要意义。
二、目标任务
通过开展集体经营性建设用地入市试点,明确农村集体经营性建设用地入市范围、模式和程序,建立市场交易规则和服务监管制度,建立公平合理的土地增值收益分配机制,推动建立“同权同价、流转顺畅、收益共享”城乡统一的建设用地市场,探索相关工作的衔接机制,以试点作为改革的重要任务和方法,为通州区全面开展集体经营性建设用地入市工作探索路径。
三、主要内容
第一章、总则
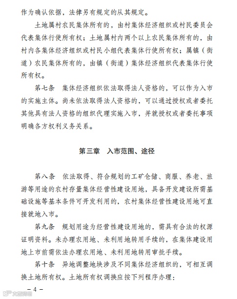
通州区范围内的农村集体经营性建设用地入市,适用本办法。规划用途为工矿仓储、商服、养老、旅游等农村集体经营性建设用地,不包括农村宅基地和商品住房开发用地。
第二章、入市主体
主体为具有土地所有权的农村集体经济组织,包括镇、村、组农民集体。
第三章、入市范围
依法取得、符合规划的工矿仓储、商服、养老、旅游等用途的农村存量集体经营性建设用地,未办理农用地、未利用地转用手续的,需先办理转用手续,并落实相应的补偿。
第四章、入市方式
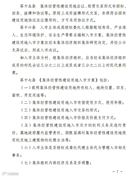
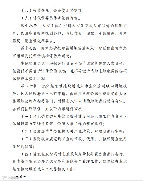
出让、租赁、作价出资(入股)等有偿使用方式。最高使用年限不得超过国有建设用地同类同用途最高年限。
第五章、入市程序
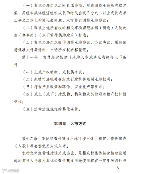
原则上采用挂牌形式交易,入市主体或其授权委托人编制入市方案,方案应经本集体经济组织集体研究决定,并经公示无异议后,形成入市决议。入市主体应逐级向属地政府、区人民政府提出入市申请。由自然资源和规划部门牵头召集属地政府和部门,对提出入市申请的地块进行联合会审。自然资源和规划部门拟定入市地块呈报表报政府批准。政府下发集体经营性建设用地入市核准批复。在江苏省土地市场网和当地土地市场以及相关媒介发布交易公告。
集体经营性建设用地使用权出让、租赁交易完成后由自然资源部门出具《成交确认书》,经公示无异议后,双方签订《出让(租赁、作价入资)》合同》。
第六章、转让、出租、抵押
集体经营性建设用地转让、出租、抵押参照国有建设用地二级市场管理。其中租赁用地抵押的必须征得所有权人书面同意。
第七章、收益管理
区财政部门应设立农村集体经营性建设用地入市专用账户,交易资金应当全部进入专户管理。
发生交易行为应该向区财政专户缴纳土地增值收益调节金。调节金是指在农村集体经营性建设用地入市及再转让环节对土地增值收益收取的资金。调节金按非税收入管理,实行收支两条线。
以出让方式入市的,按成交价格分级累进缴纳调节金。出让价格在每亩100万元(含100万元)以内部分按增值收益的5%缴纳;出让价格在每亩100万元-200万元(含200万元)部分按增值收益的10%缴纳;出让价在每亩200万元以上部分按增值收益的15%缴纳。以租赁和作价出资(入股)方式入市的,以租金总和、作股价作为入市收入,以其增值收益的20%缴纳。
再转让环节调节金按增值收益分级累进征收,如增值收益在50%(含50%)以内部分按10%缴纳;增值收益在50%-100%(含100% )部分按20%缴纳;增值收益在100%以上部分按30%缴纳。
农村集体经济组织获得的集体经营性建设用地入市净收益,归农村集体经济组织所有,在集体经济组织内部合理分配。主要用于社会保障、完善基础设施和提升农村公共服务等公益事项。
建立集体经营性建设用地入市收益辅助账户,纳入农村集体资产统一管理,严格按规定分配使用。其中:
属村内其他集体经济组织入市的,净收益的10%应作为村集体提留,归村集体所有,用于村内公益事业支出;其余按照农村集体资金资产资源管理的有关规定进行管理;
(二)属镇、村集体经济组织入市的,其获得的收益应主要用于辖区内农村基础设施建设、民生项目等支出。
第八章-第十章、交易规范、法律责任、附则
执行期间,如出台新的政策规定,按新规定执行。
通州区集体经营性建设用地入市暂行办法


















