在去年南通市发布的2021年为民办实事提到:全市要新建、迁建、扩建幼儿园10所,新增省优质幼儿园12所,新开盘普惠性幼儿园14所。
普惠性幼儿园,即以政府指导价收保育费和住宿费的幼儿园,普通家庭也上得起。
全市的计划中,崇川区占了一半,新建的5所幼儿园包括通师二附公馆1895幼儿园、通师二附城市嘉苑幼儿园、通师一附翡翠华府幼儿园、南通市星光域幼儿园、南通市兴石幼儿园。
目前,上述幼儿园已经建成并投入使用。
到目前为止,崇川区现有各类幼儿园114所,其中公办幼儿园52所,民办幼儿园61所,普惠性幼儿园覆盖率达到约96.71%。
今年,南通市区还将积极补点,新建多所幼儿园,今年也有多所幼儿园即将投入使用,进一步解决适龄幼儿入园需求。

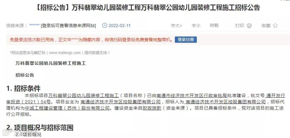
万科翡翠公园幼儿园位于开发区复兴东路北,东方大道西,建筑面积约4872㎡,毗邻能达生态绿廊,生态环境优美。
该项目为12班幼儿园,工期要求120日历天,周边有能达中央公园、实小教育集团-能达校区、开发区公共文化中心等生活配套,项目落成后将为板块再添利好,教育资源得以有效提升。
买房时,不少购房者先考虑的就是孩子的教育问题,“名盘+名校”的开发模式,增加了楼盘的附加值,众多楼盘抓住时机,靠“配建幼儿园”提升自我价值。
目前,南通市区很多楼盘都配建了学校,公办私立的都有,收费也不尽相同,大家可以一起来了解一下。
不完全统计,如有遗漏欢迎留言区补充
为让孩子的教育不输在起跑线上,优质的教育倍受青睐,于是在购房的诸多决定因素之中学校成为一大重要因素。
如果自己小区拥有幼儿园,孩子就可免受在学校与家之间的奔波劳苦,节约大量时间,接送孩子的的家长也可避免因在上班高峰期送小孩上学起早贪黑,忍受堵车的辛苦。
对于每一位望子成龙、望女成凤的家长而言,无论从安全、方便、长期的书香为邻,日益熏陶来看,社区的配套幼儿园都会是更好的选择。
一年18万!贵到离谱!
盘点南通收费前十的幼儿园
都说现在读幼儿园比大学还烧钱,我们统计了南通目前收费排名前十的幼儿园,基本都是3万/年,读完小中大班三年就要差不多10万元。
更离谱的是还有幼儿园收费18万/年,三年下来妥妥一辆宝马5系了。(费用仅供参考,具体以幼儿园实际收费为准)
孩子上幼儿园,一定是理性的选择,而不是冲动的决定,因为童年的启蒙教育,不可重新来过。
选择幼儿园,不是一味追求幼儿园的规模和软硬件实力,更要看师资力量是否强大。而优秀的幼儿园教学方法,和公办私立并不冲突,所以选择幼儿园,也并不是价格越贵越好。
最后,你家小孩幼儿园一年学费多少?欢迎文末留言!
世茂璀璨未来 中海翠湖溪岸 中铁逸都 美的云筑 祥生云境 滨江道&玺 万科揽境 华宇锦绣澜湾 北纬31度 五龙云璟 长泰滨河国际
开发区/苏锡通
通州区/通州湾

购房咨询添加微信nt36522
观察君拉你进买房交流群

免责申明:1/本文来源南通楼市观察,不构成直接投资建议;2/任何投资行为均有不同程度风险性,投资需理性;3/添加微信nt36522,观察君拉你进买房交流群。


