刚刚
(2)区内规模以上工业、规模以上(限上)服务业和科创型企业普通员工在区内购置家庭首套或者改善性二套新建商品住宅的,区财政补贴1万元/套;
全日制本科毕业或具有中级职称或企业中层管理人员购置家庭首套或者改善性二套新建商品住宅的,区财政补贴1.5万元/套;
全日制硕士毕业及以上学历或具有副高级及以上职称或企业高层管理人员购置家庭首套或者改善性二套新建商品住宅的,区财政补贴2万元/套。
(3)为鼓励单个区内规模以上工业、规模以上(限上)服务业和科创型企业组织动员其符合条件的员工购买区内新建商品房,凡组织动员其符合条件的员工购买区内新建商品房5套以上(含5套)的,区财政给予该企业0.5万元/套的补贴,企业也可发给购房员工,具体如何发放由企业决定。
(4)新建商品住房购置时间以商品房网签合同备案时间为准。相关补贴须在缴清房款后方可办理申领手续,过期不予受理。1、2、3条可重复享受,补贴政策一个家庭仅可享受一次。
(1)建筑面积90㎡(含)以下的住宅给予房款总额1%的购房补贴;建筑面积90㎡以上的住宅,给予房款总额1.5%的购房补贴;(最高补贴至144㎡)
(2)在如就业的全日制博士、硕士毕业生或副高级以上职称的,800元/㎡;在如就业、创业的,500元/㎡(该两项内容不重复享受)
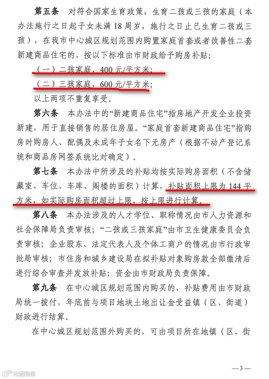
(3)家庭购置首套或者二套住房的,二孩补贴400元/㎡;三孩家庭补贴600元/㎡。
注:
* 以上政策支持首套和改善性二套商品房;
* 以上政策满足条件者均可叠加重复享受;
* 是否具备享受政策的资格请咨询相关部门。
* 本办法自公布之日起施行,施行期限暂定为一年。
《如皋市支持居民合理住房合理需求的实施办法(暂行)》原文如下:



-END-


【南通热盘系列】
@人气热盘
招商公园道 /万科揽境 /长泰滨河国际 / 东升旭辉中心 /滨江道&滨江玺 / 龙湖华德鑫基·天璞 / 尚海湾 / 中海翠湖溪岸 / 绿城柳岸晓风 / 绿城桂语朝阳 / 世茂璀璨未来 / 天皓名邸 / 观江海 / 万科常春藤
免责申明:1/本文来源如皋发布,不构成直接投资建议;2/任何投资行为均有不同程度风险性,投资需理性;3/添加微信nt36522,观察君拉你进买房交流群。




