您的账户将于今日过期,请立即登陆我行网站 wap.xxxxxx.com 激活升级,给您带来不便,敬请谅解!
▼
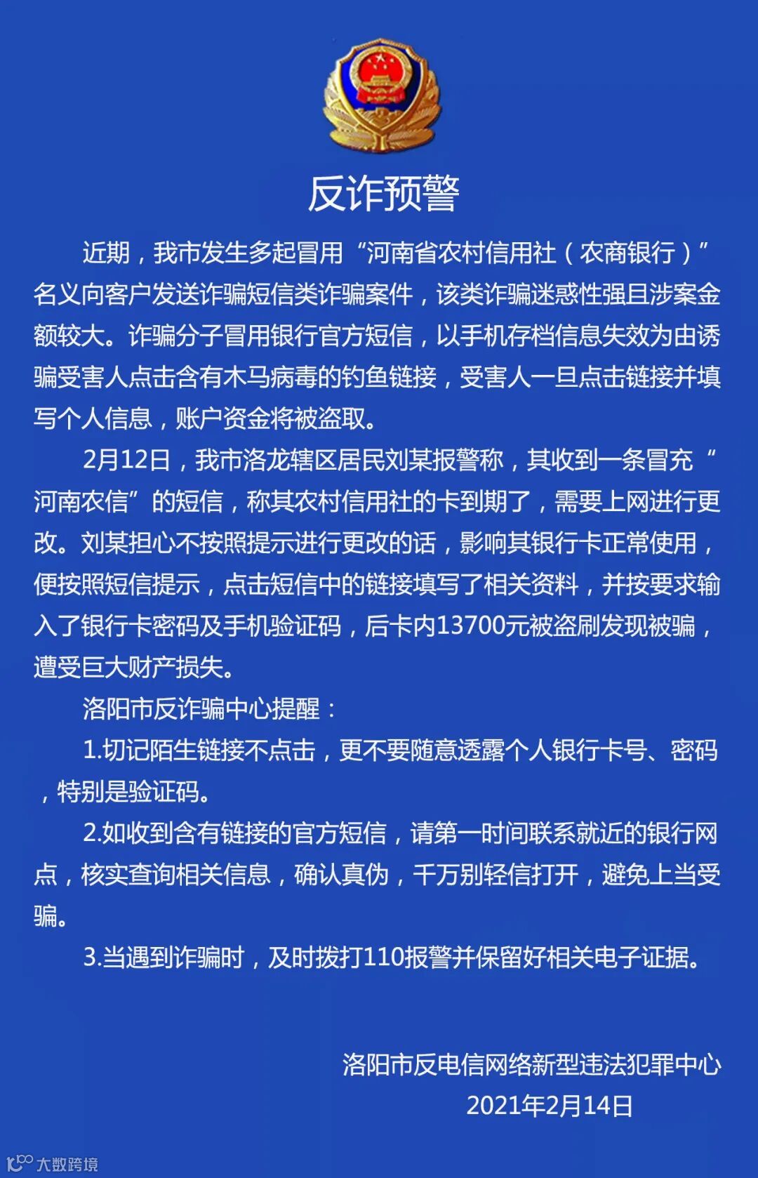
洛阳警方发布紧急预警!
仅2月13日一天
洛阳市就有超过5名受害人
被骗子"冒充银行短信链接"诈骗!

......
平安鹤壁发布预警微博
提醒市民防骗

诈骗手段
骗子冒用官方短信名义
向受害人发送诈骗信息
以手机存档信息实效为由
诱骗受害人点击含有木马病毒的短信链接
一旦点击链接并填写个人信息及验证码
账户资金将被盗取!


以上短信号码为虚假号码,内容为电信网络诈骗信息,万一上当受骗,要立即向公安机关报案。
请务必认准官方网站及官方短信,其他非本网站或本号段的信息均为诈骗!
河南省农村信用社(农商银行)官方网址:https://www.hnnx.com
河南省农村信用社(农商银行)官方短信号码:
106980096288(动账及验证码)
1069816596288(营销)
安阳发布预防网络诈骗预警
警方发布的消息称,近期,该市发生多起冒用“河南省农村信用社(农商银行)”名义向客户发送诈骗短信类诈骗案件,该类诈骗迷惑性强且涉案金额较大。诈骗分子冒用银行官方短信,以手机存档信息失效为由诱骗受害人点击含有木马病毒的钓鱼链接,受害人一日点击链接并填写个人信息,账户资金将被盗取。
2月13日,安阳市辖区报警人报警称:收到一条信息,其内容:尊敬的用户您的手机银行将于今天下午被限制,登录Xxxxxx.net 验证,给您带来不便,敬请谅解。因担心不按照提示修改的话,会影响其银行卡正常使用,便按照短信提示点进短信提示的链接,填写了相关的个人资料,并按要求输入了银行卡密码及手机验证码,后卡内余额被盗刷,遭受巨大财产损失。
商丘市反诈中心发布紧急预警
商丘市反诈中心发布紧急预警
冒充农信社的链接不要点
驻马店发布防诈骗提醒
▼
大家切记:
银行是不会发任何链接
请一定记得告诉朋友们!
扫描二维码获取
更多精彩
大象客户端

