自26日起,河南省多地教育局发布紧急通知,将暂时关停所有校外培训机构。



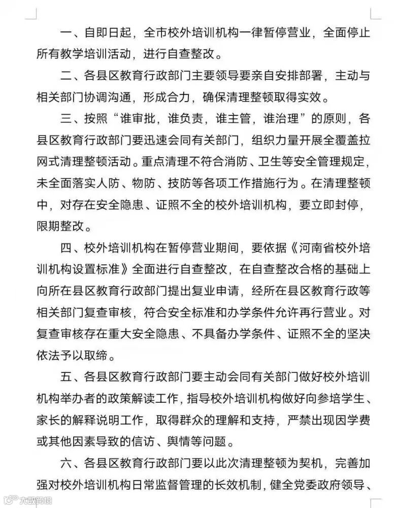
即日起,安阳全市校外培训机构一律暂停营业,全面进行安全自查整改,待整改合格并报县(市、区)教育等相关部门复查审核后,符合安全标准和办学条件的方可再行营业。对复查审核存在重大安全隐患或不具备办学条件的要坚决予以取缔。为认真贯彻落实省委省政府、市委市政府火灾防治工作紧急会议精神,深刻汲取商丘柘城“6·25”火灾事故教训,迎接党的百年华诞,全面营造良好安全氛围,安阳市教育局决定在全市教育系统开展消防和学校安全大检查大排查活动。
此次消防安全大检查大排查从即日起至2021年7月1日,排查范围是全市各级各类中小学校、幼儿园及校外培训机构。
各县(市、区)教育局要积极协调当地公安部门,要按照《公安部办公厅教育部办公厅关于组织开展全国中小学幼儿园安全工作检查的通知》和此次活动要求,把学校消防安全工作作为重点,进行全覆盖、拉网式检查,对发现的各类安全隐患要立即督促整改,无法立即整改的场所要封停,限期整改。
即日起,辖区内所有校外培训机构一律停业,依据《河南省校外培训机构设置标准》全面进行自查整改,在自查整改合格的基础上向县(市、区)教育部门提出复业申请,经县(市、区)教育等相关部门复查审核,符合安全标准和办学条件允许再行营业。对复查审核存在重大安全隐患或不具备办学条件的要坚决予以取缔。
安阳市教育局将组织开展督导检查,强力督促整改隐患,解决实际问题。大检查大排查期间,凡是发生火灾的,必须严格实行责任倒查,依法依纪从严追究有关领导和人员责任。
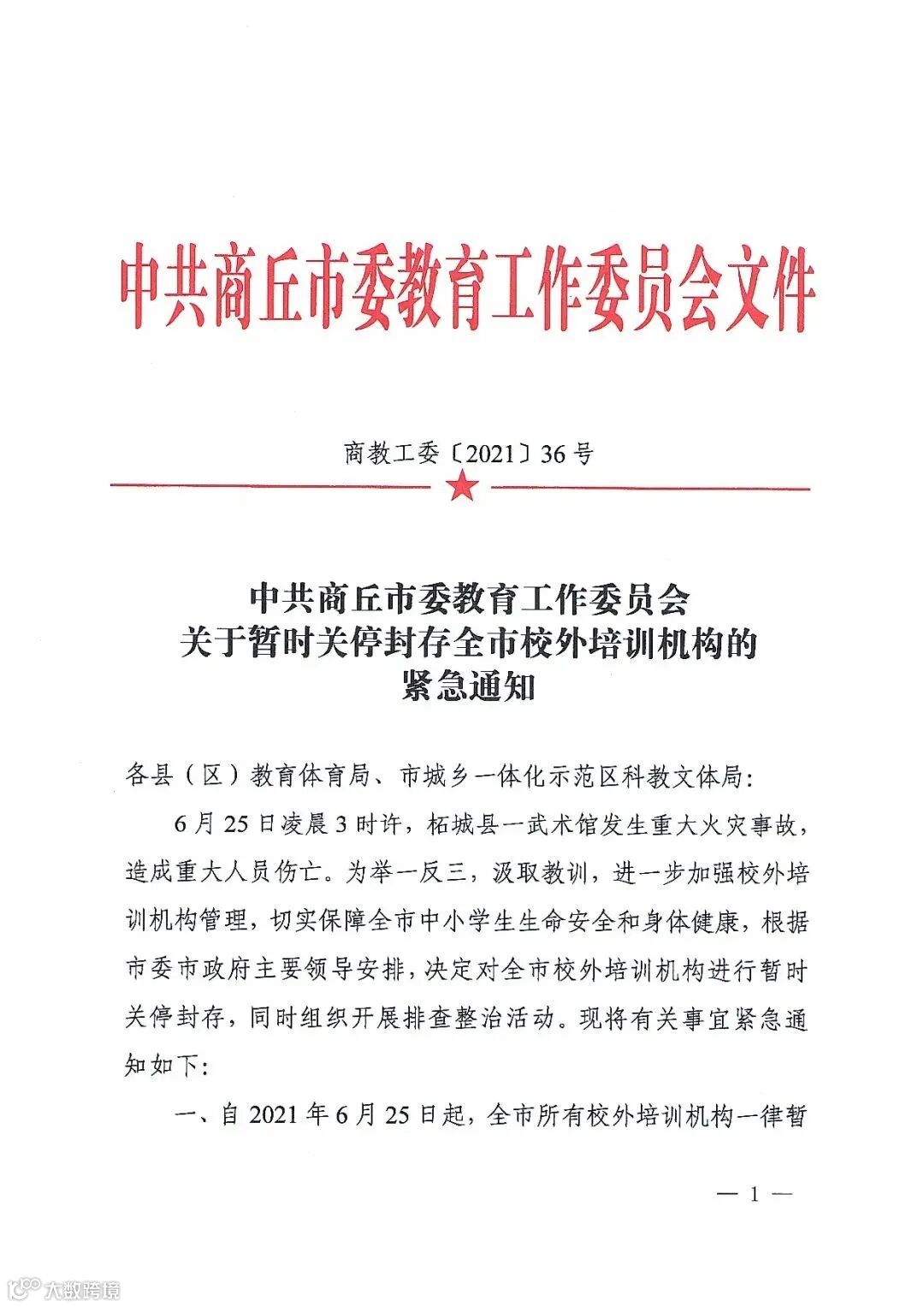
关于立即开展校外培训机构安全大排查活动的通知
各县区教育体育局:
6月25日凌晨三时许,商丘市柘城县一武术馆发生火灾事故,造成大量人员伤亡。为避免此类事件再次发生,从即日起至2021年6月30日,市教育体育局决定在全市开展校外培训机构安全大排查活动。具体要求如下:
一、各县区教体局在接到本通知后,要立即向县区主要领导汇报,成立由相关部门组成的校外培训机构安全排查工作领导小组。6月30日前要全部排查完毕,主要排查办学场所是否符合消防、卫生等安全管理规定,是否全面落实人防、物防、技防等各项工作措施,是否存在安全隐患,机构常态化疫情防控情况等方面。
二、即日起我市所有校外培训机构进行全面停业整顿,全部停止所有教学培训活动。
三、对存在安全隐患的培训机构按照“整顿合格、申请验收、现场复核、合格一个复课一个”的原则,由辖区教体局联合相关部门进行验收。对存在重大安全隐患或不具备办学条件的要坚决予以取缔。
四、各县区教体局要主动会同有关部门共同指导本辖区内校外培训机构做好向参培学生、家长的解释说明工作,取得家长的理解和支持,严禁出现因学费及其他因素导致的信访舆情等问题。
五、各县区教体局要以本次排查整治为契机,建立对校外培训机构日常监管长效机制,健全党委政府领导,教育部门牵头,有关部门参与的联合执法机制,形成条块结合,横向纵向联动的网格化监管责任体系,确保校外培训机构依法依规办学。
六、各县区教体局要落实市教育体育局部署,严肃督导问责。
开封市教育体育局
2021年6月27日

6月26日起,新乡市所有校外培训机构停止所有教学培训活动,停业整顿两周。按照“谁审批,谁负责,谁主管,谁治理”的原则,各县(市)、区教体局迅速组织开展全覆盖拉网式排查整治活动,重点排查整治校外培训机构是否符合消防、卫生等安全管理规定,是否全面落实人防、物防、技防等各项工作措施,是否存在安全隐患,证照是否齐全等。对存在安全隐患、证照不全的校外培训机构,必须坚决依法予以取缔。

平顶山市把消防安全作为本次大排查工作的重中之重,特别是重点排查俱乐部等人员密集场所的消防安全,切实落实“谁排查谁负责”的检查责任制,对发现的火灾隐患能整改的坚决要求立即整改,对无法立即整改到位的火灾隐患场所要坚决予以关停。

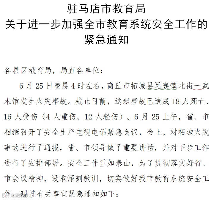
驻马店市各级教育行政部门和学校要按照“党政同责,一岗双责,齐抓共管,失职追责”的原则,认真落实“属地管理,分级负责,谁主管谁负责,谁审批谁负责,管业务必须管安全”的要求,一级抓一级,层层抓落实,特别是要夯实主要领导、第一责任人、法人的责任。加大对民办学校和社会培训机构的监督检查力度,一家一家的排查,达不到办学条件的要坚决停业整顿。
6月27日起,周口市所有校外培训机构一律暂时关停,全部停止所有教学培训活动。
各县(市、区)教育体育局要按照“谁审批、谁负责,谁主管、谁治理”的原则,立即联合相关部门对本辖区内所有校外培训机构进行安全隐患大排查,重点排查治理校外培训机构是否符合消防、卫生安全管理规定,是否全面落实“人防、物防、技防”等各项工作措施,是否存在安全隐患,经营证照是否齐全等。
对存在安全隐患、证照不全的校外培训机构,坚决依法予以取缔;对符合设置标准、具备办证条件的校外培训机构,重新颁发审批手续,下发公告,允许正常开展培训活动。

漯河市各县区教育局、直属分局要在6月27日18:00前完成本辖区所有校外培训机构暂停培训工作,随即开展全覆盖、拉网式排查。
排查工作结束后,对存在安全隐患、证照不全、家长学生投诉意见集中的校外培训机构,必须坚决依法予以取缔;对排查中发现存在问题,排查后迅速整改到位的校外培训机构,要进行跟踪指导,定期检查,要求其持续保持良好状况;对符合设置标准、证照齐全、运行状况良好的校外培训机构要做好日常监管工作。各县区教育局、直属分局要根据排查结果对校外培训机构适时放开培训活动。
洛阳市所有培训机构停业整顿,各县区教育、市场监管、消防、公安等部门组成联合治理小组对校外培训机构进行地毯式排查,发现问题要求各培训机构按限期整改,整改到位的培训机构向各县区联合治理小组办公室提出开办申请,做到“成熟一家,验收一家,合格一家,开办一家”。用“用铁的标准、铁的手腕、铁的心肠、铁的办法”守住安全底线。

许昌市各县(市、区)人民政府(管委会)和市直有关单位要按照“谁审批、谁负责”的原则,迅速组织专门力量,对本辖区、本系统内所有校外培训机构和幼儿园,开展全覆盖、拉网式排查整治。对发现学科类校外培训机构证照不全的,非学科类校外培训机构没有执照或没有经过审批的,幼儿园没有办园许可证的,必须坚决依法予以取缔。
要重点排查本辖区校外培训机构和幼儿园是否符合消防、卫生等安全管理规定,是否全面落实人防、物防、技防等各项工作措施,是否存在安全隐患等。对存在安全隐患的校外培训机构和幼儿园要坚决予以关停,限期整改。对整改完毕,符合设置标准和具备办证条件的校外培训机构和幼儿园,经相关部门检查验收批准后,解除关停状态,恢复正常培训和教学活动。

一、停业整顿期间,各校外培训机构和民办幼儿园对照《河南省校外培训机构设置标准》《教育部 公安部关于加强中小学幼儿园消防安全管理工作的意见》(教督[2015]4号)文件要求进行自查自纠。
二、按照“整顿合格、申请验收、现场复核”的原则,由县区教育行政部门联合相关部门对证照齐全的校外培训机构和民办幼儿园进行验收,各项要求全部达标后方可复课。经验收达不到复课标准的,继续进行停业整顿。
三、对无办学许可证的校外培训机构、民办幼儿园,一律关停。
四、停业整顿期间,所有校外培训机构和民办幼儿园不得擅自开门复课。否则,将依法依规严肃处理,直至吊销办学许可证。
五、按照“属地管理、分级负责”“谁主管、谁治理”的原则,各县(区)教育行政部门要以本次停业整顿为契机,健全党委政府领导,教育部门牵头、有关部门参与的联合执法机制,确保辖区内全部校外培训机构和民办幼儿园隐患排查率100%、隐患整改率100℅、整改不达标关停率100℅。



滑县


立即开展一次“全方位、多角度、拉网式”安全大排查,确保一校不漏。按照纵向到底、横向到边、不留死角的原则,建立隐患整改台账。能立即整改的,要明确整改责任人和整改时限,限时整改到位。不能立即整改的,要无条件停止使用,停止办学办园、培训、服务活动。
新蔡县
各校外培训机构一律不允许向学生提供食宿,严禁无办学许可证的培训机构开展培训活动。处于整改中的培训机构,不得招生,消防、房屋安全必须达标。
各校外培训机构、各民办学校从今日起,全面排查存在的消防等安全隐患,做到边排查边整改。县教育局将联合县消防救援大队等职能部门,对全县校外培训机构及民办学校进行督查,凡发现没有及时整改及整改不到位的将严肃处理,并通报全县。各中心学校近期要对辖区内的培训机构及民办学校严格排查,建好台账,并跟踪整改到位。

