今天上午9:00
郑州市中原区、金水区、
管城区、高新区进行重点人群核酸检测
惠济区进行重点人群及部分区域全员核酸检测
检测频次
金水区和高新区坚持实施每日1检
视疫情形势变化经研判后适时调整
再行通知,如遇全员核酸检测则合并进行
时间安排
9:00开始采样
16:00完成采样工作
检测对象
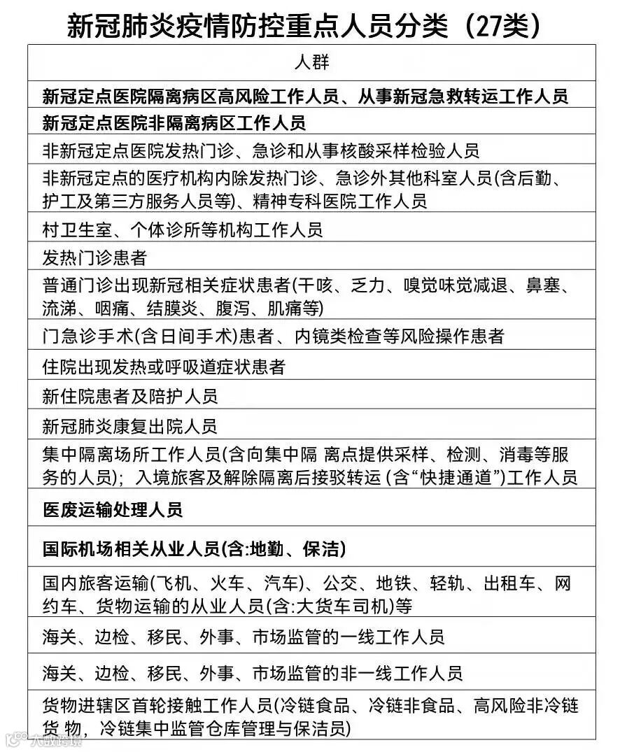
金水区、高新区为27类重点人群
中原区、管城区为27类重点人群、38个重点场所





惠济区江山路街道、刘寨街道、长兴路街道、迎宾路街道启动重点人群核酸检测(见下表)
大河路街道、古荥镇、花园口镇、新城街道启动区域内全员核酸检测

采样点
各区核酸检测采样点汇总
↓↓↓
中原区采样点

金水区采样点

管城区采样点

高新区采样点

惠济区采样点
重点人群采样点信息


全员检测采样点信息




温馨提示
1、接种新冠病毒疫苗不超过48小时人员凭接种证明、已进行核酸检测未超过24小时人员凭有效核酸检测证明可不参加检测。
2、因外出等原因不在郑州市域的,由所在地自行进行检测并向所在单位报备,由各行业主管部门统一上报检测结果。
3、集中(居家)医学观察人员按国家要求常规开展检测,不再参与本轮重点人群集中检测。
4、所有重点人群检测时凭微信或短信参加检测,未收到微信或短信的重点人群也可凭所在单位出具的工作证、采样卡、工作证明等参加检测。
5、参加采样期间做好个人防护,全程佩戴口罩,主动接受检测,并保持一米线以上距离,避免聚集和相互交谈,切实防止采样时交叉感染。
来源:郑州中原发布、金水发布、管城发布、惠济发布、郑州高新发布
编辑:冯菲
审核:万丹


