作息调整了吗?
剧追完了吗?

假期余额不足了...
准备好开学了吗?
开学需要准备啥?
来来来
小编为你整理好了
河南多所高校开学时间
瞅瞅有贵校吗...

郑州大学
新生报到时间为9月3日-4日,如有变更,提前通知。

河南大学
新生报到时间为2022年9月1日-2日(如有调整,以学校官方通知为准)。

河南师范大学
新生定于9月10日-11日到校报到(专升本9月4日报到),请不要提前或延期报到。
如有特殊原因不能按时报到者,须向所在专业辅导员请假(从报到之日算起不超过15日)。未请假或请假逾期者,除因不可抗力等正当理由外,视为放弃入学资格。

河南科技大学
在册学生:9月3-4日报到注册,9月5日正式上课。2022级本科新生、研究生新生:9月13-14日报到注册,9月15日开始教学活动。

河南农业大学
新生报到时间为9月11日,报到时若有疫情中高风险地区的新生,报到事宜单独安排,另行通知。

河南科技学院
2022年8月27-28日师生报到、注册,8月29日(星期一)上课。新生9月10-11日报到。

河南理工大学
符合报到条件的2022级学生9月8-9日到学校报到,具体安排详见《河南理工大学关于做好2022级本科学生迎新工作的通知》。

河南工业大学
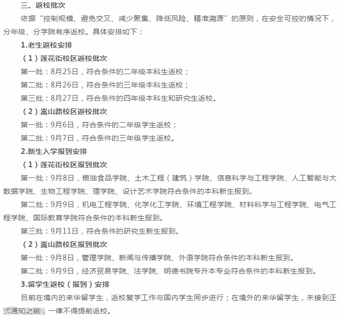
1.老生返校安排
(1)莲花街校区返校批次
第一批:8月25日,符合条件的二年级本科生返校;
第二批:8月26日,符合条件的三年级本科生返校;
第三批:8月27日,符合条件的四年级本科生和研究生返校。
(2)嵩山路校区返校批次
第一批:9月6日,符合条件的二年级学生返校;
第二批:9月7日,符合条件的三年级学生返校。
2.新生入学报到安排
(1)莲花街校区报到批次
第一批:9月8日,粮油食品学院、土木工程(建筑)学院、信息科学与工程学院、人工智能与大数据学院、生物工程学院、理学院、设计艺术学院符合条件的本科新生报到。
第二批:9月9日,机电工程学院、化学化工学院、环境工程学院、材料科学与工程学院、电气工程学院、国际教育学院符合条件的本科新生报到。
第三批:9月11日,符合条件的研究生新生报到。
(2)嵩山路校区报到批次
第一批:9月8日,管理学院、新闻与传播学院、外语学院符合条件的本科新生报到。
第二批:9月9日,经济贸易学院、法学院、明德书院专升本专业符合条件的本科新生报到。
3.留学生返校(报到)安排
目前在境内的来华留学生,返校复学工作与国内学生同步进行;在境外的来华留学生,未接到正式通知之前,一律不得提前返校。

信阳师范学院
8月29日教职工报到,2021级、2020级和2019级分别于8月31日、9月1日、2日报到,9月5日(周一)正式上课。

安阳师范学院
新生(专升本新生除外)报到时间为9月10-11日。根据疫情防控和上级要求,报到时间如有变动,学校将通过官网和“今日校园”APP平台告知,请及时关注并做好开学前各项准备工作。

商丘师范学院
新生凭录取通知书、准考证、身份证于9月3日、4日到校报到,校内军训两周,专升本、第二学士学位报到时间为8月27日,如遇特殊情况(如自然灾害、重大疾病等)确实不能按时报到者必须提前用电话、特快、传真等形式向我校招生工作办公室请假(请假最长不能超过两周)。未履行请假手续不能按时报到者将视为自行放弃入学资格。

新乡学院
2022级新生报到时间为2022年9月13-14日(如有特殊情况,以最新通知为准)。

安阳学院
安阳校区新生凭录取通知书,于2022年9月3日至9月4日来校办理入学手续;原阳校区新生凭录取通知书,于2022年9月3日至9月4日来校办理入学手续。

郑州西亚斯学院
普通本科、专科新生报到日期为8月30-31日两天。8月30-31日两天到校报到者,郑州火车站有校车接站;专升本新生报到日期为8月24日。



返校疫情防控信息:
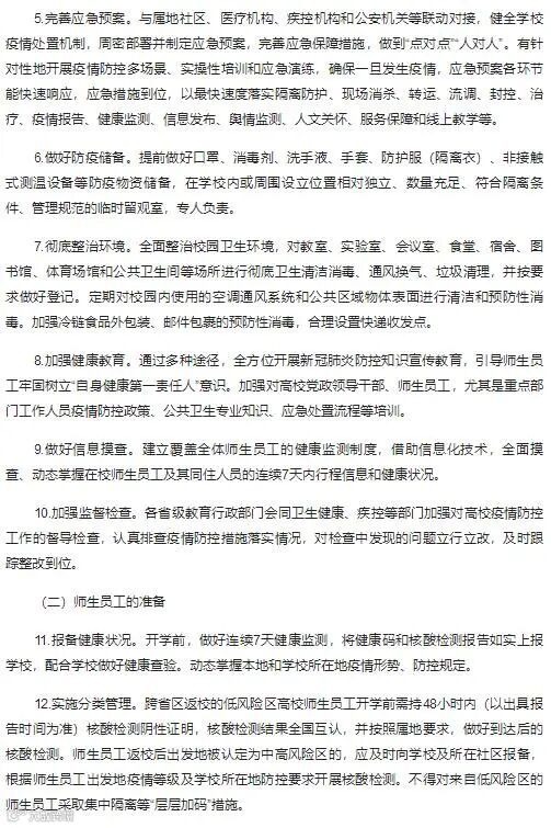
为进一步指导高等学校、中小学校和托幼机构做好新冠肺炎疫情防控工作,压实校园防控各方主体责任,有序落实常态化防控与应急处置措施,根据第九版新型冠状病毒肺炎防控方案和当前疫情形势需要,在前期技术方案基础上,教育部、国家疾控局组织制定了《高等学校新冠肺炎疫情防控技术方案(第六版)》《中小学校新冠肺炎疫情防控技术方案(第六版)》和《托幼机构新冠肺炎疫情防控技术方案(第六版)》。
《高等学校新冠肺炎疫情防控技术方案(第六版)》规定,跨省区返校的低风险区高校师生员工开学前需持48小时内(以出具报告时间为准)核酸检测阴性证明,核酸检测结果全国互认,并按照属地要求,做好到达后的核酸检测。师生员工返校后出发地被认定为中高风险区的,应及时向学校及所在社区报备,根据师生员工出发地疫情等级及学校所在地防控要求开展核酸检测。





编辑:李李
扫码下载
大象新闻客户端
脚踏实地做新闻

