◤公众号对话框回复楼盘名称,查楼盘、加买房群◢
重磅消息!
购房补贴延长!!
日前,
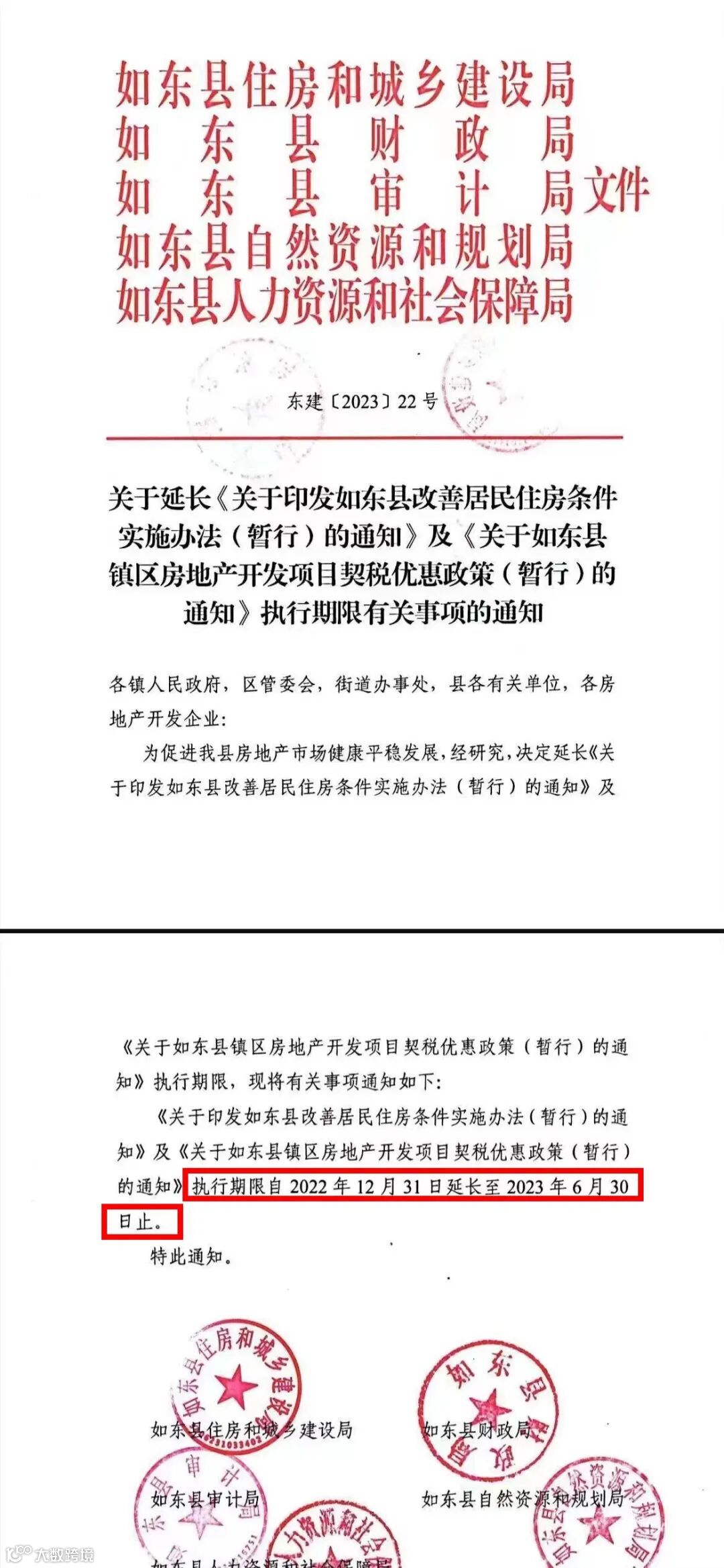
如东发布关于延长
多项购房补贴优惠政策的通知
执行期限自2022年12月31日
延长至2023年6月30日止
原文如下:


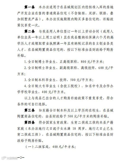
1.高学历人才、自主创业人才购房补贴
与我县用人单位签订一年以上劳动合同(或用人单位出具一年以上用工证明)且在我县缴纳社保满六个月的高学历人才或领取营业执照满一年且有纳税记录的自主创业各类人才,在县城购置商品住宅的,按以下标准由县财政给予购房补贴。
1.全日制博士毕业生、正高级职称,800元/平方米;
2.全日制硕士毕业生、副高级职称、高级技师,600元/平方米;
3.全日制本科毕业生、技师,500元/平方米;
4.全日制大专毕业生(含技工院校)、如东中专及合作办学学校毕业生,400元/平方米。
以上与我县已出台的人才购房补助政策不重复享受,符合条件的可自行选择。
2.本科及以上学历在校生购房补贴
如东籍全日制本科及以上学历的在校生,在县城购置商品住宅的,由县财政给予500元/平方米的购房补贴。
3.二孩或三孩家庭购房补贴
符合国家生育政策,生育二孩或三孩的本县户籍家庭(本办法施行之日起子女未满 18 周岁,施行之日止已生育二孩或三孩),在县城购置商品住宅的,按以下标准由县财政给予购房补贴。
(一)二孩家庭,400元/平方米;
(二)三孩家庭,600元/平方米。
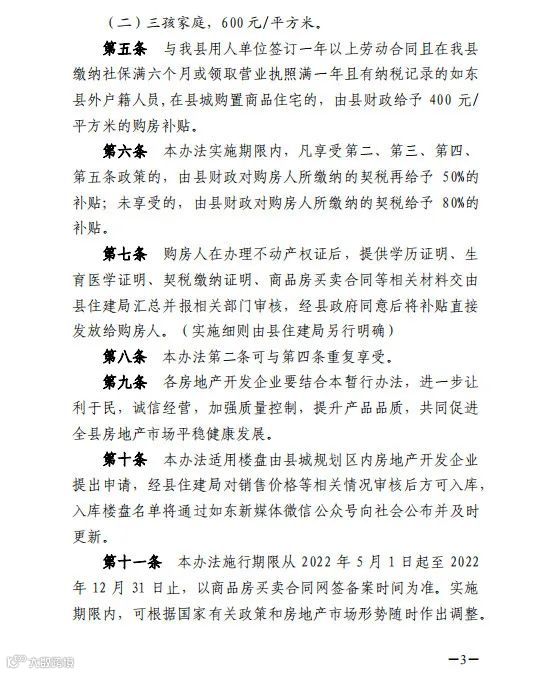
4.外籍人员购房补贴
与我县用人单位签订一年以上劳动合同且在我县缴纳社保满六个月或领取营业执照满一年且有纳税记录的如东县外户籍人员,在县城购置商品住宅的,由县财政给予 400元/平方米的购房补贴。
5.契税补贴
本办法实施期限内,凡享受第二、第三、第四、第五条政策的,由县财政对购房人所缴纳的契税再给予50%的补贴;未享受的,由县财政对购房人所缴纳的契税给予80%的补贴。
文件原文如下




-END-
公众号对话框回复楼盘名称,
一键查楼盘详情、加买房群

免责申明:1/本文来源如东网,仅供参考和交流,不构成直接投资建议;2/任何投资行为均有不同程度风险性,投资需理性;3/添加微信nt36522,观察君拉你进买房交流群。

