
就在刚刚
南通五批次集中土拍正式鸣锣
多宗重点地块结果陆续出炉
工农路R22030地块被致豪地产&国城投资底价拿下,
楼面价14256.3元/㎡;
龙虾王R22029地块被南通华宇地产拿下,
楼面价10242.54元/㎡,溢价率0.45%;
此外海门区22块地中,
19块地底价成交3宗流拍;
而开发区兰溪荟东侧R22031地块
将于下午14点开拍,目前已有1轮报价,
具体将在评论区更新。
本次土拍,
也将直接影响2023年南通楼市格局。
重点土拍结果如下👇👇👇
南通华宇房地产开发有限公司加价一轮后,成功斩获老城区板块原龙虾王R22029地块,成交楼面价10242.54元/㎡,溢价率0.45%。

江苏致豪房地产开发有限公司&南通国城投资发展有限公司底价拿下备受关注的工农路西、喜洋洋大厦南侧的R22030地块,成交楼面价高达14256.3元/㎡,成为近年来板块内难得的待售新盘;

而开发区兰溪荟东侧的R22031地块、苏锡通园区R22032、R22033地块等3宗地块将于今天下午出让,届时我们将在评论区及时更新土拍结果。

整体上来看,本次土拍仍旧以本土房企底价拿地为主。而多宗重量级地块的成功出让,也将直接影响2023年南通的房价格局!
本次土拍详情信息如下
▽▽▽
主城区地块信息
1、R22029地块
地块位置:姚港路东、虹桥路北侧
出让面积:20515.01㎡
用地性质:住宅用地
容积率:1.38-1.59
成交楼面价:10242.54元/㎡
竞买规则:不限房价
竞得房企:南通华宇房地产开发有限公司

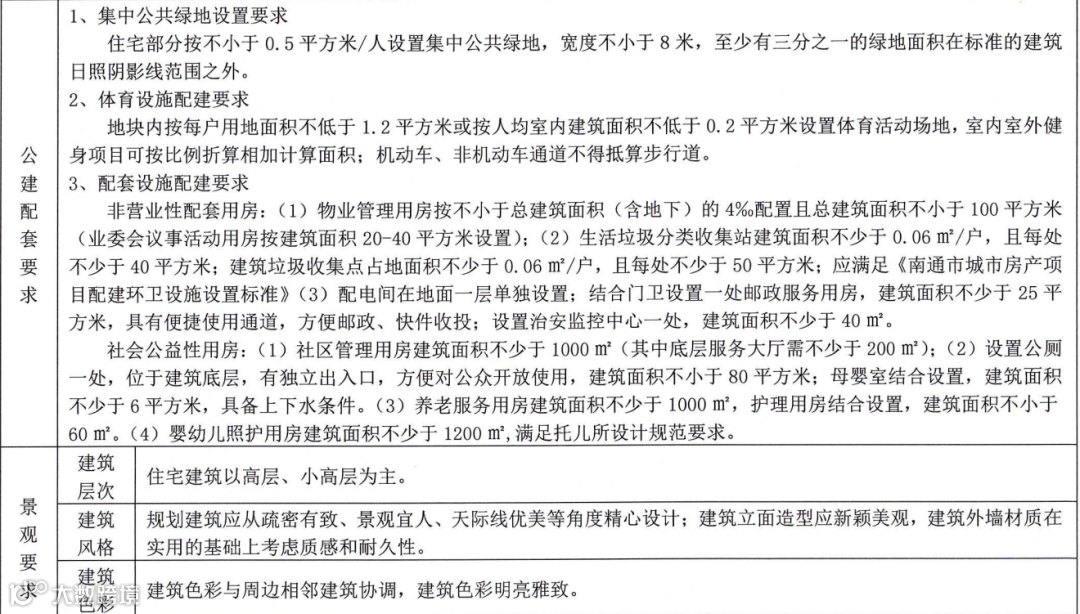
根据规划要求,地块内住宅建筑层次为5-15层,建筑色彩以明快清新的色彩基调为主。

另外地块内还需配套建设邮政服务用房、生活垃圾收集站、居家养老服务站、婴幼儿照护服务站、物业管理用房等配套。

该地块为南通人所熟知的龙虾王地块,地块南侧为虹桥路,北侧青年路,西侧姚港路,驾车可快速驶入长江中路高架,交通便捷;周边各类老牌餐饮、足疗等娱乐休闲场所聚集,生活氛围浓郁。
此外,地块靠近通大附院、市第三人民医院等,医疗资源丰富;距在建的地铁2号线的体育公园站较近;此外,地块距离启秀中学不远,教育资源优质。
2、R22030地块
地块位置:工农南路西、崇学路东、喜洋洋大厦南侧
出让面积:32826.9㎡
用地性质:住宅用地
容积率:1.8-1.99
成交楼面价:14256.3元/㎡
竞买规则:限价31000元/㎡
竞得房企:江苏致豪房地产开发有限公司 南通国城投资发展有限公司

该地块竞买实行房价地价双限并摇号的政策,房屋备案指导均价限价31000元/㎡。
根据规划要求,地块内住宅建筑层次为5-25层,沿工农路住宅建筑外立面应公建化处理,外墙材质宜使用石材、金属、玻璃幕墙等现代材料。

另外地块内还需配套建设配套商业、文化活动站、邮政服务用房、生活垃圾收集站、居家养老服务站、婴幼儿照护服务站、物业管理用房等配套。

该地块位于南通新城区工农南路西侧,与南通人所熟知的中南CBD商圈、通师一附都仅有一路之隔,周边学校、商业、交通均非常发达,属于南通门面位置。
此外,地块周边有众多较为成熟的高端改善型二手房,其中比较受欢迎的有绿城玉兰公寓、苏建学府雅居等,商品房住宅挂牌均价在3.2-3.8万/㎡之间。
3、R22031地块
地块位置:林翠路东、宏兴路北、长桥港河西侧
出让面积:81709.38㎡
用地性质:住宅用地
容积率:1-1.6
成交楼面价:评论区更新
竞买规则:不限房价
竞得房企:评论区更新

根据规划要求,地块内住宅建筑层次为低层、多层和小高层。

另外地块内还需配套建设公厕、文化活动站、社区服务站、婴幼儿照护站、邮政服务用房、治安联防站、物业管理用房等配套。

该地块位于中兴兰溪荟东侧,紧邻能达生态通廊,居住环境非常优质。该地块作为能达版块仅剩的住宅地块,凭借优质的配套和较低的容积率,非常值得期待!
4、R22032地块
地块位置:金英西路西、乐成路北侧
出让面积:25197.41㎡
用地性质:住宅用地
容积率:1.7-1.8
成交楼面价:评论区更新
竞得房企:评论区更新
竞买规则:限价16210元/㎡

该地块竞买实行房价地价双限并摇号的政策,房屋备案指导均价限价31000元/㎡。
根据规划要求,地块内住宅建筑层次为9-18层。
5、R22033地块
地块位置:金英西路南、江景路东侧
出让面积:33899.83㎡
用地性质:住宅用地
容积率:1.7-1.8
成交楼面价:评论区更新
竞得房企:评论区更新
竞买规则:不限房价

根据规划要求,地块内住宅建筑层次为9-15层。
以上两宗地块位于苏锡通园区内,周边配套尚不成熟,生活不便。地块周边目前仅有恒大项目在售,板块内二手房积压情况严重,未来地块入市后预计去化压力较大。
通州区地块信息
1、CR2022-005地块
地块位置:银河路北侧、金洲路西侧宗地
出让面积:126118㎡
用地性质:商住用地
容积率:1.501.7
成交楼面价:7582.4元/㎡
竞得房企:南通神辉置业有限公司 南通一诺城镇建设开发有限公司
竞买规则:不限房价

根据规划要求,地块内住宅建筑层次为9-18层,地块内还需配套建设物业管理用房、治安联防站、快递用房、养老服务用房、婴幼儿照护服务设施等配套。

根据竞买要求,CR2022-005地块内商业办公应独立集中设置,计容建筑面积不小于3000平方米,不得以无实体墙方式分割销售、登记。
地块位于银河新区板块核芯,周边分布有金郊初中、金沙小学银河小区、上悦城等配套。
在售新盘方便,板块内有万科常春藤、金辉辉语星辰、中奥紫云朗境等多个项目在售,未来竞争压力将会进一步加大。

海门区地块信息
1、CR22025地块
地块位置:张謇大道西、广州路北侧
出让面积:64824㎡
用地性质:住宅、商服用地
容积率:1.3-1.5
成交楼面价:3332元/㎡
竞得房企: 江苏耀盈置业有限公司
竞买规则:不限房价

地块分为2个功能区,其中功能区一为酒店商业办公等用途,功能区二为住宅及配套公建。

根据地块投资监管协议要求,为促进海门门经济技术开发区的经济发展,甲方拟在海门经济技术开发区规划建设五星级酒店、办公楼、商业及高端住宅,竞得人应具有开发、建设五星级酒店、商业、办公楼及高端住宅的能力。
竞得人在本地块四年内投资并自持地上计容建筑面积比例不少于商业地块计容面积50%的五星级标准酒店作为地标性建筑。主体结构高度不低于99米,含屋顶构架不低于130米。酒店须引进凯悦、万豪、艾美、万怡、香格里拉、温德姆、雅高、丽思卡尔顿、半岛、凯宾斯基中的一家或一家以上品牌签订合作协议。同时,办公比例不低于商业地块计容面积的30%。
竞得人须对地块东侧22.5亩的绿化及公共设施用地(具有公共停车场功能)进行统一设计, 并投资不低于2500万人民币用于建设。该建设项目经甲方审核后方可施工,确保在酒店开业前施工完毕,并无偿移交给甲方。
竞得人在获得酒店建筑建设工程规划许可证后可办理住宅总建筑面积50%的预售证,酒店主体出正负零再可预售30%,在酒店主体结构封顶后可办理剩余住宅的预售证。

2、CR22026地块
地块位置:海兴路西、闻海路北侧
出让面积:31723㎡
用地性质:住宅、商服用地
容积率:1.01-1.3
成交楼面价:9605.4元/㎡
竞得房企:江苏师山置业有限公司
竞买规则:不限房价

地块位于海门城南板块,海门大有境、龙信广场、海门人民医院新院等优质资源林立,是当下海门热点置业板块之一。
3、R22027地块
地块位置:珠江路东、黄海中路南侧
出让面积:41827㎡
用地性质:住宅用地
容积率:1.6-1.7
成交楼面价:9620元/㎡
竞得房企:江苏师山置业有限公司
竞买规则:不限房价

从区位及配套来说,地块位于海门老城区板块,周边无论是商业配套、交通配套还是教育配套都非常丰富。
教育:地块周边学校环伺,周围2公里范围左右有中南东洲国际学校、海门实验学校(省重点)及其附属小学、海门南海中/小学、海门第一中学等,学区优势十分明显。
医疗:地块北侧2.5公里范围内有同济医院、海门友好医院、海门市中医院,日常就医便利。
商业:地块周边有欧尚超市、龙信广场和中南城购物中心等,商业资源丰富,日常购物十分便捷。
4、R22028地块
地块位置:东洲河路北侧
出让面积:13526㎡
用地性质:住宅用地
容积率:1.01-1.05
起拍楼面价:流拍

地块位于海门开发区,周边有御景园、满芳庭等成熟小区,但是目前人气较为不足。
5、R22029地块
地块位置:北海路北、江海路东侧
出让面积:38646㎡
用地性质:住宅用地
容积率:1.3-1.4
成交楼面价:10120元/㎡
竞得房企:南通瑞城置业有限公司
竞买规则:毛坯限价21200元/㎡

该地块位于海门北部新城板块,北部新城核心区总面积8.7平方公里,地处海门老城与沪陕高速之间,将按照 “一心、一核、两轴、五片区”的总体结构,打造成海门未来重要的区域交通枢纽、现代化都市的形象北门以及生态宜居的生活片区。
6、R22030地块
地块位置:瑞江路东、定海路南侧
出让面积:63239㎡
用地性质:住宅用地
容积率:1.2-1.4
成交楼面价:10180元/㎡
竞得房企:南通市海门海泰置业有限公司
竞买规则:毛坯限价21200元/㎡

7、R22031地块
地块位置:三厂镇秀山路南、南苑路东侧
出让面积:46254㎡
用地性质:住宅用地
容积率:1.69-1.89
起拍楼面价:流拍

8、R22032地块
地块位置:临永大道东、灵甸大道南侧
出让面积:48638㎡
用地性质:住宅用地
容积率:1.1-1.3
成交楼面价:2960元/㎡
竞得房企:南通东布洲置业有限公司
竞买规则:毛坯限价11500元/㎡

9、CR22033地块
地块位置:三星镇现代大道北、规划全西路东侧
出让面积:20853㎡
用地性质:住宅、商服用地
容积率:1.4-1.8
成交楼面价:4190元/㎡
竞得房企:南通市叠港置业有限公司
竞买规则:毛坯限价15000元/㎡

10、R22034地块
地块位置:海门河北、富江路东侧
出让面积:38922㎡
用地性质:住宅用地
容积率:1.6-1.8
成交楼面价:流拍
竞买规则:毛坯限价21200元/㎡

根据规划要求,地块内住宅建筑以高层、小高层为主,地块内还需配套建设物业管理用房、社区管理用房、治安监控中心、快递用房、养老服务用房、婴幼儿照护服务设施等配套。

11、R22035地块
地块位置:广州路北、黄浦江路西侧
出让面积:29225㎡
用地性质:住宅用地
容积率:1.1-1.3
成交楼面价:5530元/㎡
竞得房企:南通江海港建设工程有限公司
竞买规则:毛坯限价15000元/㎡

通州湾地块信息
1、TR22018地块
地块位置:海防公路东、丁南河北侧地块一
出让面积:61279㎡
用地性质:住宅用地
容积率:1.6-1.8
成交楼面价:2583.4元/㎡
竞买规则:不限房价
竞得房企:南通海发置业有限公司

2、TR22019地块
地块位置:海防公路东、丁南河北侧地块二
出让面积:67751㎡
用地性质:住宅用地
容积率:1.6-1.8
成交楼面价:2583.3元/㎡
竞买规则:不限房价
竞得房企:南通海发置业有限公司

3、TR22020地块
地块位置:海防公路东、丁南河北侧地块三
出让面积:67321㎡
用地性质:住宅用地
容积率:1.6-1.8
成交楼面价:2583.3元/㎡
竞买规则:不限房价
竞得房企:南通海乾置业有限公司

4、TR22021地块
地块位置:海防公路东、丁南河北侧地块四
出让面积:66965㎡
用地性质:住宅用地
容积率:1.6-1.8
成交楼面价:2583.4元/㎡
竞买规则:不限房价
竞得房企:南通海乾置业有限公司

5、TR22023地块
地块位置:九州路北、扶海路东、黄山路南侧
出让面积:76916㎡
用地性质:住宅用地
容积率:1.7-1.9
成交楼面价:2461.1元/㎡
竞买规则:不限房价
竞得房企:江苏盛和房地产股份有限公司

6、TR22024地块
地块位置:珠海路东、滨海大道南侧
出让面积:40285㎡
用地性质:住宅用地
容积率:1.6-1.8
成交楼面价:2555.7元/㎡
竞买规则:不限房价
竞得房企:江苏盛和房地产股份有限公司

以上就是本次土拍的全部内容。你觉得2023年南通楼市走向如何?欢迎在评论区留言讨论。
-END-


【南通热盘系列】
@人气热盘
招商公园道 /万科揽境 /长泰滨河国际 / 东升旭辉中心 /滨江道&滨江玺 / 龙湖华德鑫基·天璞 / 尚海湾 / 中海翠湖溪岸 / 绿城柳岸晓风 / 绿城桂语朝阳 / 世茂璀璨未来 / 天皓名邸 / 观江海 / 万科常春藤
免责申明:1/本文来源南通楼市观察,不构成直接投资建议;2/任何投资行为均有不同程度风险性,投资需理性;3/添加微信nt36522,观察君拉你进买房交流群。

