◤公众号对话框回复楼盘名称,查楼盘、加买房群◢
几经波折,南通启秀花园一套法拍房第四次挂牌,将在3月21日上午10点开拍!低于市场价208万,相当于打4折拍卖!

该房源2月8日首次拍卖,当时的挂牌价格为331万。正式开拍前,这套位于二附和启秀双名校施教区内的优质房源,有超250人设置提醒,约1.5万次围观,最终0人报名惨遭流拍!
之所以有如此高的关注度,主要还是因为相较于同小区挂牌房源价格优势较大。
目前启秀花园市面上流通的房源十分稀少,仅3套住宅在售,挂牌价2.9-3.7万/㎡不等,均为149㎡以上的大户型,总价435-650万。
而这套法拍房建面约140㎡,二拍折算下来单价约折算单价仅为18914元/㎡,可以说是该小区名副其实的“捡漏房源”。
这次启秀花园即将拍卖的房源颇有看点,下面来看下这套房子的具体情况:
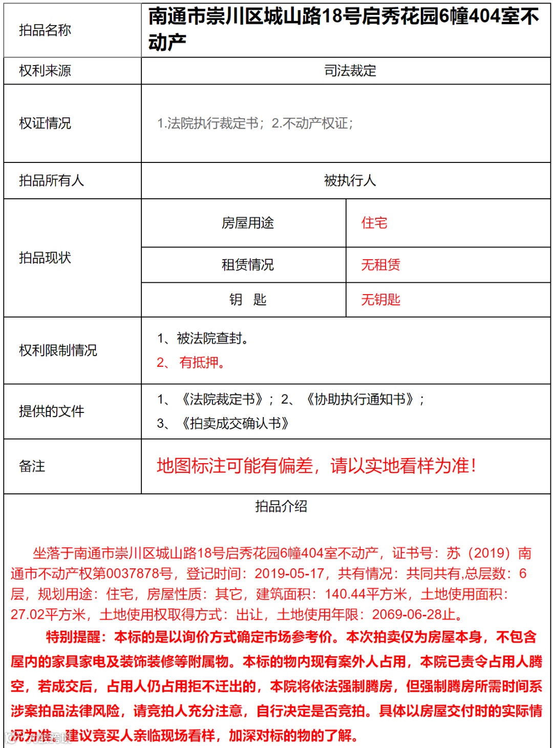
该房源具体位置为启秀花苑6幢404室,建面约140.44㎡,房源评估市场价为472.49万,折合单价约33643元/㎡;二拍起拍价在264.8万,折合单价约18914元/㎡。该标的物竞拍保证金52万,每次竞拍增价幅度13000元。
目前,这套房源已被查封但还未清空,有抵押,无钥匙,房屋简装修,本次拍卖仅为房屋本身,不包含屋内的家具家电及装饰装修等附属物。
值得一提的是,这套房源已经是第四次挂牌,前两次并不是因为流拍,第三次挂牌关注度颇高,但最终流拍。
去年7月28日、12月20日两次挂牌,都因当事人达成了执行和解协议,不需要拍卖财产而撤回。
今年2月8日该房源首次拍卖,当时的挂牌价格为331万,折合单价约23643元/㎡。正式开拍前有超250人设置提醒,约1.5万次围观,最终0人报名惨遭流拍。
这次二拍房源价格猛降208万,相当于市场价打4折出售,罕见的捡漏价格,最终究竟命运如何,也十分值得期待。
小区南邻青年中路,东邻城山路,北邻濠南路,西邻南大街,潺潺的濠河水从北侧流过,周边交通便利、配套齐全。
小区一共只有6栋楼,约218户,4栋小高层+2栋多层,始建于2002年,至今已经20多年楼龄,以建面约140㎡以上的大户型为主,是市中芯典型的“老破大”。
然而因为该小区有二附、启秀两所名校加持,二手房价格一直高企,并且小区业主多为自住,市面上流通的房源也十分稀少。
上周,我们来到启秀花园进行实探。小区大门设置道闸,门禁严格,需要刷卡进入。
小区棕褐色的建筑外立面,简洁明快,虽然是20多年的老房子,砖石+涂料的外立面基本完好。
小区的绿化率约为29%,以花园式风格呈现,园林绿植围绕楼栋生长,但因为小区地面停车位不足,很多绿化带都被改成了车位,还有不少私家车直接斜停在了草坪上。
小区入户单元门与安置房无异,没有入户大堂,楼梯间也是大白墙和水泥地,墙面也比较斑驳。
在楼龄超20年的老商品房小区中,启秀花园也是为数不多设置地下停车场的,地库停放机动车和非机动车,地面为金刚砂,光线不足,品质一般。
整体来看,启秀花园小区入住率较高,居住氛围浓郁,但园区品质一般,跟市面上3万/㎡+的新房、次新房差距较大。
不过、因为优质地段和名校资源的加持,该小区二手房一直一房难求。
作为“二附+启秀”这样双名校资源加持的小区,启秀花园在二手房市场自然是非常抢手。
目前该小区在贝壳找房上的挂牌均价高达32536元/㎡,仅4套房源在售,2019年至今仅3套成交,且均为建面约165㎡以上的大户型,总价438-555万,门槛非常高。
而上文提到的法拍房,建面约140平,起拍价264.8万元,折算单价18914元/㎡,可以说是该小区名副其实的“捡漏房源”。
去年,启秀花园一套建面约174㎡的房源法拍,两人报名,经过30次举牌后成交,总价476万,成交单价高达27356元/㎡,这个价格在南通二手房市场已经属于中高水平,在如今的市场上选择空间较大。
名校施教区内的法拍房的火爆,主要还是因为不少南通人对名校资源无比看重,通过法拍的方式以相对较低的门槛购入能上好学校的房子无可厚非,但对普通人来说还是要考虑是否值得的。
一方面新闻里碰到的法拍房各种奇葩事故都是真实存在的,买家能做的调查顶多是看看是否有物业费拖欠,房屋是否腾空等,而作为学区房首要要素学位是否被占用却是无法查到的,这就是在豪赌一把。
另一方面,普通人想通过法拍学区房捡漏成功率太低,毕竟有钱人太多,一不小心就会竞价飙出市场价,资金压力太大。还有可能面临学区被占用的风险。
总之,购买法拍房需谨慎,尤其是冲着名校资源去买的,在竞拍前一定要确认该房源是否空学位,避免踩坑。
最后,你觉得启秀花园这个小区如何?这套法拍房会成功拍出吗?欢迎留言交流!
-END-
公众号对话框回复楼盘名称,
一键查楼盘详情、加买房群

免责申明:1/本文来源南通楼市网,仅供参考和交流,不构成直接投资建议;2/任何投资行为均有不同程度风险性,投资需理性;3/添加微信nt36522,观察君拉你进买房交流群。