◤公众号对话框回复楼盘名称,查楼盘、加买房群◢
万濠朗润 | 仁恒紫琅世纪| 五龙云璟 |龙憩苑| 炜赋龙腾华府

重磅楼市新政出台,
明天起实施!
刚刚,通州区
印发促进全区商品住宅市场销售若干措施
在公积金贷款、
企业团购房给补贴
购商品房给补贴、
卖旧房买新房再给补贴等
多方面给予刺激
5月1日起执行!
力度空前!
重点如下:
公积金
1、加大对在职职工和新市民、灵活就业人员贷款支持力度住房公积金最高贷款额度调整为50万元/人,100万元/户。
2、符合市委人才办认定的高层次人才,住房公积金最高贷款额度提高至200万元/户。硕士研究生或高级职称以上人员住房公积金最高贷款额度提高至100万元/人、200万元/户。
3、享受政府综合补贴的青年人才在享受政府综合补贴期间购买住房的,住房公积金贷款额度在其可贷额度的基础上增加10万元/人、20 万元/户。最高贷款额度不超过60 万元/人、120万元/户。
4、二孩家庭住房公积金贷款额度在其可贷额度的基础上增加10万元/户;三孩家庭住房公积金贷款额度在其可贷额度的基础上增加 20万元/户。
5、支持公积金缴存人用公积金支付购房首付。
购房补贴
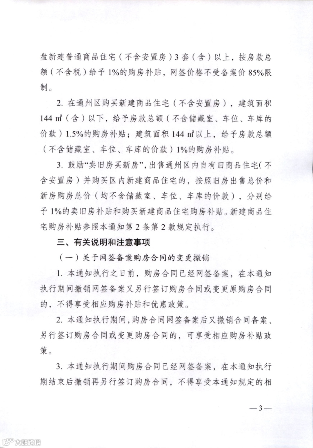
1、购置区内新建普通商品住宅用于企业引进人才居住生活,一次性购买区内同一楼盘新建普通商品住宅(不含安置房)3套(含)以上,按房款总额(不含税)给予1%的购房补贴,网签价格不受备案价85%限制。
2、购买新建商品住宅(不含安置房),建筑面积144 ㎡(含)以下,给予房款总额(不含储藏室、车位、车库的价款)1.5%的购房补贴;建筑面积144㎡以上,给予房款总额(不含储藏室、车位、车库的价款)1%的购房补贴。
3、鼓励“卖旧房买新房”,出售通州区内自有旧商品住宅(不含安置房)并购买区内新建商品住宅的,按照旧房出售总价和新房购房总价(均不含储藏室、车位、车库的价款),分别给予1%的卖旧房补贴和购买新建商品住宅购房补贴。新建商品住宅购房补贴参照本通知第2条第2款规定执行。
全文如下






关于印发通州区军人购房政策性补贴实施办法的通知









【品质改善 精选好盘】
免责申明:1/本文来源南通市房协,仅供参考和交流,不构成直接投资建议;2/任何投资行为均有不同程度风险性,投资需理性;3/添加微信nt36522,观察君拉你进买房交流群。

