南通土拍潮还在继续!
就在刚刚,
观音山R24014地块成功出让
南通天启置业有限公司底价拿地
成交总价4.044亿元,
成交楼面价约7353元/m²
值得关注!
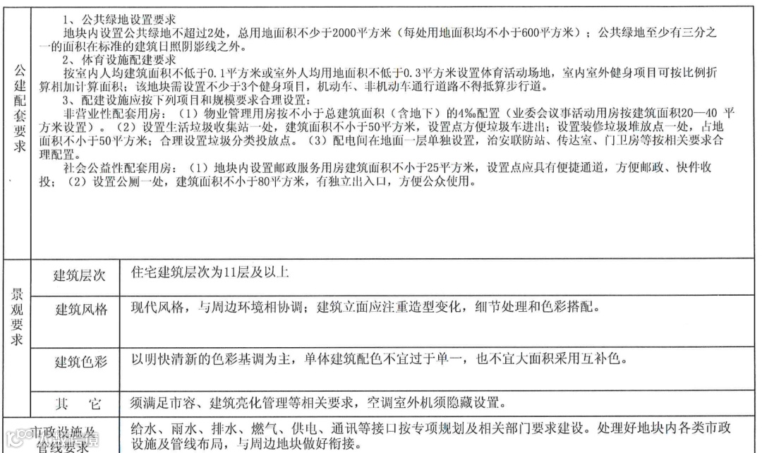
R24014地块位于南通观音山板块世伦路西、观畅路北,总占地面积约30616.77㎡,容积率1.5-1.8,限高60米,未来将打造纯小高层社区。
根据规划条件显示,地块建筑层次为11层及以上,须配套建设物业管理用房、生活垃圾收集站、装修垃圾堆放点、邮政服务用房、公厕等非营业性配套用房。

根据规定,R24014地块于2026年3月10日前动工建设,2029年3月10日前竣工。
R24014地块位于南通观音山板块,邻近南通地铁2号线、南通汽车东站和城市主干道青年路、世伦路,交通便利。商业方面,崇川大有境、圆融商圈均距离不远,生活便利性较高。


一路之隔规划明确
为商业、城镇社区服务设施用地
此前,南通市自然资源和规划局发布了星城路东、观畅路北侧地块规划条件批后公布,该地块与今天出让的R24014地块仅一路之隔。
根据规划,星城路东、观畅路北侧地块用地性质为商业、城镇社区服务设施用地,用地面积约28441平方米,建筑面积≤42600平方米,1.0<容积率<1.5,建筑密度≤40%,绿地率≥15%,建筑高度≤50米。
其中,商业(含酒店)及配套用房建筑面积≤36600 平方米(其中酒店建筑面积≥5000平方米),文化活动中心建筑面积≥6000平方米。
根据规划要求,地块主楼高度不低于40米。地块内须设置物业管理用房、生活垃圾收集站、建筑垃圾堆放点、公厕和建筑面积不小于6000平方米的文化活动中心。
目前,观音山板块内有中铁逸都、城镇铂域澜湾、中海观山樾、绿城桂语朝阳等多个新房在售,且多为准现房或者现房,竞争较为激烈。

中铁逸都目前已经全线交付,目前现房在售,面积约98-132㎡,均价为1.6-1.9万/m²。
中海观山樾,由8栋洋房和12栋小高层组成,总户数约964余户,容积率约1.8。公建化外立面,配置会所,打造建面约115-165㎡户型,精装均价1.6-2万/㎡。该项目一期也已经交付。
绿城桂语朝阳打造21栋11-18F低密住宅,共869户,建面约108-193㎡,精装均价1.6-2万/㎡。目前项目一期也已经交付。
城镇铂域澜湾项目打造以小高层为主、集五星酒店、网红商街与一体的滨水宜居住区,规划建筑面积约23万方。目前住宅部分在售户型建筑面积约102-143㎡,为期房状态。


⬇️左下角点击关注公众号,对话框内回复楼盘名称,一键查楼盘、加买房群。
免责申明:1/本文来源南通楼市网,仅供参考。如因阅读文章,对您购房行为产生损失,平台不承担相关责任;如果您继续阅读文章,则视为已知晓认可该声明。2/添加微信nt36511,拉你进买房交流群。
