◤公众号对话框回复楼盘名称,查楼盘、加买房群◢
五龙云璟 |龙憩苑| 建发观云府| 臻如府|桃李春风苑|紫琅吾岛 |大华铂璟湾| ⭐更多南通在售楼盘
就在刚刚,海门主城CR24013地块成功拍出,未来或将打造低密改善产品。
地块位于海门区长江路东、大润发超市北,地块体量较小,总占地面积仅约13347㎡,为一宗商住用地,35%≤绿化率,容积率1.1-1.3。
根据规划条件显示,CR24013地块建筑限高80m,预计打造小高层、洋房小区。
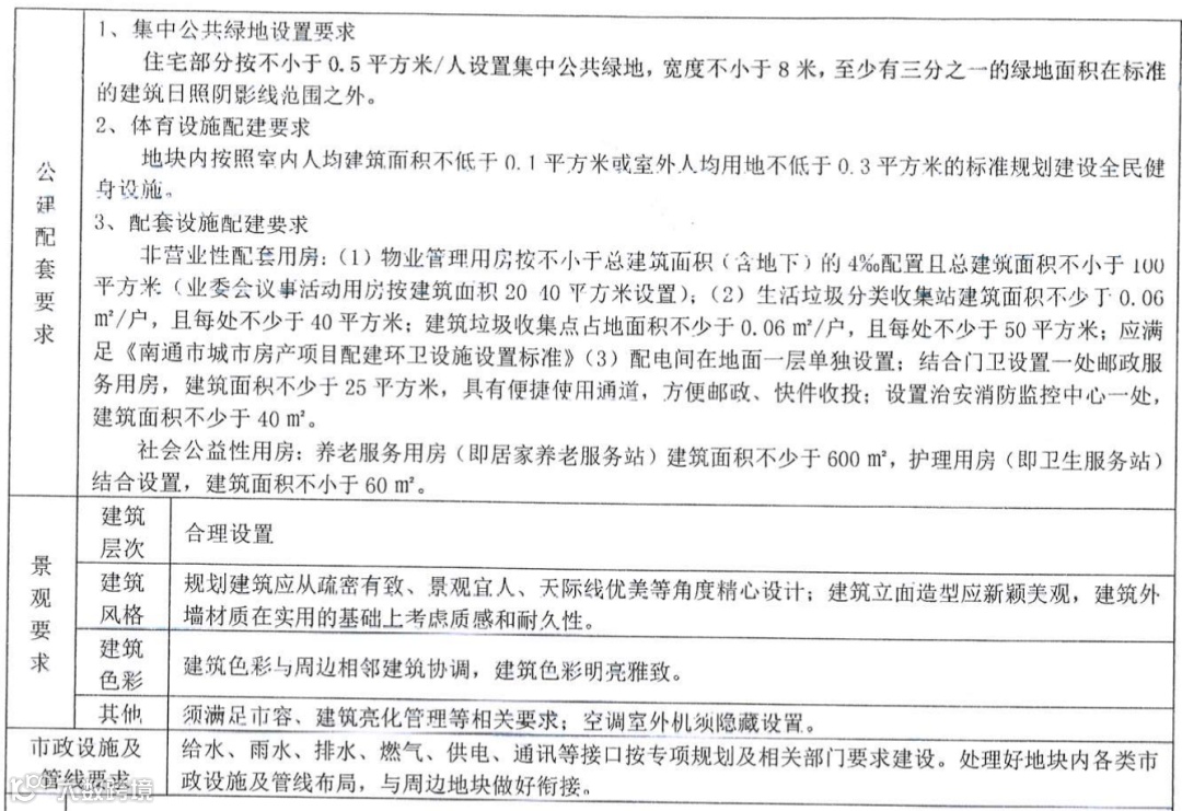
此外,地块内需建设公共体育设施、物业管理用房、邮政服务用房、治安监控中心、建面不少于600㎡养老服务用房、建面不少于60㎡护理用房等公建配套。
CR24013地块位于海门主城区核芯位置,与大润发仅一路之隔,坐拥文峰大世界、商和不夜城、龙信广场、农贸市场、海门中医院等配套。
地块周边最近一次土拍发生在2023年12月16日,海门瑞城置业以总价6.97亿元竞得定海路南、珠江路西CR23030地块,楼面价达到9744元/㎡。

随着楼市进入改善时代,海门市场的低密住宅也呈现出井喷式发展,接下来将有3大改善别墅盘相继入市,一起来关注下⬇️
01.海门CR23029地块
8月22日,海门区自然资源和规划局发布了《海门区秀山路北、瑞江路西侧地块规划设计方案(草案)公示》,该项目由小高层和大体量的别墅住宅构成,值得期待

根据有关要求,海门区秀山路北、瑞江路西侧地块规划设计方案(草案)已编制完成,根据《中华人民共和国城乡规划法》、《江苏省城乡规划条例》的规定,从即日起对规划草案进行批前公示,广泛征求社会公众意见。
公示时间:10天(工作日)(2024年8月22日至2024年9月4日)意见或建议应在公示期限内提出,逾期未反馈,将视为无意见,为确保意见或建议真实有效,便于我们及时反馈情况,请提供真实姓名和联系方式。
规划组织编制机关:南通市海门自然资源和规划局
监督电话:0513-68908139
电子邮箱:HMCSGHK@163.COM
规划组织编制单位: 南通天铭置业有限公司
联系电话:17718553079
南通市海门自然资源和规划局
2024年8月22日





2023年12月16日,江苏狮山置业有限公司摘得海门区秀山路北、瑞江路西侧的CR23029地块,地块占地面积28238㎡,容积率1.1<R<1.3,成交楼面价9565元/㎡。


02.海门R23014地块
海门府南R23014地块位于长江路西、圩角北河南侧,占地面积51194㎡,地块容积率1.4-1.5。

地块于2023年9月20日由海门海泰置业底价竞得,成交总金额7.62亿元,成交楼面价约9924元/㎡。


该地块位于海门府南板块,板块内医疗、教育、商业等配套齐备:东洲国际学校、海门人民医院、龙信广场、大有境、海门大剧院、海门博物馆等等,可以满足周边居民的生活需求。

03.海门CR22016地块

住宅立面以浅灰色石材搭配浅香槟金色、深灰色铝板,再以深灰色金属格栅点缀,精致感瞬间拉满。

你对于这宗地块怎么看?欢迎评论区留言讨论。
-END-
点击关注下方公众号
在对话框内回复楼盘名称,
⬇️一键查楼盘详情、加买房群⬇️

【品质改善 精选好盘】
免责申明:1/本文来源南通楼市网,仅供参考和交流,不构成直接投资建议;2/任何投资行为均有不同程度风险性,投资需理性;3/添加微信nt36522,观察君拉你进买房交流群。

