◤点击上方关注并星标,南通楼市全掌握◢
买房一阵子,物业一辈子!南通又一小区筹备更换新物业!
招标文件发布
恒大林溪郡将启动物业换新
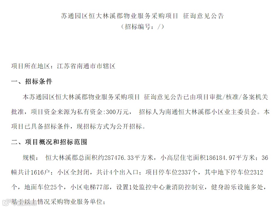
根据招标文件显示:恒大林溪郡总面积约287476.33平方米,小高层住宅面积186184.97平方米;36幢共计1616户;小区全封闭,共计4个出入口;项目停车位2337个,其中地下停车位2312个,地面车位25个,小区电梯77部,设置1处监控中心兼消防控制室,健身游乐设施多处。
采购标的验收标准:符合《城市新建住宅小区及企事业单位物业管理办法》要求,达到《江苏省普通住宅小区物业管理服务等级标准》三级及以上管理标准及综合管理服务标准五级、公共秩序维护服务标准五级、公共区域清洁卫生服务标准五级及以上管理标准,当两者不一致时,以更优的标准为准。
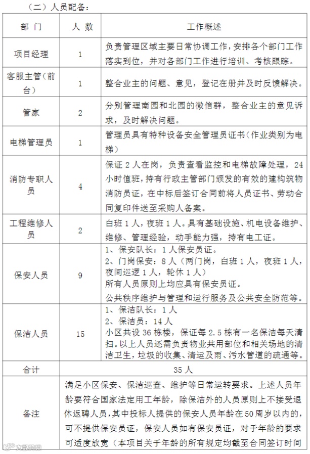
文件也对物业工作人员的配备提出了具体要求:
此外招标文件中还提示,本小区有约400户居民入住时获得原物业公司提供的免物业费的优惠政策,免收费用期自2026年12月1日至2027年4月30日(2025年12月1日至2026年11月30日的费用由原物业服务公司退还给免收物业费的业主)。
从11813元/㎡到6623元/㎡
价格跌幅近乎塌方
恒大林溪郡项目位于苏锡通园区江城路与博文路交汇处,北侧为诺德安达国际学校,南侧为惠立学校,周边配套有通大附院苏通分院、福地生活广场、奥特莱斯、苏通乐园等配套,可以满足基本的生活需求。

作为恒大集团在苏通园区开发的首个商品房项目,项目于2019年年底首开,精装备案均价约11813元/㎡,期间经过多次排队摇号开盘,热度曾经轰动一时,被称之为神盘。

项目整体体量较大,分为南北两个片区,将打造38栋小高层,共1616户,首开均价约11813元/㎡,精装修交付,这样的价格当时来看还是非常香的。

伴随着恒大集团陷入困境和整个市场的下行,全国多地的恒大项目陷入泥淖。即便如此,南通恒大林溪郡项目也是顶着压力顺利完成了交付,也有不少业主已经入住。
目前恒大林溪郡小区二手挂牌均价6600-6700元/㎡,对比开盘时的价格几乎腰斩,令人唏嘘。
年初,位于新东区的佳期漫小区将原有的碧桂园物业更换为金科服务,本次换物业后小区物业费也得到了一定程度的降低:
洋房住宅:1.87元/月/平方米
低密度住宅:3.00元/月/平方米
洋房公共能耗费 :0.35元/月/平方米
低密度住宅公共能耗费 :0.35元/月/平方米
2025年8月8日,新城悦服务正式入驻海纳春江小区,开启品质化物业服务新篇章。
物业的好坏,直接关乎着小区的管理水平和生活幸福感。
你还知道南通还有哪些成功更换物业的小区?欢迎在评论区留言讨论。

如果你有买房需求,想了解项目详细信息和团购优惠,可以扫码联系工作人员(nt36511)私聊。如果不着急买房也可以加入我们的房产交流群,持续学习。

⬇️左下角点击关注公众号,对话框内回复楼盘名称,一键加买房群。
免责申明:1/本文来源南通楼市网,仅供参考。如因阅读文章,对您购房行为产生损失,平台不承担相关责任;如果您继续阅读文章,则视为已知晓认可该声明。2/添加微信nt36511,拉你进买房交流群。

