就在刚刚,
海门府南板块2块低密好地成功拍出
毫无疑问
全部由海门国企底价拿下!
①HM-CR25014地块位于海门区上海路北、江海路东侧,与中南建设总部大楼隔河相望,占地面积25094m²,容积率1.1≤容积率≤1.2,由海门国企南通瑞宏置业有限公司底价竞得,成交总价约2.52亿元,折合楼面价8371.7元/m²;
②HM-CR25015地块位于海门区香港路南、规划江海路东侧,与长江口公园里项目隔河相望,占地面积44786m²,容积率1.2≤容积率≤1.3,由海门国企南通瑞宏置业有限公司底价竞得,成交总价约2.73亿元,折合楼面价4684.6元/m²;
✅HM-CR25014地块
HM-CR25014地块位于海门区上海路北、江海路东侧,占地面积25094m²,容积率1.1≤容积率≤1.2,成交总价约2.52亿元,成交楼面价8371.7元/m²。
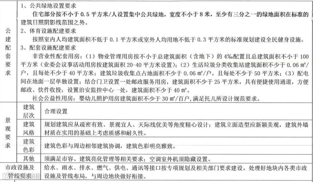
根据规划要求住宅建筑层次为3层及以上,限高60米,须配套建设物业管理用房、生活垃圾收集站、治安监控中心、邮政服务用房等,婴幼儿照护用房建筑面积不少于 30m²/百户,满足托儿所设计规范要求。
具体来看,该地块位于海门府南板块,周边万科溯源、山和云畔、星湖澜悦长风等高端高端住宅林立,此外海门保利大剧院、海门区图书馆、江海博物馆、江海文化公园、海门科技馆等地标环伺,高端人居属性凸显。
HM-CR25015地块位于海门区香港路南、规划江海路东侧,占地面积44786m²,容积率1.2≤容积率≤1.3,成交总价约2.73亿元,成交楼面价4684.6元/m²。
根据规划要求住宅建筑层次为3层及以上,限高60米,须配套建设物业管理用房、生活垃圾收集站及邮政服务用房等,,婴幼儿照护用房建筑面积不少于 30m²/百户,满足托儿所设计规范要求。
2023年11月30日,与之隔河相望的CR23019地块由南通江海港建设工程有限公司竞得,成交金额4.74亿元,楼面价7235元/㎡,与上述地块隔河相望。就在前不久,CR23019地块规划已经公布案名长江口·公园里。
除了近千亩府南生态绿廊的外,更有海门区政府、图书馆、江海博物馆、江海文化公园、大剧院、科技馆、东洲国际学校长江路校区等人文配套聚集,长江路、江海路城市主轴,交通便捷,打造现代化海门CBD。
重大城建方面,府南板块约142米“海门之星大厦”将刷新的城市天际线,项目未来将引入5A甲级办公与凯悦品牌酒店。
另一重大项目——未来智谷项目建设已进入冲刺阶段,预计在明年6月前正式运营。未来智谷项目总投资高达9.5亿,集办公、星级酒店、产业等于一体,其32层主楼总高近145米,将引进大数据、云计算、人工智能等标杆企业与未来产业。
目前,海门府南板块已经是高端改善楼盘正面拼杀的战场,在售的星湖澜悦长风、万科溯源、山和云畔等楼盘定位都较为高端。此外,更有府南壹号、长江口·公园里等高端改善盘即将入市,竞争态势激烈。
▌府南壹号分为南北两个部分,南区为3栋17层小高层和别墅,共185户;北区为1栋15层小高层+1栋16层小高层和别墅,共105户。地块内将建设高度达 142.4 米的 “海门之星大厦”,并引入凯悦旗下逸扉酒店,未来将成为区域全新地标。
▌长江口公园里将建设4栋21层住宅和24栋4层住宅,共216户,部分户型带有空中花园。项目还同步配建3000㎡商业,并设有下沉庭院、架空层等功能空间,满足多元生活需求。
- THE END -
加入购房群获得一手楼市信息
和更多购房者一起交流买房经验👇👇

星湖玥大华铂璟湾炜赋龙腾华府
仁恒紫琅世纪世悦元瑞雅苑
臻如府盛和·九里繁花濠东璟园
滨江国际街区
免责申明:1/本文来源南通楼市网,仅供参考。如因阅读文章,对您购房行为产生损失,平台不承担相关责任;如果您继续阅读文章,则视为已知晓认可该声明。2/添加微信nt36511,拉你进买房交流群。