

纵观整个2019年,线上流量增长的乏力、资本的入局、行业的进一步规范让越来越多的广告主开始重视户外广告,刊例花费同比增长率更是由2016年的9%上涨到了2018年的23%。

人口红利消减,品牌主看好户外广告
随着中国互联网用户对总人口渗透率的高速拉升期的结束,在2008-2018的十年间,互联网用户的增长大大放缓。根据艾瑞咨询发布的《2019年中国户外广告研究报告》来看,互联网用户规模及增长率已从41.9%的增长率下滑至个位数,尤其在近五年中,增长率一直维持在5%-7.5%之间的低行区间。

互联网用户规模及增长率 图源:艾瑞咨询
互联网发展初期,不断加入的新用户在网络上的触媒渠道单一,接收信息比较被动,所以互联网广告的转化率相对较高。但那个时代已经过去了,行业爆发式增长将不复存在。现如今,用户触媒渠道碎片化、信息的流动加速不仅提升了用户的信息辨识能力,同时减弱了互联网广告的转化率。
而作为比较特别的城市广告形式,户外广告的高针对性、高瞩目性是品牌商和消费者直接建立有效联系的方式之一,推特、亚马逊、Facebook等互联网公司都为户外广告的重要客户。

政策规范,技术赋能,户外广告得以更好发展
相关管理政策的出台以及数字化新技术的赋能也是媒体预算向户外广告转移的原因之一。
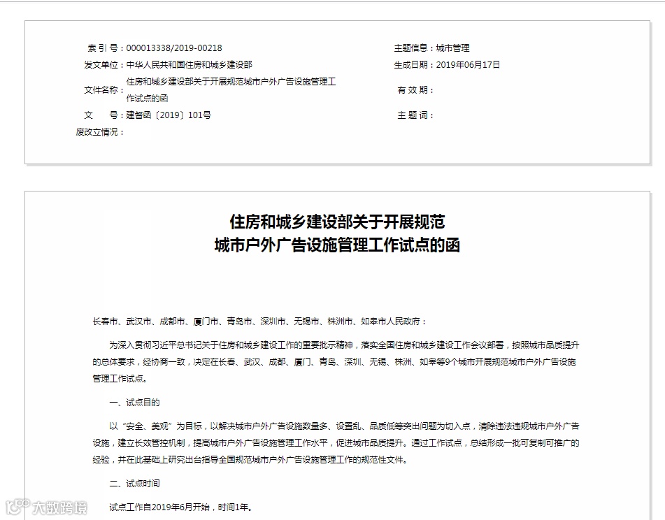
今年6月17日,住房和城乡建设部印发了《关于开展规范城市户外广告设施管理工作试点的函》,协商决定在长春、武汉、成都、厦门、青岛、深圳、无锡、株洲、如皋9个城市开展规范城市户外广告设施管理工作试点。除此之外,全国其他省市也在对违规的户外广告进行不同程度的拆除和整改,以进一步规范户外广告市场。

全国掀起的“拆牌之风”无疑是对户外广告行业的大洗牌,但经过整顿治理后的户外广告并未显示疲态,根据艾瑞咨询的数据显示,2019年户外广告收入规模将达542.1亿元,增长率将达到18.9%。未来的增长率也将持续提升,预计在2021年将拥有711.5亿元的规模。可见,正确进行整顿拆牌已初见成效,全国各省、市新的户外广告行业标准陆续出炉,广告行业正向着规范良性发展。


资本入局,户外广告备受青睐
自2018年起,户外广告行业吸引了大量巨额资本,前有阿里150亿入股分众;百度21亿战略投资新潮;后有京东并购快发云改名京东钼媒;58同城千万投资通众传媒;腾讯领投梯影传媒……
与此同时,新型户外广告公司发展势头迅猛,细分场景领域涌入的新玩家,市场格局正在变化。如梯影传媒,在传统写字楼场景中将屏幕和框架形式迭代为投影形式,利用旧场景开拓了户外广告新形式的户外广告公司;以及如新潮传媒和亲邻科技等将传统广告形式植入社区中的新场景,开辟了增量的广告位资源的户外广告公司。
新型户外广告公司的出现,为户外广告行业带来了新的增长点,这也是户外广告能受到资本青睐的原因之一。
小结:综上所述,媒体花费持续向户外广告转移的主要原因还是在于户外广告行业整体的蓬勃发展。如今,中国作为世界第三大户外广告市场,根据普华永道的预测,2021年的市场规模更是有望达到2273亿元。
来源:户外广告内参(ID:HWGGNC)
作者:内参君


