
日前,教育部印发《2024年义务教育国家课程教学用书目录(根据2022年版课程标准修订)》,通知表示,根据2022年版义务教育课程标准修订的教材将于2024年秋季学期陆续投入使用。
教育部办公厅关于印发《2024年义务教育国家课程教学用书目录(根据2022年版课程标准修订)》的通知
教材厅函〔2024〕7号
各省、自治区、直辖市教育厅(教委),新疆生产建设兵团教育局:
根据2022年版义务教育课程标准修订的教材将于2024年秋季学期陆续投入使用。关于新教材使用,教育部前期已作部署,各地正在平稳有序推进。近日,义务教育新修订教材审核程序已完成,道德与法治、语文、历史三科统编教材已通过国家教材委员会审核。现将《2024年义务教育国家课程教学用书目录(根据2022年版课程标准修订)》印发给你们,有关事项通知如下。
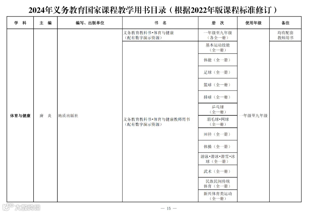
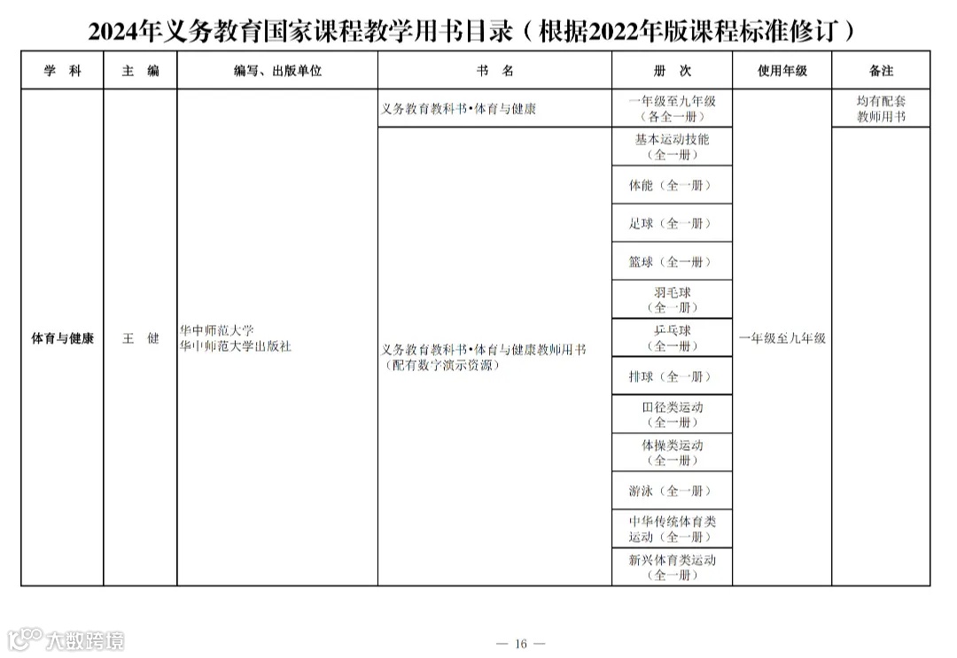
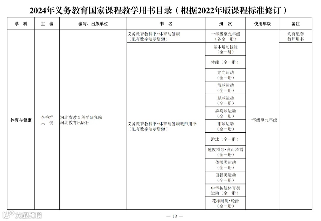
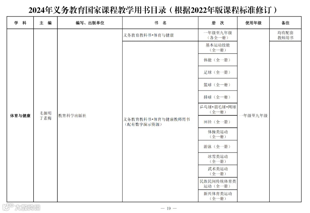
一、《2024年义务教育国家课程教学用书目录(根据2022年版课程标准修订)》中的外语类教材配有听力材料、体育与健康教材配有数字演示资源,各地秋季开学后可在国家中小学智慧教育平台(网址:https://basic.smartedu.cn)免费使用。
二、教育部组织开发了义务教育信息科技教学指南及配套课件,将于2024年秋季学期投入使用,各地可在国家中小学智慧教育平台免费使用。
三、为满足义务教育低视力残疾学生的学习需求,根据《中华人民共和国无障碍环境建设法》,教育部鼓励出版单位以义务教育国家课程教材为母版制作大字版教材,经审定后列入教学用书目录。《2024年义务教育国家课程教学用书目录(根据2022年版课程标准修订)》首次列入了大字版教材,供普通学校随班就读的低视力残疾学生使用。请各地协调有关部门确保精准供给。
其他教学用书有关事项,按前期部署和有关政策规定执行。请各省级教育行政部门做好2024年中小学教学用书工作,于2024年9月30日(星期一)前将本地教材选用使用情况报教育部备案。
附:2024年义务教育国家课程教学用书目录(根据2022年版课程标准修订)
教育部办公厅
2024年7月25日


































来源 | 教育部网站 河南省教育厅
监制 | 李金锋 李洁敏
主编 | 狄晓晶 赵东
编辑 | 杜卉

