五一小长假期间,全市公园景区推出107处赏花片区和104项特色文化活动,市民游客在纵享北京春天生态之美的同时,还可以感受千年古都的文化魅力。小布为大家做了梳理,请大家合理安排游园时间,文明游园,错峰出行。
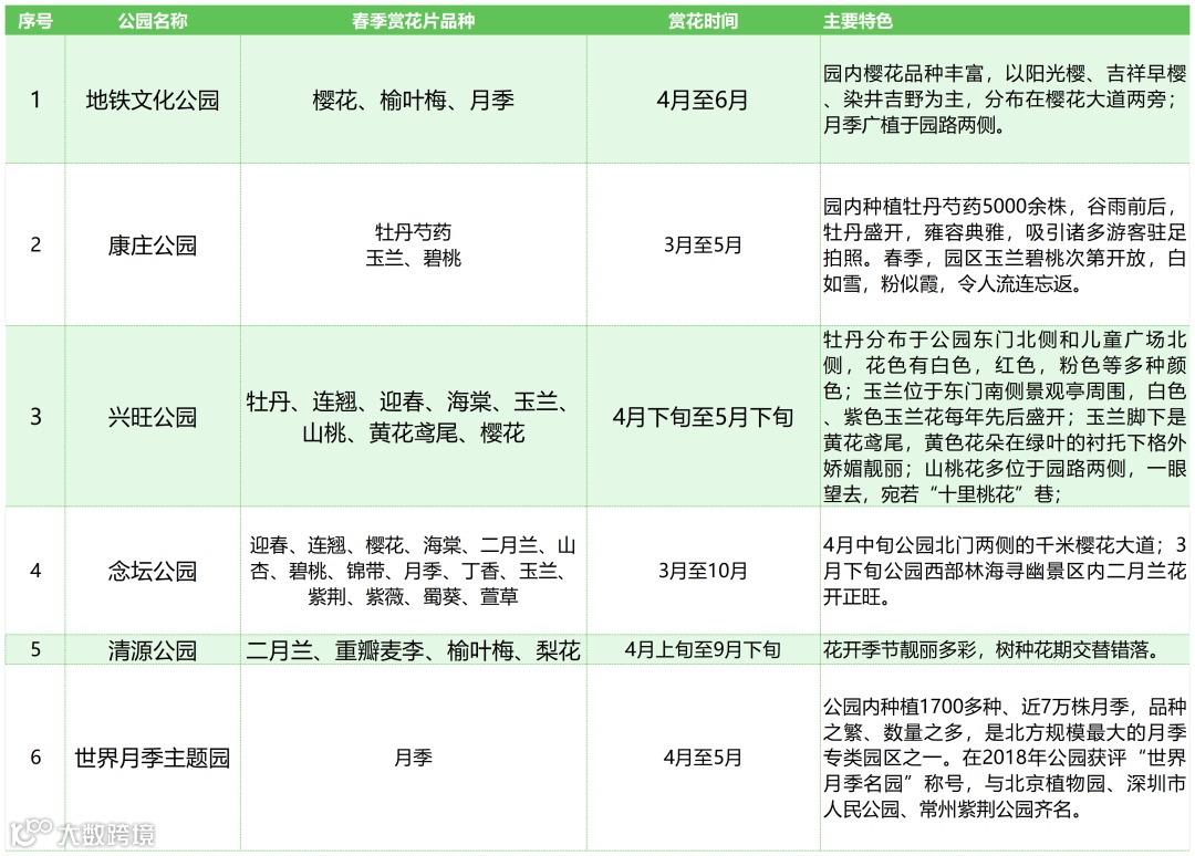
市公园管理中心公园
文化活动+赏花片区
-点击图片放大-
东城区
文化活动+赏花片区
-点击图片放大-
西城区
文化活动+赏花片区
-点击图片放大-
朝阳区
文化活动+赏花片区
-点击图片放大-
海淀区
文化活动+赏花片区
-点击图片放大-
丰台区
文化活动+赏花片区
-点击图片放大-
石景山区
文化活动+赏花片区
-点击图片放大-
顺义区
文化活动+赏花片区
-点击图片放大-
房山区
赏花片区
-点击图片放大-
门头沟区
文化活动
-点击图片放大-
通州区
文化活动+赏花片区
-点击图片放大-
大兴区
文化活动+赏花片区
-点击图片放大-
昌平区
赏花片区
-点击图片放大-
平谷区
赏花片区
-点击图片放大-
延庆区
文化活动+赏花片区
-点击图片放大-
市属林场、森林公园
赏花片区
-点击图片放大-
花卉文化展区
-点击图片放大-
来源:首都园林绿化微信公众号

