大数跨境
0
0

胖东来公布“红色内裤掉色、过敏”事件处理结果

胖东来公布“红色内裤掉色、过敏”事件处理结果 大象新闻
2025-02-14
3

2月14日,针对此前顾客反映红色内裤掉色、过敏一事,胖东来再次发布报告称,给予6名员工免职等处罚,奖励顾客500元。2月4日,有网友发布视频称在许昌胖东来购买的红内裤严重掉色导致过敏。同日,胖东来回应称已成立专项调查小组,并对该品牌系列产品进行下架处理。2月6日,胖东来再次发布声明,向顾客真诚道歉,并承诺调查结果将第一时间公示。
报告中详述了“红色内裤掉色、过敏〞事件的处理过程。由于未按照流程标准为顾客处理与解决,给顾客造成伤害且造成社会负面舆论影响,实习班长、店助、店长等六名员工受到免职等不同程度的处罚。同时依据《胖东来客诉处理标准》,给予顾客发放 500 元投诉奖,跟踪顾客健康恢复状况并承担相关医疗费用。

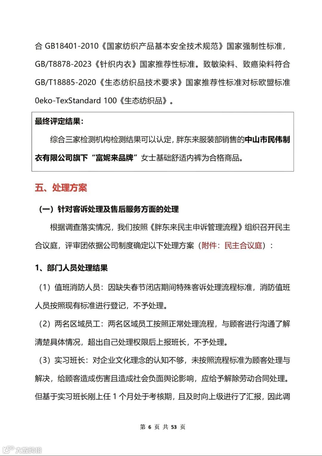
胖东来对涉事商品进行了鉴定,评定结果为综合三家检测机构检测结果可以认定,胖东来服装部销售的中山市民伟制衣有限公司旗下 “富妮来品牌〞女士基础舒适内裤为合格商品,此品牌目前已经恢复正常上架销售。
胖东来认为,此事件发生后,造成了诸多客诉问题、信任问题以及对胖东来的负面评价。对于严重侵权的行为,胖东来原则上追责金额不低于 100 万元。

源 | 大象新闻记者 赵朝阳

监制 | 李金锋 李洁敏

主编 | 狄晓晶 赵东

编辑 | 魏娜



怀抱梦想、脚踏实地。点击关注大象新闻,获取更多优质资讯。


回复【客户端】获取大象客户端下载途径
回复【求助】获得大象帮媒体帮助
回复【商城大象商城优质好物等你

【声明】内容源于网络
0
0
大象新闻
怀抱梦想,脚踏实地!河南广播电视台大象新闻官方账号
内容 18531
粉丝 0
大象新闻 怀抱梦想,脚踏实地!河南广播电视台大象新闻官方账号
总阅读31.6k
粉丝0
内容18.5k