
⭐亚冬会闭幕
2月14日晚,第九届亚洲冬季运动会在黑龙江省哈尔滨市闭幕。最终,中国体育代表团收获32金、27银、26铜共计85枚奖牌,位列本届亚冬会金牌榜和奖牌榜首位,创造亚冬会历史参赛最好成绩。


⭐美国务卿专机遇故障返航 同行记者:这不是第一次
慕尼黑当地时间2月14日凌晨4点左右,载有美国国务卿鲁比奥的飞机C-32A因机械问题返回美国安德鲁斯空军基地,而鲁比奥原计划于当天上午在慕尼黑同美国副总统万斯以及乌克兰总统泽连斯基举行会晤。该机型是波音757的衍生机型,同行记者表示:这并不是这些飞机第一次出现问题。
⭐致67人死亡的美客机与直升机相撞事故现场调查已结束
当地时间2月14日,美国国家运输安全委员会主席珍妮弗·霍门迪表示,美国华盛顿客机与直升机相撞事故的现场调查已经结束。霍门迪表示,美国国家运输安全委员会正在审查“黑鹰”直升机机组人员在碰撞前飞行过程中可能依赖的“错误数据”。

⭐麦德龙郑州中原区项目开工,今年底交付
2月13日,2025年郑州市中原区一季度“开门红”重点产业项目集中开工活动举行,包括麦德龙购物中心项目在内的32个项目集中开工。麦德龙项目将于今年12月交付使用,预计春节前后开业。


⭐“75后”杨小菁出任河南许昌市委书记
据“许昌日报”微信公众号消息,2月14日,许昌市召开领导干部会议,宣布河南省委决定:杨小菁同志任中共许昌市委书记。详情>>

⭐河南籍26岁消防员李梦豪被定为烈士
2月12日,应急管理部批准河南开封籍消防员李梦豪同志为烈士。2月7日15时52分,大连市旅顺口区市场街一居民住宅发生火灾,1人被困,李梦豪同志在灭火救援行动中不幸牺牲,年仅26岁。详情>>

⭐驻马店市政协副主席聂勇接受监察调查
驻马店市政协副主席聂勇涉嫌严重违法,目前正接受河南省监察委员会监察调查。
⭐胖东来53页报告还原“红内裤”事件经过
2月14日,针对此前顾客反映红色内裤掉色、过敏一事,胖东来再次发布报告称,给予6名员工免职等处罚,奖励顾客500元。详情>>
⭐野生动物园回应卖虎毛的保洁被开除:打扫卫生时捡的
近几天,网传“河南一动物园售卖老虎毛,30元一份,可挡灾辟邪”。14日上午,记者从该园获悉:“涉事人员为保洁员,已被开除,林业、公安已介入调查。” 详情>>

⭐浙江一船只在福建闽东海域沉没,10人落水,8人获救
2月13日,浙江玉环市海洋经济发展局发布情况通报。当天6时50分许,玉环一渔船在福建闽东海域锚泊期间发生沉船事故,船上10人全部落水。落水10人中,8人获救,2人仍在全力搜寻中。
⭐金价冲破890元/克
在2024年上涨超27%后,金价在2025年继续攀升。2月14日,品牌金饰周生生冲到891元/克,较1月1日799元/克的报价上涨92元,再创历史新高。详情>>

⭐官方通报“重庆燃气收费异常”:拟处罚金810万,严肃问责
重庆市市场监督管理局14日发布通报,对2025年1月以来,重庆燃气集团的燃气收费异常情况,责令重庆燃气集团立即整改,拟处罚金共计810万元。详情>>
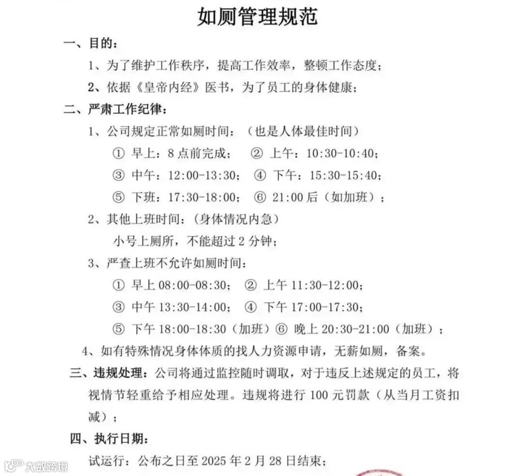
⭐ “上班规定如厕时间,违者罚款”公司回应
近日,广东佛山市顺德区一机械制造公司发布的《如厕管理规范》文件在网上流传,文中规定了员工的正常如厕时间和不允许如厕时间,并有违规处理措施。2月13日,涉事公司负责人告诉记者,因员工不认可,故此试运行规范并未实施,现已取消。详情>>

⭐《蛟龙行动》拟制作特别版,投资10亿票房4亿
2月14日下午,《蛟龙行动》剧组发布消息称,将制作一部特别版,择日再与观众见面。据报道,《蛟龙行动》总投资高达10亿元,但票房目前仅4亿。目前影院还没有下映。详情>>

⭐柬埔寨前首相洪森险遭暗杀
据参考消息援引外媒报道,柬埔寨前首相、柬埔寨参议院现任主席洪森表示,有人策划利用无人机对他发动恐怖袭击,目标是他的住所。柬安全部队挫败了针对他的刺杀图谋。

⭐美国联邦政府正式开启大规模裁员
据媒体报道,特朗普政府13日起在多个联邦机构进行大规模裁员,裁员对象主要为工作时间仅一到两年的试用期雇员。目前,已有7.3万名联邦雇员接受“买断”计划。

⭐日本开始拆解福岛核污染水空罐
据日本广播协会消息,昨日,东京电力公司已开始福岛第一核电站核污染水空罐拆解作业。


⭐5年未完工已成“停车场”的郑州海滩北街,有望本月通车!
2月11日,郑州市金水区海滩街居民向大象新闻·大象帮反映,海滩北街(黄河路-丰乐路)道路自2020年开始修建,至今已5年仍未打通,给周边居民出行带来诸多不便。金达公司相关项目部回应,准备开始铺设沥青,这项工作一两天就能完成,预计最快本月海滩北街就能通车。详情>>

脸色蜡黄,有黑眼圈和痘印显老了!?试试早餐换成红枣鸡蛋
天气预报

河南新闻联播
广播版

监制 | 李金锋 李洁敏
主编 | 狄晓晶 赵东
编辑 | 蒋黎明

