
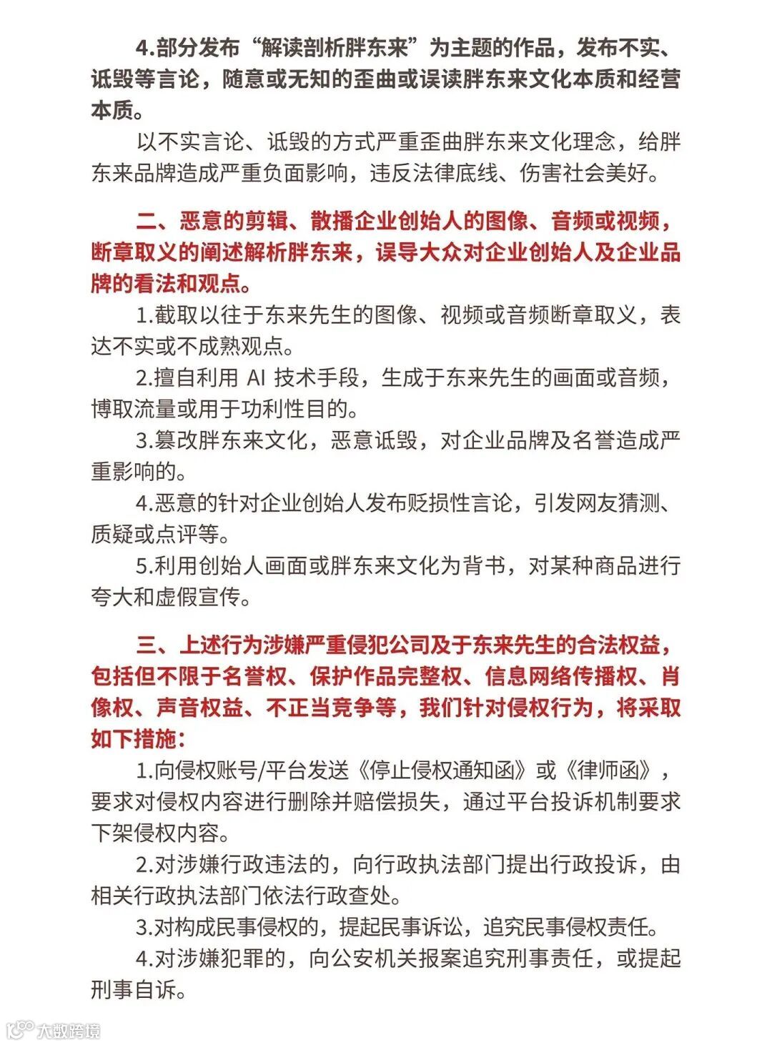
2月21日深夜,胖东来发布了 “歪曲和背离胖东来文化理念及经营本质”的侵权追责公告,对侵犯胖东来及创始人于东来名誉权、肖像权、声音权益等侵权行为,特别严重的,胖东来表示将追究刑事责任。



公告中说,有个别的所谓专家、学者或不经研究和落实就随意作出解读的其他人员,发布不符合胖东来文化理念、价值观,背离胖东来经营本质、严重曲解剖析并误导公众认知的言行,是对胖东来最大的伤害,将依法予以强烈制止和追责。并明确了两类侵权行为,一是,误读、曲解或背离胖东来文化不当或侵权行为,二是,恶意的剪辑、散播企业创始人的图像、音频或视频,断章取义的阐述解析胖东来,误导大众对企业创始人及企业品牌的看法和观点。

早在2024年11月份,胖东来就发布过相关声明,称要对非法剪辑和篡改创始人于东来文案和声音进行追责。2025年1月份,胖东来又对一些不严谨研究,误解、扭曲胖东来理念和做法的书籍进行了公示。
来源 | 大象新闻记者 赵朝阳
监制 | 李金锋 李洁敏
主编 | 狄晓晶 赵东
编辑 | 蒋黎明

