
各省辖市、济源示范区、航空港区安全生产和防灾减灾救灾委员会,省防汛抗旱指挥部各成员单位:
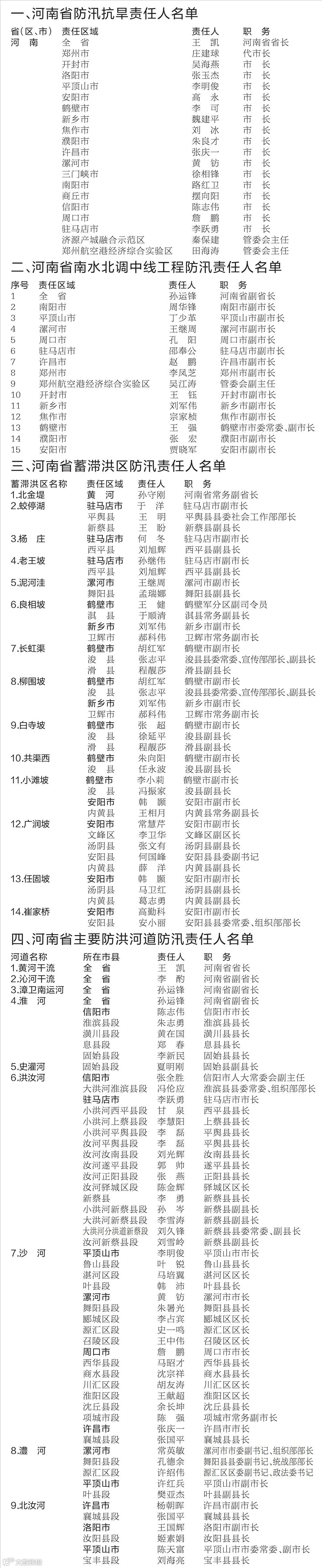
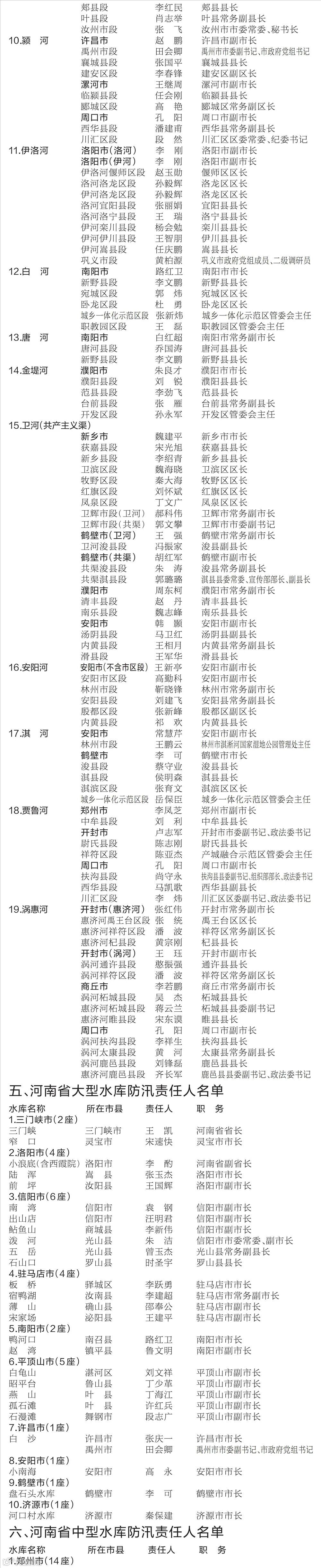
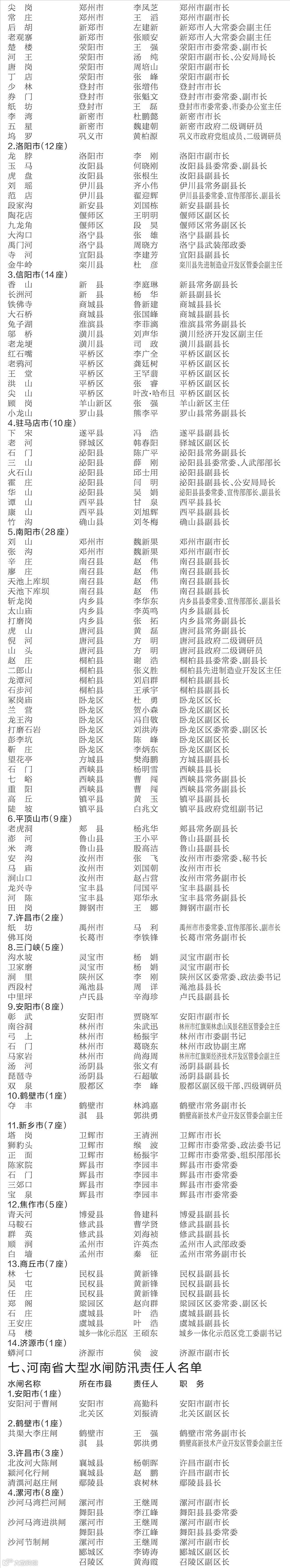
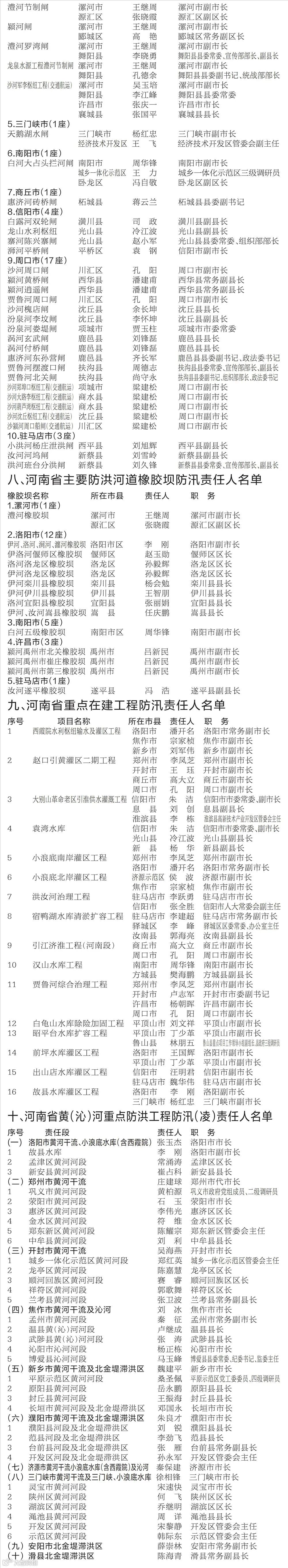
为全面落实防汛抗旱工作责任,扎实做好2025年防汛抗旱工作,经省政府同意,现将全省防汛抗旱责任人,南水北调中线工程、蓄滞洪区、主要防洪河道、大中型水库、大型水闸、主要防洪河道橡胶坝、重点在建工程和黄(沁)河重点防洪工程防汛(凌)责任人名单予以通告。
各省辖市、济源示范区、航空港区、县(市、区)安全生产和防灾减灾救灾委员会要参照省防汛抗旱指挥部通告内容,逐级落实本辖区防汛抗旱和各类防洪工程防汛责任人,并及时通告。




推荐阅读




