搜索
首页
大数快讯
大数活动
服务超市
文章专题
出海平台
流量密码
出海蓝图
产业赛道
物流仓储
跨境支付
选品策略
实操手册
报告
跨企查
百科
导航
知识体系
工具箱
更多
找货源
跨境招聘
DeepSeek
首页
>
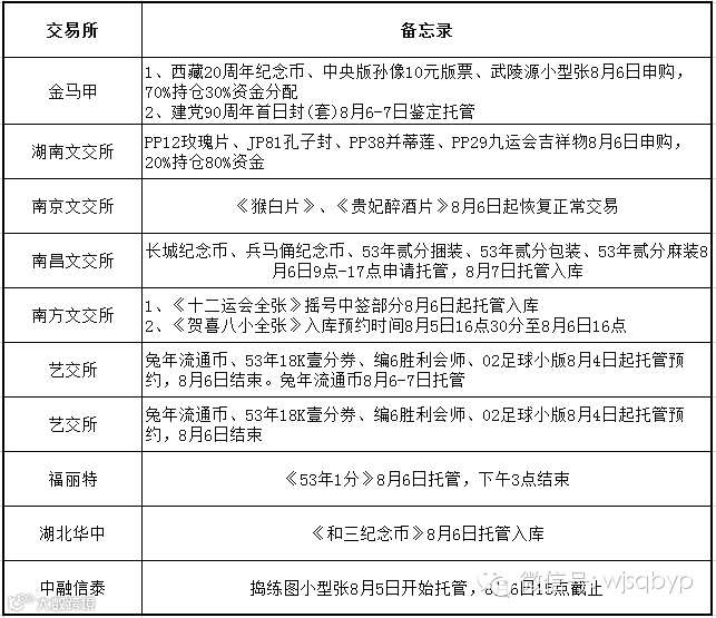
各地文交所投资8月6日备忘录
>
0
0
各地文交所投资8月6日备忘录
文交所钱币邮票交易中心
2015-08-05
1
导读:各地文交所投资8月6日备忘录
咨询、开户、托管热线:13391007611馨雨
【声明】内容源于网络
0
0
文交所钱币邮票交易中心
上海点顺文化发展有限公司是全国各大交易所一级经纪会员,能为广大投资者提供免费咨询、开户、代托管、操作指导等服务,是您文交所投资理财最贴心的顾问。服务热线:13391007611
内容
970
粉丝
0
关注
在线咨询
文交所钱币邮票交易中心
上海点顺文化发展有限公司是全国各大交易所一级经纪会员,能为广大投资者提供免费咨询、开户、代托管、操作指导等服务,是您文交所投资理财最贴心的顾问。服务热线:13391007611
总阅读
243
粉丝
0
内容
970
在线咨询
关注