
5只新品的上市给市场带来新的血液,新的活力,至少在节后的一周内盘面不会太难看,但目前很多品种涨幅过大,指标钝化,不宜过分追高,注意市场节奏,有序投资。
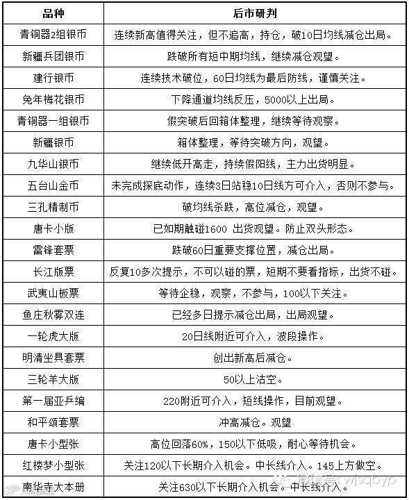
主板品种点评:

开户方式:身份证正面照片、建行卡照片、手机号发送至微信:13391007611、3105601685.自行开户烦请选择特级-88877号段。

文交所钱币邮票交易中心
5只新品的上市给市场带来新的血液,新的活力,至少在节后的一周内盘面不会太难看,但目前很多品种涨幅过大,指标钝化,不宜过分追高,注意市场节奏,有序投资。
主板品种点评:

开户方式:身份证正面照片、建行卡照片、手机号发送至微信:13391007611、3105601685.自行开户烦请选择特级-88877号段。
