
昨日我们提示汉唐步入了短平快的节奏,并且指出汉唐的行情没有结束,回调是介入的良机,值得爱的汉唐在您祛劣存优后,仍将给你丰厚的收益。调整是为了更好的上涨。后期关注【红楼梦小型张】破60线后的超跌反弹机会。
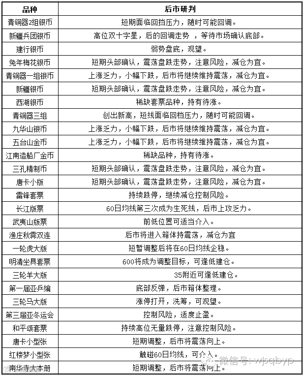
【古钱币除外】主板品种点评:

开户方式:身份证正面照片、建行卡照片、手机号发送至微信:13391007611、3105601685.自行开户烦请选择特级-88877号段。

文交所钱币邮票交易中心
昨日我们提示汉唐步入了短平快的节奏,并且指出汉唐的行情没有结束,回调是介入的良机,值得爱的汉唐在您祛劣存优后,仍将给你丰厚的收益。调整是为了更好的上涨。后期关注【红楼梦小型张】破60线后的超跌反弹机会。
【古钱币除外】主板品种点评:

开户方式:身份证正面照片、建行卡照片、手机号发送至微信:13391007611、3105601685.自行开户烦请选择特级-88877号段。
