人口是经济发展的基础和重要驱动力。人口问题对资源、环境等社会经济生活的方方面面都有着深刻影响,尤其我国作为一个人口大国,把握人口发展大趋势,对完善顶层设计,推进统筹规划,加快实现共同富裕具有重要意义。5月11日,备注关注的第七次全国人口普查数据正式公布。在这一基础上,粤开证券发布了《人口普查的八大看点—解读第七次人口普查数据》,对我国人口形势出现的新变化、新特征进行深度分析,并提出相关政策建议。
日益加深的老龄化
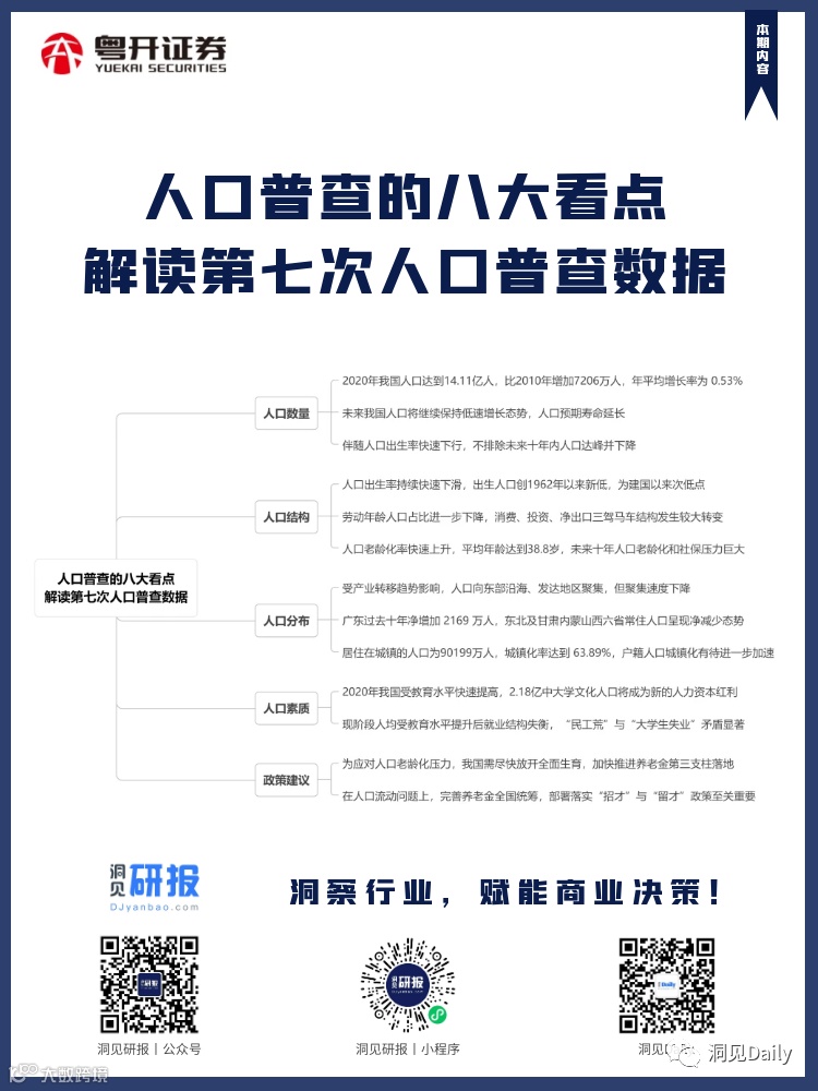
从普查数据来看,2020年我国60岁以上人口为 2.64亿人,占比18.70%,65岁以上人口为1.91亿人,占比13.50%,相比2010年,60岁以上占比上升5.44个百分点。人口老龄化速度进一步加快,平均年龄达到38.8岁,我国在未来一段时期内将持续面临巨大的人口老龄化和社保压力。
分析指出,我国老龄人口的绝对数量之庞大是前所未有的,面临的养老问题更是一项巨大的挑战。对比发现,2020年末我国65岁及以上人口为1.91亿,高于日美德法英五大主要经济体之和(日本3535.7万,美国5320.8万,德国1792.6万,英国1237万,法国1367.4万)。
趋向明显的人口流动
在流动人口方面,人口持续向东部地区尤其是长三角和珠三角流入,广东十年间常住人口净增加远超江浙,东北三省人口流出现象突出。受产业转移趋势影响,尽管人口向东部沿海、发达地区聚集,但聚集速度有所下降。
崭露头角的人才红利
2020 年我国人口受教育水平快速提升。与2010年人口普查相比,2020年每十万人中具有大学文化程度的由8930人上升为15467人,文盲率(15岁以上不识字的人口占总人口的比重)为2.67%,比2010 年下降1.41个百分点。2020年平均受教育年限由9.08提高至9.91 年。
劳动年龄人口占比下降导致人口红利逐步消失,但2.18亿中大学文化人口将成为新的人力资本红利。劳动力人口受教育程度的提升可促进全要素生产率的提升,劳动生产效率及科技创新能力都将相伴提升。
波动下降的性别比例
性别比(男性/女性)方面,前期受政治局面动荡叠加天灾影响,性别比剧降,随后逐步回升,1986年至今,我国性别比呈波动下降趋势,2020年性别比已降至105.07,处于历史最低位水平。
政策建议
为应对人口老龄化压力,我国需尽快放开全面生育,同时,加快推进养老金第三支柱落地,支持养老产业快速发展。在人口流动问题上,完善养老金全国统筹,部署落实“招才”与“留才”政策至关重要。
【洞见研报】专业免费的行业研究数据库,覆盖各行业研究报告、行业报告、咨询报告、上市公司研报、招股书、蓝白皮书等,采用智能搜索引擎、自然语言处理等技术,为金融投资人员、企业高管、咨询顾问、行业研究员、市场分析师提供便捷、全面、专业的信息检索服务!
往期精彩研报内容
DJ yanbao.com
腾讯《2021数字化就业:新职业新岗位研究报告—基于微信生态观察》
FAST DATA极数《2021年中国互联网基金投资现状梳理》
Google谷歌与德勤再次合作《2021年跨境电商发展趋势及现状分析》
更多精彩研报推荐

