在北京市中心一座办公大楼里,可以清晰地看到这样的场景:一群人头戴耳机的人,并排坐在一起,双手在不停地快速敲击键盘。他们的职业可能是IT程序员、语音翻译者,或者电话接听客服?No!以上场景出自彭博社的一篇报道,其中描述的是在一家中国互联网医疗平台看到的场景。作为一个拥有十几亿人口的国家,中国的数字医疗服务方式在移动互联网和大数据快速发展的今时今日,已经到达了一个全新的高度。几年前,有关专家即表示,中国已经拥有了世界最先进的数字医疗系统。今天,一起跟着头豹研究院的视角,探寻数字医疗服务行业的增长逻辑。
数字医疗
先进发展方向
数字医疗是把现代计算机技术、信息技术应用于整个医疗过程的一种新型的现代化医疗方式,涵盖了医药电商平台、挂号问诊平台、健康管理平台、医疗知识平台以及医生助手平台。“互联网+医疗”打造了崭新的数字医疗平台,代表了先进的生产力水平,是公共医疗的发展方向和管理目标。
数字医疗已经在中国发展多年,服务内容逐渐从挂号问诊为主向更加多元化的方向发展。中国数字医疗服务平台起源于2000年左右,早期涌入的先行者大部分在行业洗牌阶段被淘汰,留存下来的少数平台与爆发期背靠行业巨头平台成为行业主要参与者。美国《华尔街日报》网站曾经报道,在中国科技公司的努力下,数以百万计的人开始使用线上医疗。
行业概况
新格局新生态
从产业链上,医疗服务行业上游以医疗器械和药品厂商为主,中游服务机构中互联网医疗服务逐步发展成熟,下游医疗支出增加和患者群体增大促进医疗服务行业发展。中国数字医疗服务平台主要分为挂号问诊、健康管理、医药电商、医生工具、等板块和环节,在线挂号问诊、医药电商和健康管理改变患者的看病方式,其他环节让服务过程更流畅。
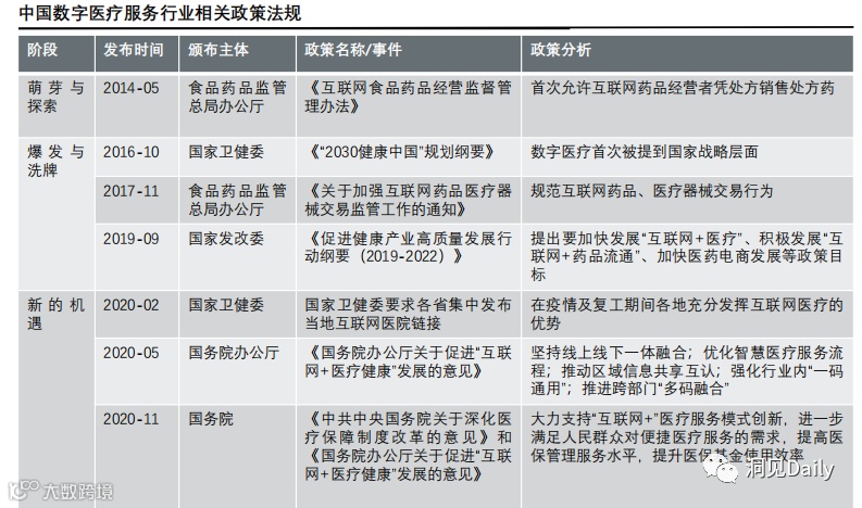
随着数字医疗行业的发展以及科技进步的赋能,中国医药电商和在线问诊的市场规模将进入高速增长阶段,预计2030年医药电商和在线问诊分别达到1.2万亿元及4070亿元。此外,政策的利好是支持数字医疗行业发展的一大强劲动力。
环境分析
发现行业痛点
伴随今年全国第七次人口普查结果的公布,可以发现中国的老龄化程度正在慢慢加深,与此同时,鼓励生育政策也在逐步出台。当然,除了以上原因,现代社会中,处于快生活节奏下的人们亚健康情况出现得越来越普遍,在一定意义上推动了医疗需求的增加,同时国民收入及政府在卫生方面支出增长、科技进步和政策利好推动数字医疗行业发展。
中国医疗生态系统现存痛点主要来自医疗效率低、药品价格高、医保系统入不敷出等方面。中国医疗资源与医疗需求呈现严重倒置,数量最少的三甲医院承受过半的就诊人次,大量基层医疗资源未被利用。与此同时,看病时“三短一长”消耗患者时间,医院各环节信息不流通、效率低。
数字医疗
行业成长逻辑
疫情正改变着居民就医习惯,推动用户规模高速增长,促进在线挂号问诊、健康管理平台及医药电商平台得到有力发展。2020年中国数字医疗平台用户规模趋近于半数的中国人口。从年龄上看,互联网医疗平台用户多集中在25-44岁,占所有用户86.4%。学历则集中在专科和本科学历,占比88.8% ,本科以上学历占比近49.7%。
供给侧方面,资本的青睐驱动着行业中的企业不断成长壮大。随着互联网技术发展,政策利好,嗅觉灵敏的资本关注到数字医疗行业,各大资本跑步进场,抢占先机,2018年投融资规模达到了巅峰。2020年投融资事件为38件,多集中在战略融资和A轮早期融资,规模在数百万到亿元之间,成熟企业已经形成稳定的竞争格局。
【洞见研报】专业免费的行业研究数据库,覆盖各行业研究报告、行业报告、咨询报告、上市公司研报、招股书、蓝白皮书等,采用智能搜索引擎、自然语言处理等技术,为金融投资人员、企业高管、咨询顾问、行业研究员、市场分析师提供便捷、全面、专业的信息检索服务!
往期精彩研报内容
DJ yanbao.com
第一财经研究院《阿里巴巴数字经济体90后生产力报告,了不起的三十岁》
开源证券《5G ToB端应用逐步绽放,政策保驾发展不断突破》
德勤《新能源行业:2030碳达峰2060碳中和再造企业可持续发展创新力》
更多精彩研报推荐
2021年618专题报告:平台竞争重点转移,各电商积极赋能商家端
新能源行业:2030碳达峰2060碳中和再造企业可持续发展创新力

