搜索
首页
大数快讯
大数活动
服务超市
文章专题
出海平台
流量密码
出海蓝图
产业赛道
物流仓储
跨境支付
选品策略
实操手册
报告
跨企查
百科
导航
知识体系
工具箱
更多
找货源
跨境招聘
DeepSeek
首页
>
共1133人作弊!大赛组委会宣布取消成绩,禁赛三年
>
0
0
共1133人作弊!大赛组委会宣布取消成绩,禁赛三年
大象新闻
2025-05-02
3
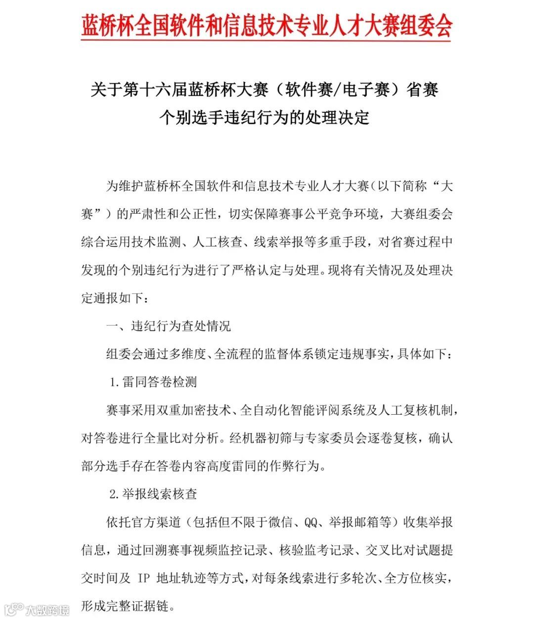
4月30日蓝桥杯大赛组委会发布《关于第十六届蓝桥杯大赛(软件赛/电子赛)省赛个别选手违纪行为的处理决定》,大赛组委会综合运用技术监测、人工核查、线索举报等多重手段,对省赛过程中发现的个别违纪行为进行了严格认定与处理。
处理决定:公布作弊选手准考证号(见附件一),
取消作弊选手比赛成绩,禁赛三年,并向所在院校通报
。如果对公布结果有异议,可以在本通知发布三日内向蓝桥杯大赛组委会提出书面复议申请,后期不再接受复议申请。复议结束后,大赛组委会将复议结果提供至选手并同步所在院校。
附件(一)文件显示,第十六届蓝桥杯大赛省赛(软件赛和电子赛)共甄别违规选手312人,作弊选手1133人,并公布了作弊选手准考证号。
据蓝桥杯大赛官方微博介绍,蓝桥杯全国软件和信息技术专业人才大赛由工业和信息化部人才交流中心主办,连续多年入选中国高等教育学会发布的“全国普通高校学科竞赛排行榜”。
来源 | 江苏新闻、蓝桥云课
监制 | 李金锋 李洁敏
主编 | 彭丹
编辑 | 魏娜
推荐阅读
【声明】内容源于网络
0
0
大象新闻
怀抱梦想,脚踏实地!河南广播电视台大象新闻官方账号
内容
18531
粉丝
0
关注
在线咨询
大象新闻
怀抱梦想,脚踏实地!河南广播电视台大象新闻官方账号
总阅读
31.2k
粉丝
0
内容
18.5k
在线咨询
关注