近日,一则《关于做好2025年员工子女高、中考升学陪护工作的通知》在网上流传。通知显示,海信集团控股股份有限公司为家中有子女将要参加中、高考的员工,列出了三点工作安排要求,表明将给予其比实际考试天数多一天的带薪假期,且预祝所有参加考试的“小海信”取得优异成绩,顺利考入自己理想的学校。
该通知被转发至网络平台后,网友们直呼良心企业。
6月4日,海信集团总部一工作人员告知九派新闻,该公告属实,且这一带薪假期的安排并非第一年开始实行,已经持续了多年。
通知原文。图/社交平台
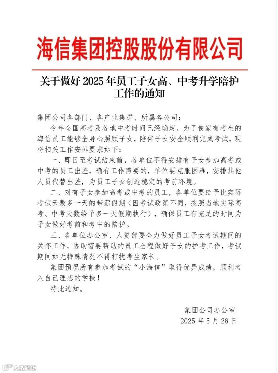
通知中三点工作安排要求如下:
一、即日至考试结束前,各单位不得安排有子女参加高考或中考的员工出差,确有工作需要的,单位要克服困难,安排其他人员代替出差,为员工子女创造稳定的考前环境。
二、对有子女参加高考或中考的员工,各单位要给予比实际考试天数多一天的带薪假期(因考试政策不同,按照当地实际高考、中考天数给予多一天假期执行),确保员工有充足的时间为子女做好考前和考中的陪护。
三、各单位办公室、人资部要全力做好员工子女考试期间的关怀工作,协助需要帮助的员工全程做好子女的护考工作,考试期间如无特殊情况不得打扰考生家长。
据海信集团官网信息,海信集团总裁办相关负责人曾就此事回应:放假并不是临时起意,在海信集团的《休、请假管理办法》中,这个假期属于“国家政策未明确规定、由公司制定的具有员工福利性质的假期”的类别,已经在海信内部实行十多年了。中考和高考是“人生大事”,考生非常需要照顾和陪伴。海信认为,这个时候要尽可能地主动为员工创造条件,让员工可以心无挂碍地和孩子在一起面对这件“人生大事”。
象象留言有奖活动来啦!
(每周好礼:小象玩偶、大象文创袋、象象定制笔记本,三选一)
获奖名额:
最有态度奖:当周留言总数前5名
金句达人奖:当周精选留言条数前5名
人气爆棚奖:当周单条留言点赞数前5名
参与方式:1.关注本公众号,确保留言资格;2.在当周任意推文评论区留言,内容需符合平台规范;3.邀请好友为你的留言点赞,提升获奖概率。
结果公布:每周一获奖名单将在公众号菜单栏“热门”——“本周获奖”中公布,中奖者需在48小时内私信联系客服领取,逾期视为放弃。
推荐阅读



