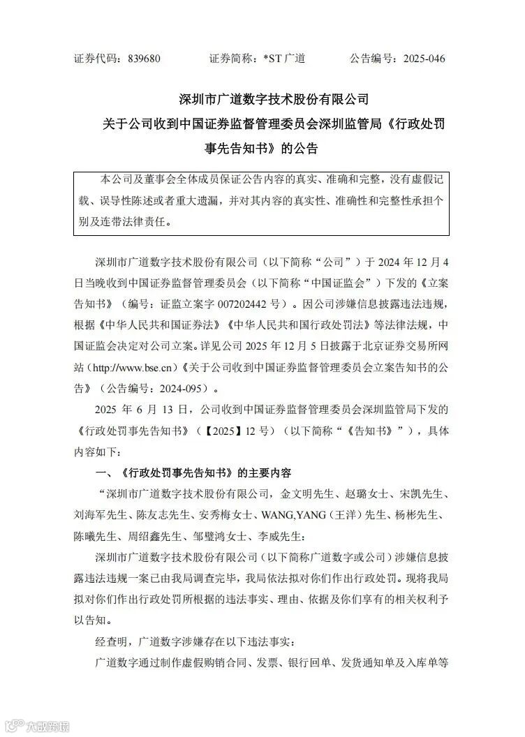
6月13日,*ST广道(深圳市广道数字技术股份有限公司)公告称,已收到证监会深圳监管局出具的《行政处罚事先告知书》,因涉嫌重大财务造假,公司可能触及北交所重大违法类强制退市规定。
根据《告知书》披露,2018年至2024年上半年,*ST广道通过制作虚假购销合同、发票、银行回单、发货通知单及入库单等方式虚构销售和采购业务,从而虚增营业收入及营业成本。具体来看,虚增营业收入14.65亿元,占各期数据超85%;虚增营业成本7.54亿元,占各期数据超80%。上述行为导致2018年至2023年年报、2024年半年报以及《2024年度向特定对象发行股票募集说明书(草案)》存在虚假记载。
告知书显示,根据当事人违法行为的事实、性质、情节与社会危害程度,依据《证券法》第一百九十七条第二款的规定,证监会深圳监管局对涉事相关方做出顶格处罚:对*ST广道责令整改,给予警告,并处以1000万元罚款;对董事长、总经理金文明给予警告,并处以1500万元罚款,其中作为主管人员罚500万,作为实控人罚1000万,并拟对其采取终身证券市场禁入措施。多名董监高也被处以不同额度的罚款,包括500万元、250万元、150万元不等。
记者了解到,后续据正式的处罚决定书结论,若公司触及重大违法强制退市情形,*ST广道将被终止上市。目前,公司保荐机构五矿证券已发布声明,拟牵头联合相关方出资设立规模约为2.2亿元的先行赔付专项基金,为适格投资者因信息披露违规造成的损失提供先行赔付。
象象留言有奖活动来啦!
(每周好礼:小象玩偶、大象文创袋、象象定制笔记本,三选一)
获奖名额:
最有态度奖:当周留言总数前5名
金句达人奖:当周精选留言条数前5名
人气爆棚奖:当周单条留言点赞数前5名
参与方式:1.关注本公众号,确保留言资格;2.在当周任意推文评论区留言,内容需符合平台规范;3.邀请好友为你的留言点赞,提升获奖概率。
结果公布:每周一获奖名单将在公众号菜单栏“热门”——“本周获奖”中公布,中奖者需在48小时内私信联系客服领取,逾期视为放弃。
推荐阅读



