近期,全球大宗商品价格和主要经济体通胀指标表现出上行态势,但无论从经济基本面、政策调控层面还是市场传导机制来看,我国通胀风险总体可控。近日,信达证券发布《通胀时期的投资选择》深度报告,就2000年以来中国曾发生过的三轮通胀进行了回顾与总结,同时,以史为鉴提出了对本轮通胀预期下的经济格局和投资机会的展望。
历史回顾
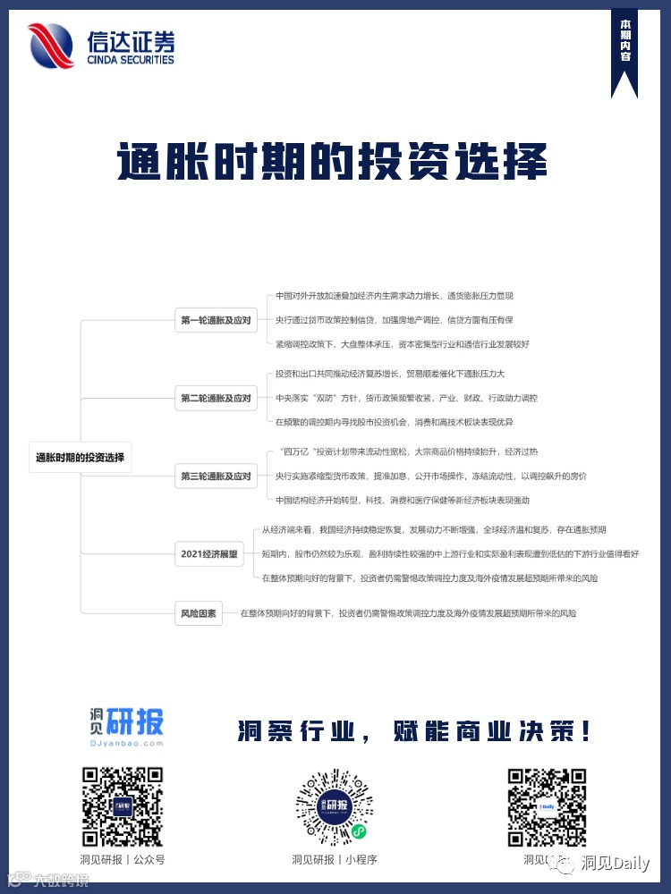
进入21世纪以后,中国在2003-2004年,2006-2007年,2010-2011年间分别出现过经济通胀。在此期间,CPI(居民消费价格指数)及PPI(工业生产者出厂价格指数)持续较长时间处在较高水平,其中,CPI 均持续较长时间超过 3%。2006-2007年,外向型经济拉动中国经济增长,CPI不断攀升直至8.7%(2008年2月)。
与经济强增长同行的首轮通胀
2003-2004年,在中国加入WTO以及房地产市场化持续深入的合力推动下,经济内生动力提升,增长势头迅猛。与此同时,一些工业部门出现了超常规的增长,通货膨胀的压力随之显现。
在此期间,中央多次召开会议部署维持经济稳定发展的宏观调控工作。一方面,央行通过货币政策手段的应用,提准加息,采取差别存款准备金率、窗口指导等,抑制投资过热;另一方面,中央集中整顿土地,加强了对房地产市场的宏观调控。在紧缩型政策的调控下,大盘整体承压,资本密集型行业和通信行业发展较好。
卷土重来的通货膨胀
第二轮通胀出现在2006—2007年间,在强劲的外需拉动下,我国出现了较大的贸易顺差,外占汇款增加,货币投放量被动增多,进而导致人民币升值,通胀压力再度出现。2006年 我国CPI增长1.5%;2007年CPI增长4.8%,我国经济面临中度通胀。
为应对通货膨胀,中央积极运用货币及财政政策进行宏观调控,央行频繁加息提准,首次使用从紧的货币政策表述,针对居民消费价格过快上涨加强农产品生产和供给,同时抑制房地产热。但政府措施未能阻止股市上涨。直到 2008 年金融危机带来熊市,这一“热”潮方才降下温度。在此期间,消费行业和高技术行业逆势上涨明显。
金融危机后的第三轮通胀
2010—2011年间的第三次经济通胀,主要是在为应对2008年金融危机而采取的“四万亿”投资计划及美联储的量化宽松政策的背景下出现的。在量化宽松的政策驱动下,大宗商品持续抬升推动通胀,PPI大幅反弹。
这一次宏观调控是从调控房价飙升出发的。2010年第四季度中国货币政策更紧,提准加息冻结流动性。A 股资产价格经历了先上涨后回落的过程。在流动性收紧的情况下,我国经济结构转变,代表新一轮全球技术浪潮的新经济(医药生物、电子、计算机、传媒)板块投资价值凸现。
2021经济新展望
进入2021年以来,全球经济回暖,大宗商品和工业品价格上涨明显,全球通胀预期不断发酵。央行表示,在此背景下,我国PPI指数可能出现阶段性上升,但输入性通胀的风险总体可控。报告指出,经过前几个月快速紧信用阶段后,目前中国 M2 增速和社融增速已基本和名义GDP增速相匹配,快速紧信用告一段落,三季度货币政策预计保持友好相对宽松。
报告认为,短期内,股市总体上仍然较为乐观,盈利持续性较强的中上游行业和实际盈利表现遭到低估的下游行业更值得看好。但要注意,PPI向核心CPI的传导不容忽视,中国通胀预期有进一步发酵可能。此外,四季度还需要防备美联储缩减购债的影响,中期股市存在变盘可能。
【洞见研报】专业免费的行业研究数据库,覆盖各行业研究报告、行业报告、咨询报告、上市公司研报、招股书、蓝白皮书等,采用智能搜索引擎、自然语言处理等技术,为金融投资人员、企业高管、咨询顾问、行业研究员、市场分析师提供便捷、全面、专业的信息检索服务!
往期精彩研报内容
DJ yanbao.com
头豹研究院《2021年海南自贸港医药健康投资政策及机遇分析》
天风证券《REITs行业深度报告一:公募REITs起航,我们应该关注什么?》
FAST DATA极数《2021年中国互联网基金投资现状梳理》
Google谷歌与德勤再次合作《2021年跨境电商发展趋势及现状分析》
更多精彩研报推荐
2021年家电行业深度分析:疫情后,集成灶门店发生了什么变化?
REITs行业深度报告一:公募REITs起航,我们应该关注什么?

