2020年的疫情寒冬已经过去,2021年世界经济正在迎来全面复苏的春天,其中,以中国为代表的少数主要经济体反弹尤为强劲,预期向好。世界银行6月8日发布的《全球经济展望》中,2021年全球经济增长预期上调至5.6%,中国经济增长预期上调至8.5%。在后疫情时代,新冠疫情的反弹与疫苗接种的情况将在很长一段时间内对全球经济复苏产生重要影响。近日,平安证券发布《2021下半年中国经济展望》,以国际化视野审视经济复苏态势,同时结合政策思路,展望后疫情时代中国经济发展走向。
全球经济
复苏失衡
本轮疫后全球复苏的特点是强劲但不均衡。复产复消易,完全复苏难。尤其是,随着新冠病毒变异发生,疫苗的关键性作用更加凸显,但接种进度不同步,国家实力分化在疫苗供给有限的背景下愈发凸显。全球经济复苏将继续保持逐层递进、快慢有别。
美国财政发力导致超强消费与不愿就业的矛盾更加突出,从而暂时形成“快通胀、慢就业” 的局面,对全球经济产生了外溢效果,更加重了美元的压力。随着美国财政补贴陆续到期及就业修复,上述逻辑将发生变化。
中国经济
固本培元
当前中国经济复苏存在“高低脚”,下游产业仍需固本培元。出口活跃是中国经济复苏的明显特征,随着工业生产景气度进一步提升,出口的拉动作用进一步凸显。其次,值得关注的是,当前固定资产投资仍处修复阶段,同时消费复苏亦有陷于停滞的倾向,服务业消费进一步恢复的空间相对有限。
报告指出,随着出口对中国经济的拉动逐渐减弱,而内需无论从基建、房地产、消费层面都缺乏有力承接,下半年中国经济的方向将是“见顶巩固”。而所谓“巩固”是指经济增长的结构分化收敛:工业生产、进出口和房地产投资增速向下,基建和制造业投资、社会消费增速上行,CPI与PPI的剪刀差收敛。
中国政策
大道至简
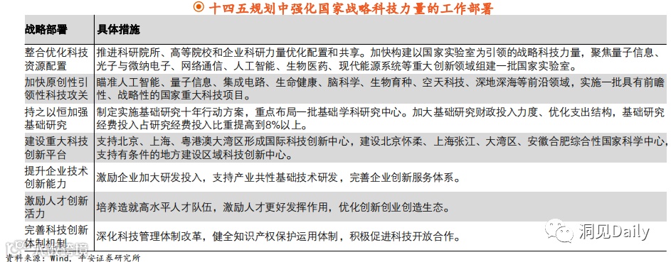
当前,政策的核心关注点主要集中在包括“碳达峰、碳中和”目标实现、隐性债务治理、房地产调控、人口问题改善、新型城镇化与乡村振兴发展、科技进步等方面。其中,科技作为现代化国家发展的第一生产力受到了高度重视。十四五规划把科技自立自强作为国家发展战略支撑,摆在各项规划任务首位、进行专章部署,是历个五年规划的首次。这既是人口老龄化后提高全要素生产率的必要举措,又是逆全球化背景下国防、科技等竞争更加剧烈,避免关键技术与核心零部件被“卡脖子”的必经之路。
在政策大方向下,货币政策大道归简,财政政策增量基建的空间缩窄。央行在2021年一季度货币政策执行报告中,特辟专栏权威阐释了“现代货币政策框架”。在这一框架下,货币政策目标进一步优化,货币政策传导机制更为畅通,搭配创新的货币政策工具,下半年社融、M2将进入“稳态”。
中国货币
升值可期
人民币汇率短期会随着美元指数的强弱变化而呈现波动,但人民币汇率的长期走向取决于对中国经济、对人民币资产的信心。在政策高瞻远瞩之下,人民币资产和人民币升值趋势值得看好。今年4月中下旬以来,人民币汇率再度开启强势升值。截至6月8日,人民币汇率相比2019年末已累计升值8.2%。
报告认为,中长期来看,A股投资价值颇受看好。一是,政策逐步打破政信刚兑、控制资金流向地产后,中国经济转型进入“深水区”,国内资产配置转变能够驱动“股债双牛”。二是,人口快速老龄化,实际利率下行。三是,中美经济博弈,全球资产需要平衡配置,增加人民币资产配置的比例。
【洞见研报】专业免费的行业研究数据库,覆盖各行业研究报告、行业报告、咨询报告、上市公司研报、招股书、蓝白皮书等,采用智能搜索引擎、自然语言处理等技术,为金融投资人员、企业高管、咨询顾问、行业研究员、市场分析师提供便捷、全面、专业的信息检索服务!
往期精彩研报内容
DJ yanbao.com
艾瑞咨询《2021年中国网络招聘平台品牌“破圈”营销洞察白皮书》
开源证券《颜值经济时代医美需求风起,产品端龙头公司强者恒强》
头豹研究院《2021年海南自贸港医药健康投资政策及机遇分析》
天风证券《REITs行业深度报告一:公募REITs起航,我们应该关注什么?》
更多精彩研报推荐
2021年家电行业深度分析:疫情后,集成灶门店发生了什么变化?
REITs行业深度报告一:公募REITs起航,我们应该关注什么?

