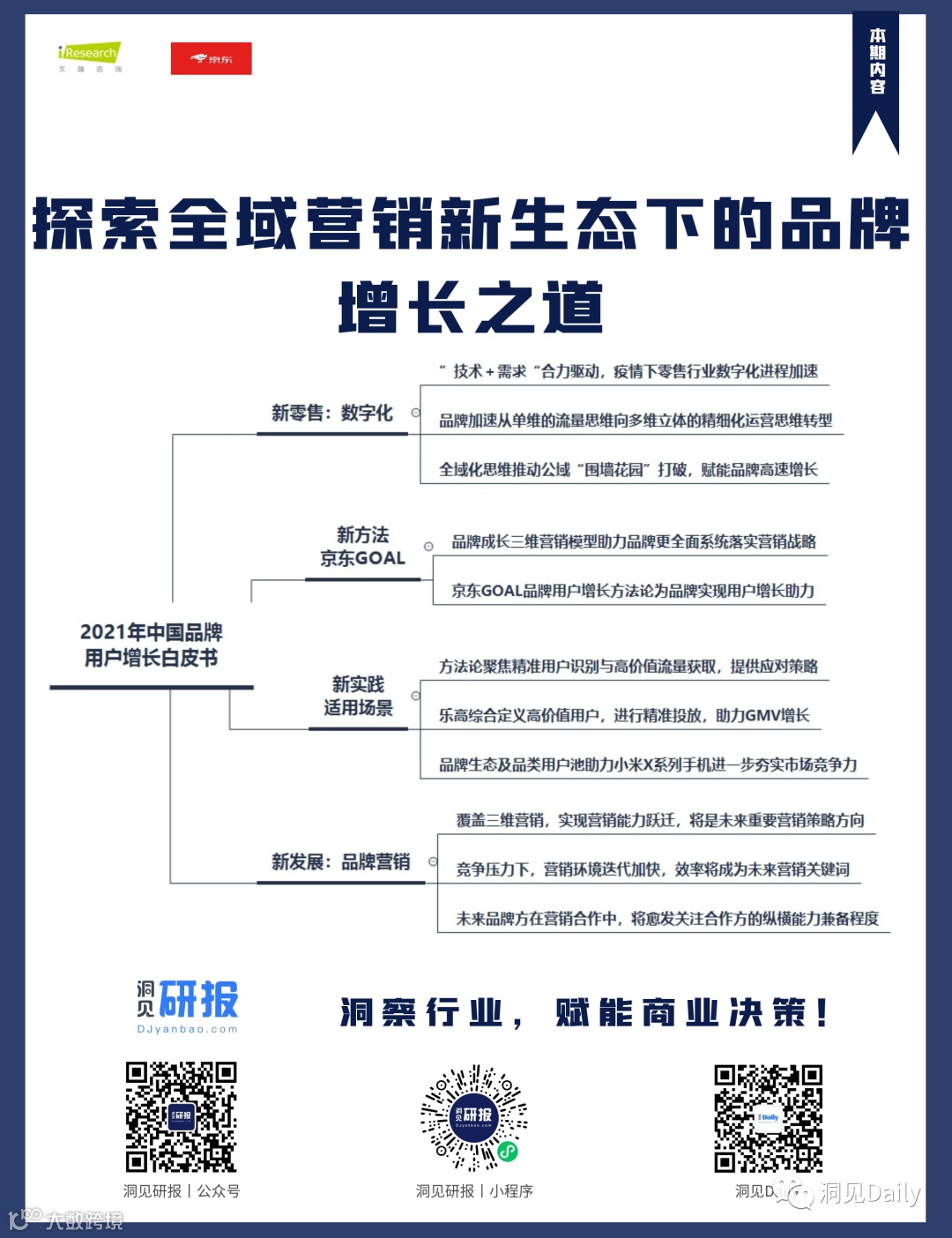
后疫情时代,经济开启修复式增长模式,以数字化为方向的新零售呈现出线上线下“双开花”的蓬勃之势。依托于5G、人工智能、大数据等新一代信息技术网络,零售行业数字化进程不断提速,进入了高增长、稳发展的快车道。值此行业大变革之际,艾瑞与京东联合发布《2021年中国品牌用户增长白皮书》,提出京东GOAL品牌用户增长方法论,并基于方法论适用场景透视,研判品牌未来营销发展趋势,以帮助品牌更高效地实现用户增长。
No.1 乘势而起:新零售
当前,我国已成为全球第二大实物商品消费市场,并连续8年成为全球第一大网络零售市场,也是全球最大的跨境电商消费市场和最大的移动支付市场。据商务部网站消息,今年一季度,全国网上零售额达2.81万亿元,同比增长29.9%,两年平均增长13.5%。以京东零售CEO徐雷为代表的企业领军人物们已经意识到了,零售领域玩法改变所带来的巨大商机,“伴随消费群体越来越细分,下沉市场、银发经济、社区消费以及即时消费等也展示了广阔的增长空间”。
站在新一代信息技术的肩膀上,数字化消费全渠道生态逐步完善,为品牌开展全域营销奠定了基础。传统单维视角下的营销增长瓶颈已经出现,品牌正在加速向更加多维立体的精细化运营思维转变。面对线上去中心化的流量场竞争,全域化思维推动着公域“围墙花园”的打破进程,整合与转化公域流量,并对私域流量进行精细化运营的方式为品牌寻找到新的营销突破口。
No.2 洞见新“生”:方法论
中国经济目前正处于转型升级的新时期,在新消费者需求、新品牌竞争和新技术发展的共同驱动下,中国品牌营销领域涌现了诸多新机遇与新思考。品牌正在不断提高对自身发展阶段的认知,以便针对自身所处阶段,制定对应的营销策略和用户运营策略。基于上述背景,艾瑞提出品牌成长三维营销模型,以帮助品牌更加全面系统地落实营销战略,推动品牌持续成长。
京东GOAL品牌用户增长方法论(简称“京东GOAL方法论”)是京东营销360推出的,以用户精细化运营为理念,利用京东数据优势和平台资源,打造的一套从数据分析、运营策略、到落地实施的品牌用户运营方法论,致力成为品牌用户增长助力。方法论使用灵活,适用于不同发展阶段的品牌,报告建议,可以从G(靶向人群)出发进行用户增长探索,并与O(渗透率增长)、A(价值增长)、L(忠诚增长)协同使用。
No.3 立足实践:新发现
在京东GOAL方法论中,京东根据全站用户特征聚类,形成十大靶群,品牌通过各靶群购买指标可结合自身实际,科学精准的选定自己的核心用户群体,从而帮助品牌了解“谁买我”,为进一步精准获客和用户运营建立基础。在十大靶群初步定位的基础上,京东GOAL方法论通过实践验证,探索出几大应用方向,帮助品牌进一步聚焦目标人群。
在品牌渗透率提升方面,方法论为品牌在转化策略上进行全面赋能,结合对品牌4A资产健康度的诊断,还原从认知(Aware)、吸引(Appeal)、行动(Act)到拥护(Advocate)各阶段的用户分布及关系变化,进而帮助品牌找到整体转化的优化路径。另一方面,方法论可根据品牌或产品自身特征,对用户的成长周期进行深入分析,有效帮助品牌按照用户生命周期的划分向前向后有效延展用户成长周期。
No.4 豁然开朗:新趋势
消费者行为数据化、渠道联动化和品牌生态化在未来的不断演进,将构建出新的营销环境。在营销能力层面,无论是品牌方还是营销服务商,由品牌全阶段、用户全周期和全域营销构成的三维营销能力将成为未来营销的基础配置。
在营销方法层面,各大赛道的品牌方竞争将愈加激烈,营销环境的迭代速度不断加快,效率将成为未来重点关注的营销关键词。在营销合作层面讲,品牌方跟平台与营销服务商的合作不断深化,更完整的营销场景解决方案覆盖和更长线的营销周期服务,将成为未来平台和营销服务商链接品牌方的重要能力。
【洞见研报】专业免费的行业研究数据库,覆盖各行业研究报告、行业报告、咨询报告、上市公司研报、招股书、蓝白皮书等,采用智能搜索引擎、自然语言处理等技术,为金融投资人员、企业高管、咨询顾问、行业研究员、市场分析师提供便捷、全面、专业的信息检索服务!
往期精彩研报内容
DJ yanbao.com
招商银行《2021年中期宏观经济与资本市场展望:风物长宜放眼量》
头豹研究院《2021年中国医疗科技系列:探寻数字医疗服务行业增长逻辑》
第一财经研究院《阿里巴巴数字经济体90后生产力报告,了不起的三十岁》
更多精彩研报推荐
2021年618专题报告:平台竞争重点转移,各电商积极赋能商家端
新能源行业:2030碳达峰2060碳中和再造企业可持续发展创新力
房地产行业:2021中国地级以上城市房地产开发投资吸引力研究
社会服务行业2021年中期策略:消费回流、品质提升引领行业持续复苏

