“教育是今天的事业、明天的希望”,在国民教育理念转变的当下,教育行业发展成绩斐然,其中民办教育呈现出“遍地开花”的蓬勃之势。根据教育部数据,2020年,我国共有民办学校18.67万所,占全国各级各类学校总数的比例超过三分之一;在校生5564.45万人,占比接近五分之一。在民办教育发展的黄金阶段,国信证券深入解读当下政策法规修订对高等教育行业估值的影响,探索实施条例落地背景下高教板块的投资逻辑。
01
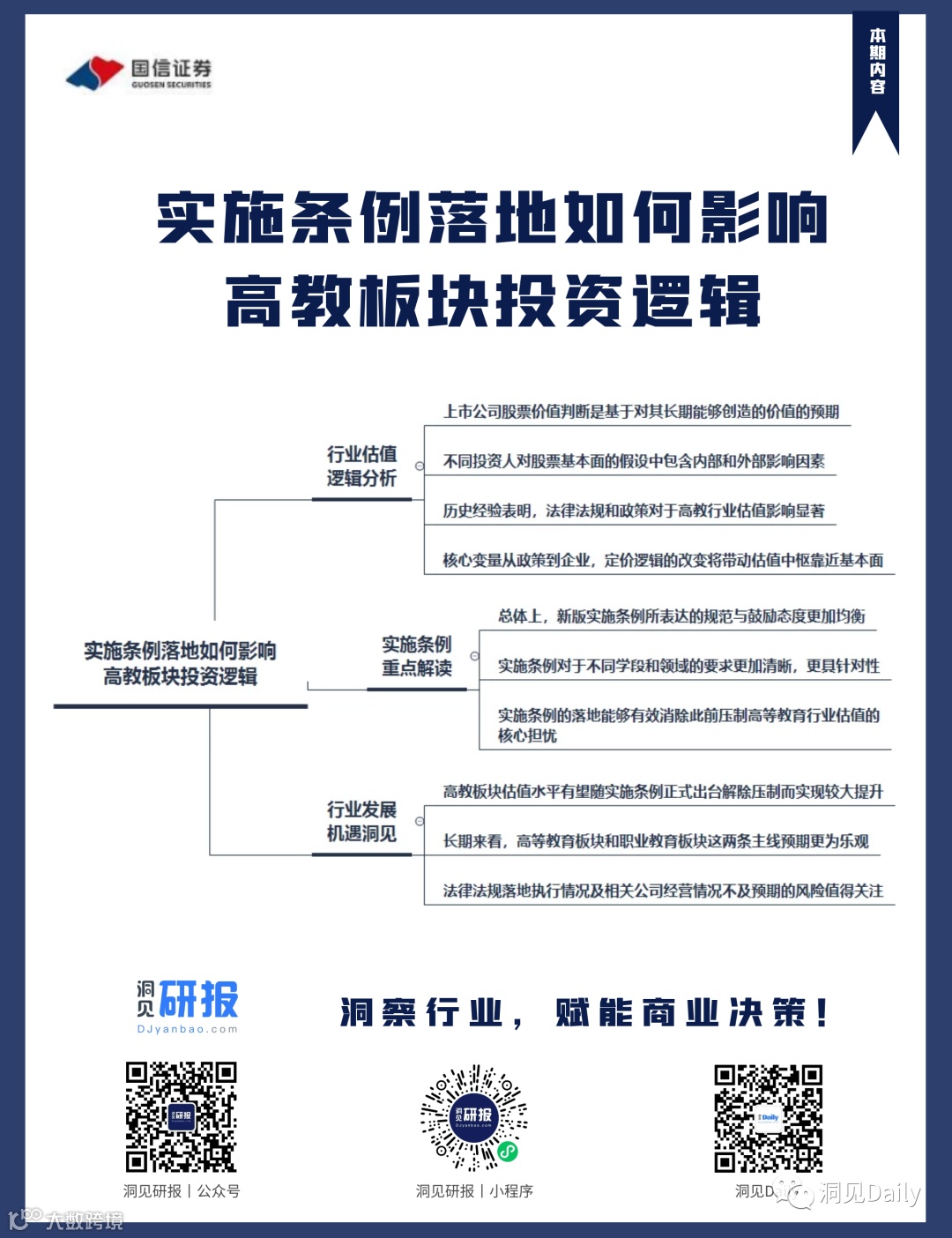
高教行业估值逻辑分析
投资人对一个上市公司的股票进行价值判断,本质上是基于对该公司长期能够创造的价值预期而做出的。在此基础上,不同投资人在某个时点,会对公司能够从何时起、以怎样的业务模式、怎样的概率、创造多少的经济效益,并以怎样的形式给到股东多少回报,形成各自的判断。进而将这种判断体现在对于上市公司的各种假设之中,形成一个潜在隐含价值的结论。
不同投资人对于上述因素的判断构成了对于股票基本面的结论。基本面假设中包含内部和外部影响因素。其中,法律法规和政策是教育行业外部环境中的核心影响要素。法律、法规和政策是否允许、是否鼓励一个行业的发展,对于从业上市公司而言至关重要,教育行业尤其如此。报告从上市合法性、股东获取合法合理的回报以及学校的举办运营等多个角度,深入分析了监管对学校的多方面影响,为理解政策怎样影响资本市场对相关标的估值打下基础。
02
高教板块股价复盘梳理
报告对行业2017年以来的股价和估值进行了复盘之后,明显发现自2018年送审稿发布后,由于市场对于上市公司存量业务和增量业务的担忧,板块整体估值受到重挫,至今仍未恢复到原先水平。整体来看,除去新旧财年业绩切换因素所导致的估值波动,每次估值上升基本都受到了政策因素推动。一定程度上,2021年新版实施条例的落地,在一定程度上消除了市场对于送审稿中部分不确定性因素的顾虑。
报告提出,法律法规和政策,过去、当前和未来,可能都是影响民办高等教育行业上市公司股票定价最核心的外部因素。其影响从过去到现在,主要体现在上市公司的上市合法性和股东获取回报合法性上。随实施条例的落地和上述担忧消除,政策未来对于不同区域学校和其所在上市公司影响,将逐步从β转向α。核心变量从政策到企业,定价逻辑改变将带动估值中枢靠近基本面。
03
实施条例核心内容解读
2021年5月17日,《民办教育促进法实施条例》(以下简称《实施条例》)发布,并于9月1日正式实施。本次实施条例的修订以新的民促法和“国务院三十条”为依据,以分类管理、规范前提下鼓励发展为主要思路,更具有针对性,即对于不同办学层次、办学性质的民办学校予以了不同的政策规定。报告认为,实施条例第十三条,能够有效消除此前压制高等教育行业估值的核心担忧——VIE 架构下上市的合法合理性、并购扩张的可行性,明确了上市公司的存续和成长逻辑。对于民办高等教育标的构成重大利好。
04
高教版块未来前景研判
此前多年压制港股高教板块的政策风险基本消除,将有利于公司转设和后续业务正常开展,在国家鼓励支持的大背景下获得更加有利的发展环境。这将有助于板块重新获得资本市场的关注度提升,并在长期预期更加清晰的前提下帮助投资人取得更为一致和合理的定价逻辑。未来板块估值将随着投资者关注焦点转向各家公司基本面而更加反映公司的真实运营和投资回报水平。
【洞见研报】专业免费的行业研究数据库,覆盖各行业研究报告、行业报告、咨询报告、上市公司研报、招股书、蓝白皮书等,采用智能搜索引擎、自然语言处理等技术,为金融投资人员、企业高管、咨询顾问、行业研究员、市场分析师提供便捷、全面、专业的信息检索服务!
往期精彩研报内容
DJ yanbao.com
头豹研究院《短视频风潮云涌的时代,小红书如何一直保持一席之地?》
更多精彩研报推荐
房地产行业:2021中国地级以上城市房地产开发投资吸引力研究
社会服务行业2021年中期策略:消费回流、品质提升引领行业持续复苏
房地产供给侧改革系列之一:反者道之动:行业盈利能力改善的可能性

