近年来,随着高校毕业生人数的增加,考研大军的规模也在不断扩大,“考研热”持续升温。纵观近五年教育部公布的考研报名数据,从2017年的201万,到2021年的377万,不到五年时间,考研报名人数增加了170多万,报名人数已是屡创新高。在这一数据的背后,是发展如火如荼的“考研经济”,其中考研培训行业的雄起尤为迅速。哪些因素在为这一新兴赛道的发展“添砖加瓦”?何种模式更能适应时代潮流?研培未来又将去向何方?近览行业生态,易观发布《2021中国考研培训行业白皮书》,洞见行业未来发展,赋能各领域从业者相关决策,勾勒一幅鲜活的考研培训行业图鉴。

考研培训主要是指针对准备参与考研的人群,以辅导帮助其提高研究生入学考试成绩为目的的学习培训。十八大以来,研究生教育改革全面深化,确立了“服务需求、提高质量”的发展主线,专业学位研究生培养模式改革取得突破。2020年我国研究生招生总量超过100万人,其中专业硕士研究生招生规模增长显著。截止2020年,我国专硕招生占比超60%。
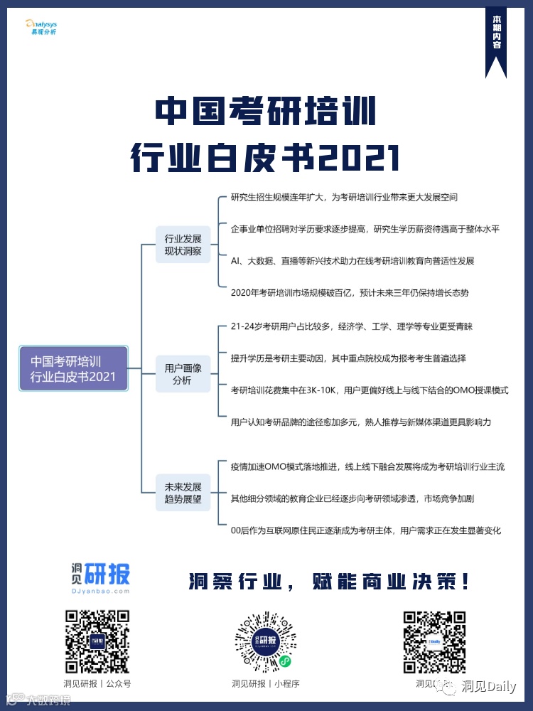
就业层面上,企事业单位招聘中对学历的要求正在逐步提高,在很大程度上为考研培训行业提供了发展助力。此外,AI、大数据、直播等新兴技术的进步有助于在线考研培训教育的普适性发展。《白皮书》认为,随着市场需求的集中释放,中国考研培训行业市场规模在未来三年仍将保持增长态势,预计2023年中国考研培训市场规模将超200亿。
《白皮书》对中国考研培训用户的问卷调研结果显示,考研用户集中在21-24岁。专业选择上,经济学、工学、理学更受青睐。超5成用户选择考研的动因为学历提升,重点院校成为普遍选择。值得关注的是,“三跨生”占比较高,跨专业、跨学校、跨地区报考考生分别占总调研人数的48%、78%、63%。
从参培情况来看,考研培训花费集中在3000-10000元。相较于纯线上/线下的授课,用户更偏好线上与线下相结合的OMO授课模式,英语科目、强化班为已成为培训刚性需求。在用户认知考研培训品牌的多元途径中,熟人推荐与新媒体渠道位列前二。
目前,中国考研培训企业可以划分为线上考研培训品牌、线下考研培训品牌、OMO模式品牌、OAO模式品牌四大类型。其中,以传统面授课程为单一业务模式的多为区域型线下教育品牌;全国性教培品牌已普遍发展出在线直播与录播课等业务,构成线上线下授课模式兼有的OAO模式;此外,部分品牌已经通过线下与线下业务的深度融合转型为OMO模式。
OMO模式能融合线上线下教培优势,形成完整备考链路,带来更好的用户体验和学习效果。《白皮书》分析认为,有能力将线上线下业务深度融合、协同发展的考研培训教育品牌更能经受住行业竞争考验且更能获得用户的青睐。
随着其他细分领域的教育企业逐步向考研领域渗透,这一潜力赛道的市场竞争将进一步加剧。《白皮书》关于中国考研培训用户的问卷显示,21岁及以下的考研用户占比达42%,00后作为互联网原住民正逐渐成为考研主体。B站学习、互联网自习室等新形态正在回应新生代用户的个性化需求。因此,品牌若要在市场中打造独特优势,则从考研服务内容到用户触达,均应考虑用户实际需求,进行优化调整。
【洞见研报】专业免费的行业研究数据库,覆盖各行业研究报告、行业报告、咨询报告、上市公司研报、招股书、蓝白皮书等,采用智能搜索引擎、自然语言处理等技术,为金融投资人员、企业高管、咨询顾问、行业研究员、市场分析师提供便捷、全面、专业的信息检索服务!
往期精彩研报内容
DJ yanbao.com
艾瑞咨询《2021,IT人才争夺战热度不减, “高薪厚禄”触手可及!》
中国连锁经营协会&58同城招聘研究院《2020生活服务就业指数看点解读》
更多精彩研报推荐

