
宠物成为了家庭成员们的伴侣、朋友与玩伴,居民饲养宠物的意识逐渐提升,越来越多的家庭开始接纳养宠物的生活方式。随着人们对喂养商品粮的认知提升,市场对宠物食品的需求将进一步释放。
第一节|宠物食品产品定位
01行业分类
宠物食品是专门为宠物、小动物提供的植物类或肉类食品。宠物食品以其形态、功能和营养成分可区分为宠物主食、零食及营养品。
02产品形态革新
主粮产品的革新主要集中于形态及功能两大方面,从过去猫狗吃剩饭,到宠物粮食的诞生及品类细化,进一步创新出天性粮和功能粮等新产品。目前我国宠物主粮市场发展处在2.0阶段中,宠物主逐渐接受为宠物购买商品主粮,更多的宠物主开始重视宠物的营养健康。
03主粮细分赛道
宠物食品中主粮产品根据更加细分的消费需求,可以划分为干粮和湿粮两类。
第二节|宠物食品赛道现状
01行业现状
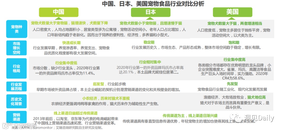
中国宠物食品行业已发展了近30年,目前处于快速发展期。在此阶段,中国宠物食品行业特点表现为行业集中度低,产品品类尚待成熟,市场增长空间大,增速快。
02市场渗透率
我国宠物食品市场与日本更为相似,而美国市场情况则为中国市场的发展远景。
03市场规模及预测
中国宠物食品行业正处于快速发展期之中。随着中国宠物主粮市场从2.0宠物粮阶段向3.0天性粮阶段变化,宠物主对宠物食品的消费意识不断加强和提升。宠物食品消费金额随消费意识提升和市场阶段变化而获得增长。
第三节|宠物食品行业框架研究
01渠道力分析-原材料供应、中央工厂和仓储物流
02产品力分析-多层标准体系下的生产品质管理
03品牌力分析-针对不同消费群体划分进行精细化运营
居民养宠意识有所提升,养宠生活 方式获得更多认可,推动养宠渗透 率的增加。国产宠物食品企业的快速进阶, 将依靠产品力、品牌力、渠道供应力与海外市场开拓的有机结合, 踔厉奋发。
【洞见研报】专业免费的行业研究数据库,覆盖各行业研究报告、行业报告、咨询报告、上市公司研报、招股书、蓝白皮书等,采用智能搜索引擎、自然语言处理等技术,为金融投资人员、企业高管、咨询顾问、行业研究员、市场分析师提供便捷、全面、专业的信息检索服务!

