
人工智能时代已经到来,计算机技术飞速发展,作为信息和软件产业发展的关键角色,芯片行业风潮正劲。始于2020年的全球芯片危机愈演愈烈,芯片制造竞赛不断加码。一直以来,身为芯片消费的“大户”,汽车行业的芯片发展情况备受各方关注。
01目录
一、目录
02 芯片行业概览
一、芯片的定义
芯片,又称微电路(microcircuit)、微芯片(microchip)、晶片(chip)、集成电路(integrated circuit,IC)。在电子学中是一种将电路(主要包括半导体设备,也包括被动组件等)小型化的方式,并时常制造在半导体晶圆表面上。
二、芯片的分类
为适应现代社会的发展需求,芯片的架构、种类随之增多。按照不同的标准,可将其分为不同的类型。
三、芯片的制造流程
芯片的制造主要包括IC设计、晶圆制造、封装和测试等一系列工序。整个流程类似3D打印,一步一步对各部件进行分层安装。
四、集成电路市场规模
从行业发展趋势来看,集成电路产业仍有望保持较高增速,而中国作为集成电路最大生产及消费市场,市场规模增速有望持续领先世界平均水平。
03 行业政策与发展
一、政策解读
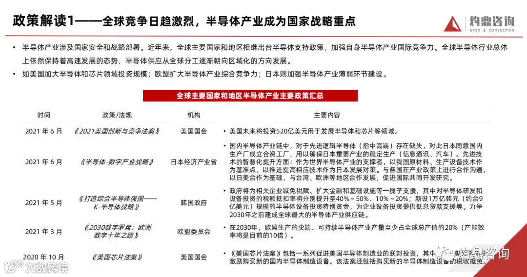
全球竞争日趋激烈,半导体产业成为国家战略重点。
04 行业政策与发展
上游产业介绍——原材料及机器设备
芯片行业产业链上游为半导体支撑产业,涵盖芯片生产制造所需的原材料以及机器设备,在整个产业链中壁垒极高。
05 行业政策与发展
中游产业介绍——半导体制造
芯片行业产业链中游为半导体制造领域,包含设计、制造、封测等一系列环节。
06 行业政策与发展
下游产业介绍——半导体应用
芯片行业产业链下游为半导体应用领域,囊括汽车电子、机器人、医疗、交通等社会经济诸多方面。
07汽车芯片
主要应用
• 版权声明
本报告为灼鼎咨询制作,其版权归属灼鼎咨询,任何机构和个人引用或转载本报告时需注明来源为灼鼎咨询,且不得对本报告进行任何有悖原意的引用、删节和修改。任何未注明出处的引用、转载和其他相关商业行为都将违反《中华人民共和国著作权法》和其他法律法规以及有关国际公约的规定。对任何有悖原意的曲解、恶意解读、删节和修改等行为所造成的一切后果,本公司及作者不承担任何法律责任,并保留追究相关责任的权力。
• 免责条款
本报告基于已公开的信息编制,但本公司对该信息的真实性、准确性及完整性不作任何保证。本报告所载的意见、评估及预测仅为本报告出具日的观点和判断,该等意见、评估及预测在出具日外无需通知即可随时更改。本公司将来可能根据不同假设、研究方法、即时动态信息和市场表现,发表与本报告不一致的意见、观点及预测,本公司没有义务向本报告所有接受者进行更新。本公司力求报告内容客观、公正,但本报告所载观点、结论和建议仅供参考使用,不作为投资建议。对依据或者使用本报告及本公司其他相关研究报告所造成的一切后果,本公司及作者不承担任何法律责任。




