市场概览
市场概览:拥抱变化,繁荣依旧。中国作为世界第二大化妆品市场,2020年化妆品社会零售总额3400亿元,社零占比0.78%,其中护肤品52%,彩妆占12%,预计伴随人均消费额及渗透率提升,2025年行业实现翻倍增长,市场规模增至6836亿元,5年CAGR15.5%。化妆品赛道竞争格局分散且多变,有市场空间广、产品成长路径差异化、高用户粘性等特点。
”
产品功效
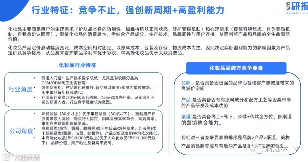
产品功效:从故事走向科学,研发时代到来。产品功效与用户需求多元化,带动品类SKU爆发增长,成分人群壮大至千万量级,用户结构不断向橄榄状演进。海外化妆品集团欧莱雅/雅诗兰黛/资生堂,2020年研发投入分别为75.9/16.0/17.4亿元,营收占比分别为3.5%/1.6%/2.9%,专注提取原料、皮肤生态等基础研究领域;国内厂商仍停留在产品配方及包装改进阶段,研发投入在0-2亿元量级,营收占比通常在2%以内,未来将从fastfollower走向first-in-class
渠道变化
渠道变化:百川汇流,用户为源。中国经历了KA、百货渠道为代表的线下时代,以及搜索、社交电商平台为代表的线上时代,目前已进入线上与线下、公域与私域、搜索与种草的全渠道融合时代。疫情加速全球电商化趋势,2016-2020年,国内化妆品电商化率由21%增至38%,传统商超及KA渠道则由27%下降至18%;美妆集合店业态、OTC/美容机构等专业渠道为线下注入活力。线上渠道仍以淘系主导,京东/唯品会凭借物流及品质导流部分搜索流量,传统公域红利消退,品牌获客成本上升,私域复购率显著高于公域渠道(20%以内),抖音、小红书等内容电商平台崛起,“品牌+KOL+用户”形成稳定三角形。渠道作为用户触达方式,最终服务于品牌定位,用户画像决定差异化打法
品牌塑造
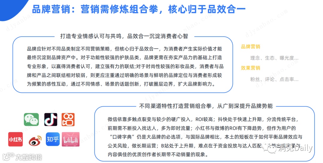
品牌塑造:产品为基,渠道放大,沉淀心智势能。2020年本土美妆市场占比中国整体约42%,消费升级驱动本土中高端市场占比本土美妆增至25%。优质品牌方的竞争要素主要体现在需求端、供应端和销售端上。从实践路径来看,国货品牌多以细分品类大单品为矛,逐步打造品类矩阵,从市场份额沉淀为消费者心智份额;渠道营销放大产品价值,根据不同渠道特性打造营销组合拳,品效合一,从广到深提升品牌势能。
完整研报请点击下方小程序观看
【洞见研报】专业免费的行业研究数据库,覆盖各行业研究报告、行业报告、咨询报告、上市公司研报、招股书、蓝白皮书等,采用智能搜索引擎、自然语言处理等技术,为金融投资人员、企业高管、咨询顾问、行业研究员、市场分析师提供便捷、全面、专业的信息检索服务!

