
【灼鼎咨询】精酿啤酒研究报告精酿啤酒是我国啤酒市场的新兴产品。在欧美发达国家地区,精酿啤酒已形成相对成熟且完备的市场。中国酒业协会颁布的《工坊啤酒及其生产规范》意味着精酿啤酒正式成为我国酒类市场的独立品类。我国精酿啤酒行业目前进入爆发期,未来将保持高速增长。
01基本概念
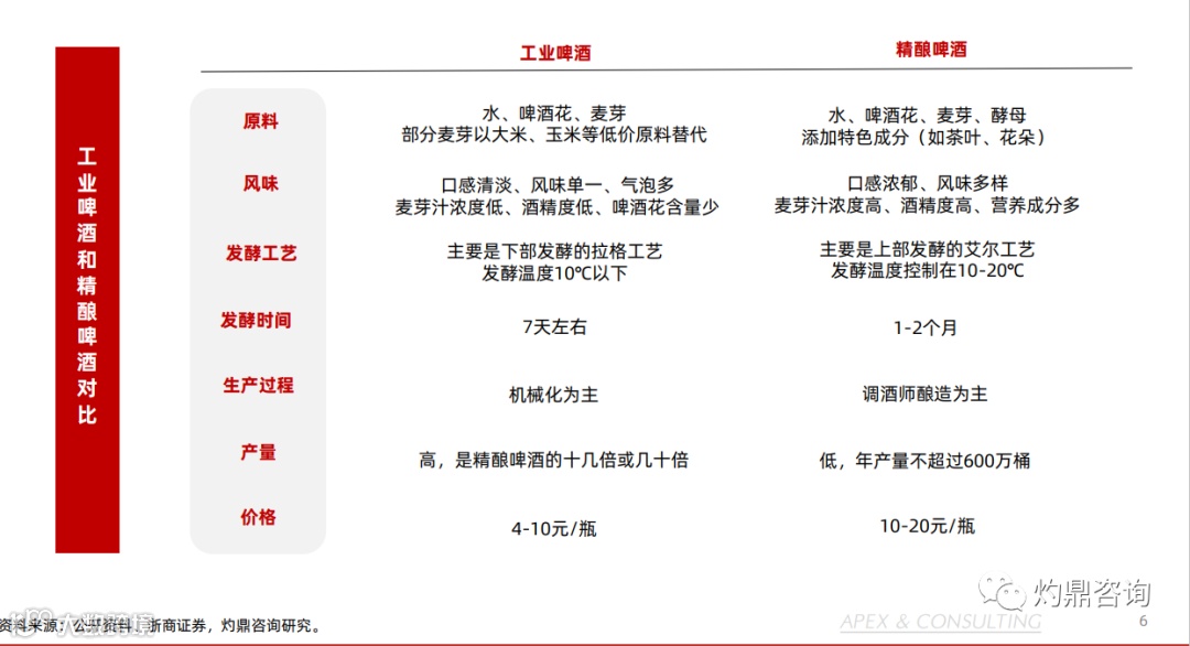
基本概念
精酿啤酒又称工坊啤酒,强调的是一种品质和规模标准。根据原料、理念等不同,将啤酒区分为精酿啤酒和工业啤酒。《工坊啤酒及其生产规范》对工坊啤酒的定义是“由小型啤酒生产线生产,且在酿造过程中,不添加与调整啤酒风味无关的物质,风味特点突出的啤酒”。
常见分类:奇妙的啤酒世界
产业链:精酿啤酒行业全景图
02 精酿啤酒行业现状
市场规模
2013年,我国啤酒消费量达到506.2亿升的顶峰,自此增长率长期维持在负数,啤酒市场进入存量时代。主要原因为我国人口结构的变化,20-50岁的青壮年比重下降,而该群体正是啤酒的主要消费人群。
而中国精酿啤酒市场呈现出截然不同的局面,在啤酒产品高端化及健康化趋势下,精酿啤酒消费量以惊人的幅度扩容,增长率居高不下。预计2025年,中国精酿啤酒消费量可达到25亿升,同比增长近30%。
03 精酿啤酒消费者洞察
消费者偏好:探寻消费者偏爱的风味和场景
近年来,我国出现了部分制造业外流现象,外资将目光瞄向了越南、柬埔寨等东南亚国家以及印度等南亚国家,如理光、Fred Perrotta、三星、SK集团、苹果、安森美均向东南亚及南亚地区转移。
04 未来发展趋势
整体持续推动制造强国的建设
随着经济发展,居民人均可支配收入提升,大众对于消费品的选择逐渐从满足生活基本需求到提升消费品质发展。过去10年间,我国居民消费支出同步增长,居民消费意愿强烈。2020年受疫情影响,居民消费支出所下降,但随后回升至增长态势。
我国啤酒消费主力人群以26-35岁群体为主,根据京东数据研究院发布的《2016中国酒类线上消费白皮书》显示,26-35岁人权贡献了40%左右的啤酒消费比例。这一群体数量自2016年后开始下降,与上世纪80-90年代“婴儿潮”的人口高峰情况匹配。2019年该人群数量较2015年减少月439万人。消费人群数的减少对厂商产品升级有推动作用。
精酿啤酒具有良好的市场前景,在消费端,相对于工业啤酒,精酿啤酒具有更高的价格、更丰富的味觉体验、更健康的饮酒理念,符合我国日益庞大的中产阶层消费需求,逐渐成为年轻人的首选。在供给端,传统工业啤酒的产量下降推动了厂商对产品的结构化升级。报告对于精酿啤酒赛道具有参考价值。
完整版报告,点击下方小程序观看



