
引言
•“毛发经济”快速崛起:“我秃了,也变强了”,随着现代“打工人”工作压力越来越大,工作时间与强度不断增加,在不规律、不健康的生活方式影响下,越来越多的年轻人开始与“脱发”和“秃头”打起了交道。据国家卫健委数据显示,截至2021年我国脱发人口约为2.67亿人,占总人口比重的18.9%,植发市场快速崛起。我国植发医疗服务市场规模由2016年的62亿元增长至2021年的173亿元,期间复合年增长率达22.8%,预计至2026年我国植发医疗市场规模有望增长至470亿元。
• 市场监管日趋严格,植发行业集中度有望进一步提升:中国植发行业竞争格局较为分散,分散在全国各地的地方独立性植发机构占比超过45%,而大型连锁植发机构市占率仅为23.9%。随着个性化植发需求的兴起,规模体量更大,规范性和标准性更强的大型连锁植发机构将更受消费者青睐,在资本介入的情况下有望进一步提升行业市场集中度,实现强者恒强局面。
•“她经济”下个性化植发需求崛起,植固一体化或成行业新的增长极:在“她经济”、“颜值经济”以及脱发问题日趋年轻化的多重影响下,女性植发需求正在快速增长,越来越多的消费者喜欢个性化植发而非传统功能性植发治疗。与此同时,随着消费者对于脱发关注度的不断提升,养发、固发、头皮护理等市场正在兴起,植发固发一体化服务或将成为行业新的增长极。
行业概览
脱发治疗方法
• 不同脱发阶段需求各异,对应的脱发治疗方法也各不相同,从初级养发护理到终极植发手术,消费者可根据需求自行选择脱发治疗方法。
• 初级养发护理以假发片、发际线粉等视觉解决方案和防脱固发洗护产品为主,具有一定效果但无法根本解决问题。
• 目前治疗脱发最为常用的方法主要分为三种:药物治疗法、医美法和植发手术法。
植发手术流程
• 植发手术,又称为毛发移植手术,是一种从根本上解决脱发、秃顶等毛发相关问题的美容外科手术,与其他非移植毛发健康治疗相比,植发治疗对于脱发、斑秃及秃顶具有显著成效。
植发手术定义与分类
• 最为常见的植发项目主要包括头发种植、发际线调整、鬓角种植等。按用户具体需求又可进一步细分为头发种植、发际线调整、眉毛种植、睫毛种植、美人尖种植、胡须种植、鬓角种植等,各细分项目可满足不同人群的植发需求。
主流技术对比
• 国内主流的植发手术技术主要为三种:FUT、FUE和SHT,但受到国际公认的植发技术仅有FUT和FUE两种,其余技术均为此两种技术的衍生,器械更精确、伤口更小,但并不属于创造的新技术。
01 FUT(follicular unit transplantation)
Ø 手术方法:从后枕部提取毛囊皮瓣,将毛囊单位切割分离,植入受区,对于头皮的损伤较小,但因为需要缝合提取毛囊皮瓣的伤口,会对供区有影响,容易留下条状瘢痕,一次最多可取出3000单位毛囊。
Ø 优点:适合脱发面积大的患者,方便医生操作,手术时间短,价格相对便宜。
Ø 缺点:切取面积大,术后会留下条状瘢痕,头皮留下线状疤痕;毛囊分离较困难,需要多个医生护士配合完成,多数小型医院无法完成此手术。
02 FUE(follicular unit extraction)
Ø 手术方法:直接从后枕部跳跃式提取毛囊单位,将毛囊进行培育后,植入受区,头皮处不需要特殊处理,取完毛囊后头皮自动愈合,无需缝合拆线。一次最多可取出2500-3000单位毛囊。
Ø 优点:毛囊取出率高、毛囊成活率高、适合小面积毛发移植,创伤小、恢复快、术后痕迹不明显。点状取毛囊术后3- 5天头皮瘢痕即可愈合。
Ø 缺点:每次提取毛囊需要一株株提取、手术时间长、需要多次手术提取,价格略高。
03 SHT(scarless hair transplant)
Ø 手术方法:无痕植发技术,应用精细微针种植笔进行的一种精密快速无痕的植发技术。手术时间短,术后疤痕少。对毛囊侵害性可控制至较低程度,一次可提取4000单位以上毛囊。
Ø 优点:毛囊成活率高达98%以上、植发效果自然、取发速度快、无痛感,患者体验感较轻松、术后恢复较快。
Ø 缺点:价格高,不适合斑秃患者。
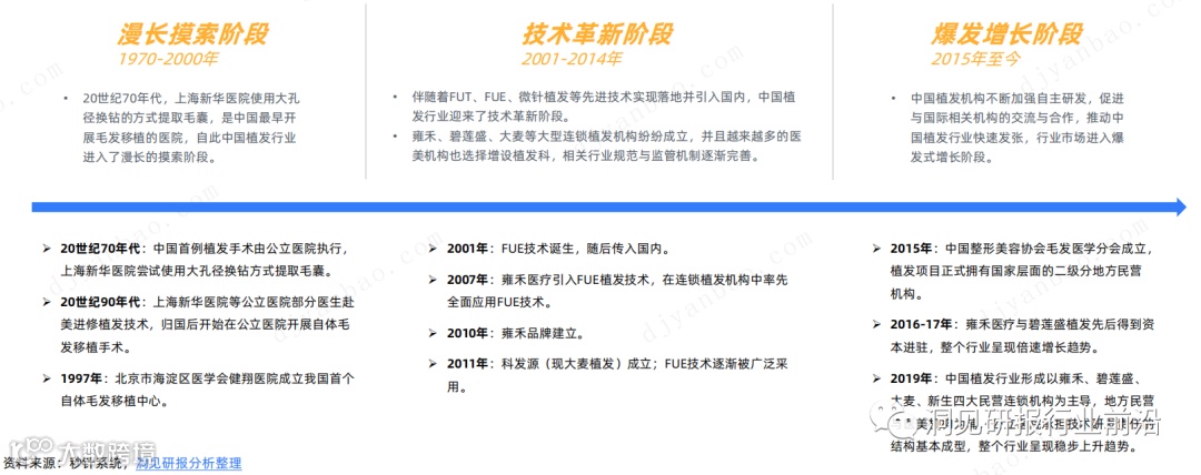
中国植发行业发展历程
• 植发行业在中国的起步时间并不晚,20世纪70年代植发技术便引入中国,但受限于技术水平和消费水平,中国植发行业便经历了较为漫长的摸索阶段,早期仅有少量企业进入市场,相关宣传和植发成果较差,因此传播速度较慢。
• 随着FUT、minimicro、微针植发等先进技术引入国内,相关行业规范、监管机制逐渐完善,自2015年起,中国植发行业进入了爆发式增长的阶段。未来我国植发行业将逐步进入成熟期,市场格局逐渐趋于稳定。
中国植发行业产业链全景图谱
• 植发行业产业链主要由上游医疗资源供应商、中游植发机构以及下游营销渠道商构成,其中中游是植发行业的核心环节,由连锁/非连锁植发机构、医美植发机构以及公立医院植发科等植发机构组成。
行业现状
中国植发行业市场规模趋势
• 目前我国脱发群体规模庞大并呈现低龄化趋势,伴随着人均可支配收入不断增长以及“颜值经济”崛起,消费者对于植发服务的接受程度也越来越高,中国植发行业正处于快速发展期。
• 我国植发服务市场规模由2016年的62亿元增长至2021年的173亿元,期间复合年增长率为22.8%,预计未来在人均可支配收入的增长、消费者市场教育与龙头服务商的客流转化率推动下,植发医疗市场规模有望于2026年达至470亿元,期间CAGR高达22.1%。
中国植发行业竞争格局分析
• 中国植发行业市场主要由四类机构组成,行业市场较为分散,市占率最高的反而是分散于全国各地的独立民营植发机构,占比达45.6%,其次便是全国性连锁民营植发机构,占比达23.9%,医美机构和公立医院的植发科占比最低。

完整版报告,点击下方小程序查看



