
序言
有色金属产业作为重要的基础原材料产业,已经成为决定一个国家经济发展、科技进步、国防建设的重要物质基础。新中国成立 70 多年,我国的有色金属行业经历了从无到有、从小到大、由弱到强的艰难发展历程,取得了有目共睹的辉煌成就。2021 年我国有色金属生产保持平稳增长,10种常用有色金属产量达到 6454.3 万吨,较去年增长 5.4%。
习总书记指出,科学技术是第一生产力,创新是引领发展的第一动力。作为有色金属大国,我国必须紧紧抓住科技创新这个核心,通过智能化转型,解决有色金属行业产业结构不合理、发展不平衡、资源短缺、产能过剩、创新不足、能源紧张和环境污染等难题,坚定迈向有色金属强国。
5G是第五代移动通信技术,具有超高速率、超大带宽、超低时延、超大规模连接以及超高可靠等特点,为“万物互联”而生,可实现所有生产装备连接、在线、上云,支持 IT 域和 OT 域的融合。与云计算、大数据、人工智能等新一代信息技术深度融合,赋能有色金属行业的智能化转型。
本白皮书以网络共享、数字汇聚、平台协同为路径,依托有色金属行业“1+1+3+N”智能化技术框架,构建“1”张 5G 专网和“1”个有色一体化管控平台,为有色金属产业链的“3”个环节提供“N”个智慧应用。白皮书致力于解决生产工艺、管理流程的发展痛点,支撑实现装备操控远程化、生产运行智能化以及管理决策信息化,达到降低生产能耗、提升管理效能、改善作业环境的发展目标,助力有色金属行业转型升级。
本白皮书旨在发挥 5G 技术的优势,总结并梳理有色金属行业矿山、冶炼和加工环节典型场景的智能化应用。同时,结合有色金属行业智能化发展方向、技术先进性以及智能应用的成熟度,明确 5G与有色金属行业的融合发展路径,为有色金属行业转型提供参考和指引。
有色金属行业
现状及趋势
规模应用 凸显有色金属行业战略价值
有色金属,是指除铁、锰、铬之外的所有金属的总称,在我国,列入有色金属范围共 64 种金属,其中,铜、铝、铅、锌、镍、锡、锑、汞、镁、钛被称为十种常用有色金属。有色金属是国民经济必不可少的基础材料和重要战略物资,广泛应用于航空、航天、汽车、机械制造、电力、通讯、建筑、家电等领域。
据不完全统计,我国现有的 100 个多个产业中,90% 以上的部门需要使用有色金属产品,约 75% 的非物质生产部门需要消耗有色金属冶炼或压延产品,在物质生产部门这一比例甚至攀升至 95%。
有色金属产业分为上游矿山、中游冶炼和下游加工三大部分,如图1所示。我国有色金属已形成集采选(包括采矿和选矿)—> 粗加工—> 精冶炼—> 加工—> 消费于一体的完整产业链。由于我国矿产自给率低、缺乏矿产资源的定价权,国内企业主要集中于冶炼和加工环节,而国际大型矿业公司更加侧重采选环节。
理清痛点 明确有色金属行业发展方向
近些年,随着国民经济的快速发展,我国有色金属行业实现了跨越式进步,生产工艺、装备水平、管理方式等实现显著提升,生产规模迈向新的台阶。但与发达国家相比,整体依然处于产业链分工的中低端环节。在市场需求回落、国外企业减产限产的大背景下,国内有色金属产业产能导向特征依然明显,矿山、冶炼、加工等重点环节痛点突出,转型需求迫切。
矿山环节:贫矿多、深部开采难度大、劳动生产率下降等成为发展重要阻碍,粗放型增长模式亟待改变,远程控制和智能监测成为未来发展方向。
冶炼环节:工艺流程长、生产环境高危、多工序协同困难、产品特性参数多、安全环保严格等成为发展痛点,电解设备在线监测与生产工艺参数优化成为发展方向。
加工环节:产品品种多、订单批量小、生产工艺路线长、企业规模小、低水平企业重复建设等多重难题凸显,自动产线、智能制造与协同管理成为发展方向。
政策引领 加速有色金属行业智能化转型
我国高度重视有色金属产业发展,陆续发布多项政策文件进行系统推动,为行业转型升级、提质增效、创新发展提供全方位的支撑,绿色化、智能化、安全化发展成为行业发展方向,如图 2 所示。
5G 成为有色金属行业
转型的技术引擎
5G 构筑有色金属行业转型框架
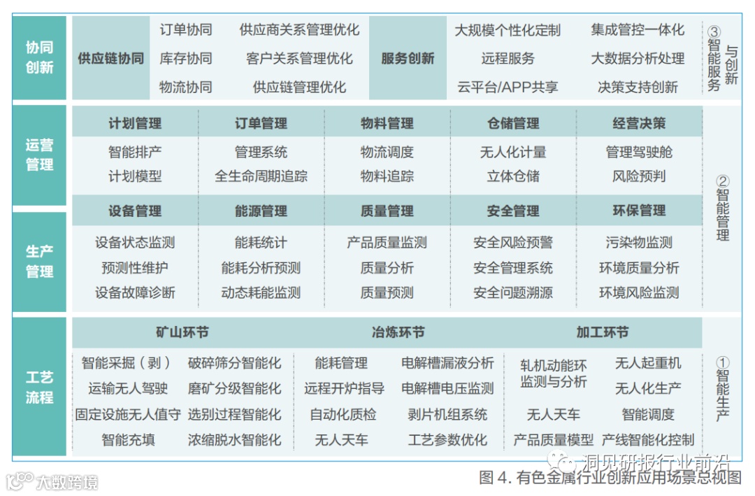
统筹考虑有色金属行业的发展现状、发展痛点和产业政策,构建有色金属行业“1+1+3+N”的智能化技术框架,即基于“1”张 5G 专网和“1”个有色一体化管控平台,为有色金属产业链的“3”个环节提供“N”个智慧应用。框架以设备连接为基础,以管控平台为核心,以智能应用为关键,实现操控远程化、生产智能化、管理信息化以及决策科学化等发展目标,助力有色金属行业转型升级。
云网筑基——“1”张有色金属专网,根据有色金属行业的特殊性,利用 5G 切片技术,用一张 5G 行业虚拟专网,打造适配有色金属行业需求的差异化、定制化精准云网。通过提供大带宽、高可靠、低时延的通信管道,打通企业 IT 域和 OT 域,使所有智能装备可通过 5G 和全光有线网络融合接入,以实现全生产流程的数据拉通。
数据聚合——“1”个有色一体化管控平台,提供“积木式”的功能组件,搭建一套满足有色金属行业需求的一体化管控平台。该平台实现数据的采集汇聚、存储治理以及基础应用能力提供,打破企业“信息孤岛”,消除“数据烟囱”,将生产控制系统、管理运行系统全部打通,以实现数据的汇聚和协同。
完整覆盖——“3”个细分环节,有色金属产业链上下游的各细分环节在信息化层面的需求基本一致,但在上层工艺流程和生产装备层面则相差甚远。基于共同的云网底座,在行业应用方面进行细分梳理,可实现行业业务按需适配,以全面满足发展需求。
数智赋能——“N”项 5G 智能应用,利用机器学习、大数据和人工智能等新型 ICT 技术,实现生产装备的全连接以及生产要素的全采集,已成为企业优化工艺参数,辅助生产科学决策的重要支撑。充分发挥海量数据价值,构建产业各环节智能化应用,有助于有色金属行业全流程智能化应用落地,以实现降本增效与可持续发展。
5G 有色金属行业应用成效初显
有色金属行业是 5G 融合探索先导行业,其发展速度、落地规模等均处于行业先列。据第五届“绽放杯”5G 应用征集大赛统计数据显示,有色金属行业参赛项目数量达到 289 个,覆盖矿山、冶炼、加工全产业环节,其中采矿项目最多,高达 154 个,环节占比超 50%。现阶段,“绽放杯”获奖项目已成为行业发展的示范标杆,如第四届标杆赛金奖“云南神火铝业 5G 边缘云有色金属智慧工厂应用”、全国赛三等奖“中铝 5G+OnePark 智慧工业园区应用”等。
现如今,5G 已渗透到有色金属行业的生产制造、生产管理、运营管理及协同创新各层面,覆盖 60 类应用场景,其中 25 类应用场景较为成熟。
有色金属行业
关键环节 5G 融合应用场景
有色金属矿山 5G 应用
有色金属矿山根据开采作业流程可大致分为采矿(落矿-出矿-运输-提升)-选矿(破碎-球磨-浮选-浓密-脱水 )- 尾矿处理(充填 - 排放)三大环节。我国有色金属矿山具有开采环境复杂、安全环保管理压力大、多元素资源共生等特点。如何实现少人甚至无人化作业、实时协同生产优化以及精细化管控的有色金属智能矿山成为行业转型发展的当务之急。
现阶段,5G 技术多应用于矿山开采单工序场景,涉及 35 类应用场景。其中有轨运输无人驾驶、井下安全避险系统、采掘装备远程遥控等相关场景已在国内多个矿山实现落地。生产工艺参数优化、协同作业、选矿全流程优化控制、数字孪生系统、虚拟培训等协同融合应用仍待进一步成熟。
典型案例一:地下铜矿山 5G 应用
案例背景:井工矿环境随爆破及采掘活动发生变化,装备作业地点、运行位置、行驶路径也会阶段性发生较大变化。国内某大型地下铜矿山属于标准的井工矿,其行业信息化系统建设水平位居市场前列,但在发展过程中仍面临着以下问题:一是各专业子系统间相互隔离、数据不流通,无法基于数据融合形成智能化管理决策与安全生产;二是当前网络结构复杂,不同网络系统间相互独立,且须满足不同级别性能保障需求,管理异常复杂,无法在集团旗下其他矿山进行复制推广。
案例及成效:此铜矿山企业利用 5G 改造了原有的井下电机系统、矿卡及调度系统,先后落地了 5G 井下电机车远控、5G 远程矿卡以及 5G 智能调度等应用场景。
——5G 井下电机车远控应用:放矿工、电机车司机等工作位置由溜井转移至地面,同时实现多工种合并,最大限度减少操作人员,提高本质安全水平、减少职业病的发生。
——5G 远程矿卡应用:工作人员坐在远程驾驶舱依托 5G 接收现场图像及数据信息,并通过遥控手柄、按键、座椅等实此铅锌企业先后落地了智能掘进、配电房机器人巡检、井下环境监测预警等多项 5G 应用。
有色金属冶炼 5G 应用
有色冶炼通常指通过熔炼、精练、电解或其他方式从有色金属矿、废杂金属料等有色金属原料中提炼金属的生产活动。我国有色金属冶炼具有原料品质波动大、工艺建模难、多元素资源共生、冶炼工艺复杂、作业环境恶劣以及能源管理粗放等特点。如何提高资源利用率,实现生产精准管理、闭环自动控制以及生产智能化成为行业转型发展的当务之急。
现阶段,5G 覆盖冶炼环节生产运行、管理监测全流程,涉及 33 类应用场景。其中,部分生产环节实现关键突破,如电解槽在线监测、电解槽漏液分析、智能极板处置、自动化配重机器人等。管理及检验监测类普适性较强的业务应用占据主体地位,如远程开炉指导、能耗管理、环境监测、机器人巡检、无人天车等。始极片拨片机组、电解液配比分析、电解优化、多炉协同作业、管控一体化等行业属性显著类业务尚处于前期摸索阶段。
典型案例:电解铝企业 5G 应用
案例背景:某电解铝企业是国内最早从事电解铝生产的企业之一,紧抓“新基建”的发展机遇,依托 5G、云计算和人工智能等新技术,打造有色金属冶炼的智慧工厂标杆成为发展重点。当前,企业生产经营智能化升级中面临三大痛点:一是工作环境恶劣,人工现场作业存在安全隐患;二是车间数控设备多、监测样本量大,难以实现集中管理;三是能耗、原料消耗管理颗粒粗放,高污染、高能耗成为企业健康发展的重要阻碍。
案例及成效:此电解铝企业依托 5G 技术低时延和高带宽等特性,落地了 5G 电解槽漏液分析、电解槽精准温控、冶炼能耗分析系统和远程天车控制等应用场景。
——5G 电解槽漏液分析:完成恶劣环境下超高密度终端传感器的接入,实现了 0℃到 1000℃高温危险区域的在线检测,解决电解铝生产过程中总数超过 7 万且分布不规则的测温点数据采集,替代人工巡检,及时感知并预警电解槽漏液,减少生产安全事故。
——5G 电解槽精准温控:在 660 多个电解槽中超七万个温度采集点部署温度传感器,利用 5G 将温度信息实时回传至工厂平台进行分析处理,对电解槽进行全天候、超高密度的温度监控,从而降低电解槽额外能源消耗,实现绿色生产。
——5G 冶炼能耗分析系统:完成 4 个电解车间槽控机的能耗数据实时采集,实现全厂 660 个电解槽的槽控系统实时对接。依托 5G 海量终端接入能力实现槽控机数据的实时采集,结合历史大数据以及 AI 算法,实现对于三氧化二铝、阳极碳棒及能耗的模型分析,提高电解槽内电流效应及氧化铝浓度分布的均匀性,大幅度减少人工干扰,提高电解槽稳定性。
——5G 远程天车控制:完成氧化铝车间多功能天车的改造,每台天车部署 31 个摄像头、9 个超低时延视频网关、9个CPE,利用5G实现厂区内成品仓库的天车远程集中控制,解决移动场景有线传输无法安装、WiFi信号不稳定、跨区域信号中断等难题,大幅提升管理效率,优化操作人员工作环境。
有色金属加工 5G 应用
有色金属加工指在一定的温度和压力条件下,有色金属材料同时产生塑性变形和再结晶,如热轧、冷轧、挤压、拉伸或锻造,以实现热冷塑性变形。有色金属加工行业具有流程长、工序多、过程复杂等诸多特点,当前面临着车间数控设备难以集中管理与控制、工业现场动态管理灵活性差等发展痛点。如何构建生产模式优化、生产效率提高、产品质量提升、物流周转改善的生产作业机制,实现贯穿原材料采购、加工、物流、销售等多个环节的智能化转型成为当务之急。
5G 技术在加工环节应用呈“点多面广”发展态势,质量检测、数采、物流成为三大应用重点。根据生产工艺流程,有色加工可大致分为熔炼铸造、热轧、冷轧、挤压、加工五大环节,5G 在全环节共完成类应用场景覆盖,跨环节类协同应用是当前发展重点,如设备数采、设备预测性维护、安全巡检、物料追踪、AGV/ 无人叉车智能物流、AR 远程指导等;与环节自身相关业务则集中于质量检测类应用,如表面质量检测、CCD 光学检测等。行业业务强相关类应用已开始初步探索,如产品质量模型、轧机动能环监测能耗与分析。
典型案例:铝加工企业 5G 应用
案例背景:某金属铝加工企业是汽车、新能源及装配式特种建筑铝合金组件及材料的专业制造商,曾生产中国最大的火箭超大直径锻坯。该企业在数字化转型过程中面临四个痛点:一是人工肉眼检测铝产品表面缺陷的效率和准确率较低,最终良品率不到 60%;二是人工记录铝材料信息的出入库管理方式效率低,货物的定位和流向追踪较难;三是铝制品加工现场环境温度高,人工作业风险较大;四是人工操控天车时需要多人配合,效率较低且人力成本较高。为解决上述痛点,该企业积极探索 5G 应用,支撑自身数字化转型升级。
案例及成效:铝厂生产流程包括熔铸、挤压、上色、质检、入库及物流运输等六大环节,该企业将 5G 技术应用于质检、入库及物流运输三个环节。
——5G+AI 质检:利用工业相机采集到的各个角度铝产品表面的高清图像,通过 5G 网络实时回传至企业云平台,结合机器视觉、AI 等技术对产品表面进行自动识别,实现无人化铝表面深度质检,表面识别准确率由71%提升至99.98%。
——5G+ 智能仓储物流:对铝材料进行编码,并通过 5G 网络广泛采集信息,借助工厂管理平台完成铝材料的精准定位和货物流向实时记录,解决传统铝材料的出入库管理人工归档慢、耗时耗力难辨别、管理效率低等难题;
——5G+ 远程天车:通过 5G 网络实时回传超高清视频来观察现场环境,并实时锁定天车下吊位置;利用5G网络低时延特性下达指令,实现对运输天车的远程控制。该场景下一人可同时远程操控多台运输天车,操作人员减少 67%。
应用成效:一是全面提升产品质量,铝生产良品率从 59% 提升到 65%;二是提升车间生产效率,5G 远程控制天车可将单次下吊时间从 20 分钟降低至 5 分钟,效率提升了 300%;三是大幅降低人力成本,据企业测算通过部署 5G 应用可节约人工成本 600 万元 / 年。
完整版报告,点击下方小程序查看



