
行业概述
(一)行业介绍
即时零售是一种在消费者需求发生时立即提供产品和服务的零售模式,它利用技术和创新手段实现快速交付和实时满足消费者需求。这种零售模式的主要特点是消费者在线上交易平台下单,然后周边距离在 3-5 公里范围内的线下实体零售商通过第三方物流或自有物流进行配送上门的服务。通常情况下,该模式能够在 30-60 分钟之内完成配送,以快速满足消费者的购物需求。
相较于传统的零售模式,即时零售更加便捷、个性化和高效。消费者可以通过在线交易平台轻松地找到需要的商品,并且随时下单购买,无需前往实体店铺排队等待。同时,该模式也促进了线上线下融合的发展趋势,使得实体店铺能够更好地与在线交易平台协同工作,共同为消费者提供更好的购物体验。
即时零售的范围广泛,涵盖了多个行业和领域。以下是一些即时零售的典型领域和示例:
食品和生鲜:即时零售在食品和生鲜领域的应用广泛,包括在线食品订购和送餐服务,快速配送服务,以及生鲜食材的即时采购和配送。
生活用品和日用品:即时零售可以覆盖生活用品和日用品,如家居用品、清洁用品、个人护理产品等。消费者可以通过在线商店购买这些商品,并在短时间内交付到家。
药品和健康产品:即时零售在药品和健康产品领域的应用也越来越多。消费者可以通过在线平台购买非处方药品、保健品等,并选择将其送货到家或到最近的药店自取。
家居和家电:即时零售在家居和家电领域中提供快速交付和安装服务,消费者可以即时购买家居用品、家电产品并享受到即时售后服务。
(二)商业模式
平台模式
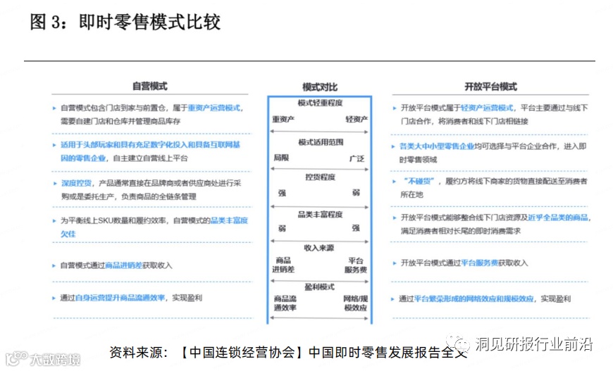
在平台模式下,即时零售企业充当一个线上平台,提供一个聚合了多个零售商和供应商的市场。这些平台为消费者提供一个集中购买各种商品的地方,消费者可以在同一个平台上浏览和选择不同品牌和种类的产品。平台通常提供订单处理、支付、物流和客户服务等功能。它们充当了连接消费者和供应商之间的中介角色,为消费者提供了方便和多样性的购物选择。
平台型即时零售模式的发展可以追溯到外卖平台的兴起,如美团、饿了么等。随着消费者对便利、快速配送和多样选择的需求增加,这些平台逐渐扩展到其他品类,如生鲜食品、日用品和其他消费品。这些平台通过聚合多个零售商和供应商,为消费者提供一个统一的购物平台,方便他们浏览和购买各种商品。平台型模式以其广泛的商品选择、便捷的下单和配送服务等优势,在中国即时零售行业中迅速崛起。
自营模式
自营模式是指即时零售企业直接经营自己的品牌和产品,其发展历程可以追溯到早期的电商平台,如盒马、叮咚买菜等。在这种模式下,企业通过建立自己的销售渠道,包括线上电商平台和线下门店,直接向消费者销售自己生产或品牌化的商品。这种模式通常需要企业在产品研发、生产、包装、销售和营销等方面承担更多的责任和风险,但也能够更好地控制产品质量和品牌形象。
(三)行业发展历程
萌芽期(2010-2014):自营型商家开始试水并尝试建立自己的销售渠道,同时平台型企业也开始崭露头角。外卖服务成为主要的业务方向,其他品类的涉足还比较有限。在这个阶段,行业的发展还相对较慢,即时零售行业正处于探索阶段,但为未来的集中爆发奠定了基础。
集中爆发期(2015-2019):自营型商家数量有所减少,而平台型企业则加大整合和扩张力度。近场电商模式正式确立,吸引了大量商家进入即时零售行业。这一时期,即时零售行业涌现出许多创新的商业模式和服务方式,满足了消费者对便利、快速配送和多样选择的需求,迎来了快速发展的时期。
成熟期(2020-如今):自营型商家逐渐收缩,而平台型企业占据了主导地位。即时零售行业成为引领零售数字化浪潮的重要力量,逐步向全品类拓展。平台型企业通过提供全品类经营、更低的成本以及更便捷的购物体验,吸引了大量消费者,并推动行业的进一步发展。此时即时零售行业进入了一个更加成熟和稳定的阶段。
(四)驱动因素
消费者需求:消费者对便捷、个性化和高效的购物体验的需求推动了即时零售的发展。他们希望能够随时随地购买所需商品,并期望快速的交付和满足个性化的需求。
技术和数字化创新:随着技术的不断进步,特别是互联网、移动技术的发展,为即时零售提供了实现快速交付的基础。
物流和配送能力:快速物流和高效配送是即时零售的关键要素。随着物流技术的不断改进和物流网络的扩展,即时零售企业能够更快地将商品送达消费者手中。
O2O 整合:线上到线下(O2O)整合是即时零售的重要策略之一。将线上和线下渠道相结合,消费者可以通过多种渠道进行购物,实现更灵活和便捷的购物体验。
(五)即时零售对传统零售对影响
传统零售通常以实体店铺为主要销售渠道,依赖人工服务和面对面交互,有固定的营业时间和有限的库存量。它采用传统广告和推广方式,接受传统的支付方式。然而,随着新兴商业模式的崛起,传统零售受到了数字化转型竞争压力增加等多方面的影响,需要加快转型和创新以适应变化的市场环境。
竞争压力:随着即时零售市场规模的不断扩大和用户需求的增加,即时零售企业已成为传统零售企业的强有力竞争者。因此,传统零售企业需要通过产品品质、服务体验等方面提高自身竞争力。
技术升级:即时零售依靠技术手段实现供应链管理、物流配送、营销推广等方面的创新,传统零售也需要根据市场需求进行技术升级,以提高效率和降低成本。
营销策略:即时零售能够利用社交媒体等新兴渠道进行更加精准的营销推广,传统零售企业需要借助数字化手段提升自身的营销策略和用户体验。
供应链管理:即时零售企业实现了直接从厂商采购商品并快速送达消费者的模式,这对传统零售企业的供应链管理和物流配送带来了巨大的冲击。因此,传统零售企业需要重新审视自身的供应链管理体系,并加强内部协同合作。
经营模式:即时零售引入了许多新的经营模式,如闪电送达、智能售货机等,这些模式打破了传统零售的局限性,创造了更为多样化的购物体验。传统零售企业需要加强自身的服务创新,开发出更具吸引力的购物场景和服务模式。
消费者行为:随着即时零售市场的不断扩大,消费者的购物习惯也在发生变化。消费者更加注重便利、高效、个性化的购物体验,并愿意使用更为智能化的消费工具。因此,传统零售企业需要调整自身的产品结构和服务体系,以适应消费者的需求变化。
市场分析
(一)市场规模
2022 年即时零售市场规模约为 2600 亿,其中平台型占比 64%,约 1700亿,而自营型的市场规模只有大约 950 亿。自营型受限于用户和品类拓展的难
度,以及在下沉市场中面临更大的成本劣势,预计未来的增长主要依靠高线城市的单店/仓库增长,增长空间有限。平台型则受益于全品类经营和较低的下沉成本,预计将成为即时零售的主流业态。预计到 2025 年,预计平台模式市场占有率将进一步提升,市场份额将提升至 80%,规模达到 5687 亿元。
(二)竞争格局
平台模式中,美团闪购、京东到家和饿了么是市场占有率较高的平台,分别占据 37.9%、16.4%和 9.7%的市场份额。自营型中,盒马、叮咚买菜、高鑫零售和永辉超市分别具有一定的市场占有率,分别为 12.4%、8.6%、10.1%和 5%。
2021 年美团系在即时零售市场的市场占有率最高,而阿里系次之,但阿里系在自营领域有较强的实力。美团凭借其在平台模式下的绝对优势,通过美团闪购占据了约 38%的整体即时零售市场份额,阿里系则通过饿了么非餐、盒马和高鑫等业务,占据约 32%的市场份额,其中盒马和高鑫在自营领域具有较大优势。
消费者分析
(一)消费者特征
Z 世代对于餐饮等实体商业产品的时效性要求最高,这与即时零售购物的“重度”用户平均年龄仅为 26.8 岁相匹配,说明年轻群体更倾向于使用即时零
售服务,并且更习惯于利用科技和数字平台进行购物。
此外,数据显示收入水平最高的用户并不一定是即时零售服务的频次和客单价最高用户,可以推测即时零售服务的使用更多取决于购物需求和消费习惯,而非仅仅与收入水平有关。
(二)消费心理
即时零售已成为消费者日常采买的重要渠道之一。其中,67.35%的被调查者选择使用即时零售购物的主要原因是觉得即时零售又快又方便,而 42.86%的被调查者之所以选择即时零售购物是因为不习惯或不愿意线下购物,希望能够享受送货上门的便利。反映了即时零售具有快速、方便的购物体验方面的优势,能够满足消费者对于购物便利性的需求。
(三)消费品类偏好
即时零售行业的主要消费品类包括蔬果生鲜、休闲零食、酒水饮料、肉蛋禽奶以及粮油副食等。这些商品有一个共同特点,即需要快速送达以保持新鲜度,或者消费者希望能够快速使用。而对于比较重且不适合携带的粮油副食,消费者希望由专人配送到家。
行业发展挑战
(一)人工智能和自动化技术实施和管理
自动化仓储和物流系统、智能客服和机器人助理等技术的引入将改变业务流程和消费者体验,但同时也需要应对技术实施和管理的挑战,包括技术整合和兼容性、大量的技术投入和技术资源、算法和模型的开发与优化,以及变革管理和组织文化的调整等。企业需要通过有效的规划、资源配置和变革管理来克服这些挑战。
(二)数据隐私和安全
即时零售涉及大量的消费者数据,包括个人信息和购买行为。保护消费者的数据隐私和安全是一项重要的任务。即时零售企业需要制定严格的数据保护政策和安全措施,遵守相关法规,并建立信任与消费者之间的良好关系。
(三)供应链可见性和透明度
即时零售需要准确的库存管理和供应链协调,以满足消费者的需求。然而,供应链的复杂性可能导致信息的不透明性和可见性的缺失。确保供应链的可见性和透明度是一个重要的挑战,需要技术和合作伙伴的支持。
(四)环境可持续性和社会责任
在可持续发展的趋势下,即时零售行业需要面对减少碳排放、减少包装浪费和推动循环经济的挑战。企业需要思考如何改进供应链和物流系统,采用更环保的包装材料,并提供可持续的产品选择,以满足消费者对环境友好的需求。
未来发展趋势
(一)无人化零售
未来,即时零售线下行业将趋向于无人化。这种模式可以提高效率、减少成本,并为消费者提供更加便捷和个性化的购物体验。同时,无人化零售还能够搜集大量数据,帮助零售商了解消费者需求和购买习惯,以便更好地满足他们的需求。在实现无人化零售的过程中,智能终端设备将扮演重要角色。这些设备可以通过识别技术、计算机视觉、语音识别、传感器等技术,来追踪商品库存、收集顾客信息、提供个性化推荐、处理支付和结算等操作。尽管该模式仍然存在一些挑战,例如安全和可信度问题,但是它已经呈现出极大的发展潜力,成为未来零售行业的一个重要方向。
(二)虚拟商店和虚拟购物体验
未来,即时零售行业可以借助 VR 等技术,让消费者通过虚拟现实技术进入虚拟商店,以模拟真实的购物体验浏览和购买商品。消费者可以与虚拟销售员互动,查看商品细节、选择不同的颜色和款式,并在虚拟环境中完成支付和下单过程。这种虚拟购物体验可以为消费者提供更加身临其境的购物感受,同时也能够节省时间和精力。
(三)供应链和物流创新
即时零售的核心在于快速交付和高效物流。随着消费者对更快速、更灵活的交付的要求不断增加,供应链和物流系统需要更加敏捷和高效。为了满足消费者的即时性需求,供应链和物流系统需要实现快速的订单处理、精细化的仓储管理和高效的配送操作。同时,创新的物流技术和运营模式也将被引入,例如智能路由优化、无人配送车辆、机器人配送等,以提升配送速度和准确性。
(四)社交互动和共享消费的增强
社交媒体的崛起将继续推动即时消费行业的变革。消费者之间的社交互动、用户生成内容和社交影响力将在购物决策中发挥更大的作用。共享经济模式也将得到进一步发展,消费者可以共享资源、产品和服务,实现更经济高效的消费模式。
完整版报告,点击下方小程序查看
【风险提示】:报告均为研墨 AI 基于公开资料自动生成,研墨 AI 对这些信息的准确性及完整性不作任何保证,信息仅供参考。对使用本内容所造成的一切后果,研墨 AI 不承担任何法律责任。以下信息如有版权问题,可及时联系研墨 AI 客服进行解决。




