
前言
2023年2月17日,中国证监会发布全面实行股票发行注册制相关制度规则,自公布之日起施行。证券交易所、全国股转公司、中国结算、中证金融、证券业协会配套制度规则同步发布实施。
全面实行注册制是涉及资本市场全局的重大改革。这次全面实行注册制制度规则的发布实施,标志着注册制的制度安排基本定型,标志着注册制推广到全市场和各类公开发行股票行为,在中国资本市场改革发展进程中具有里程碑意义。
全面实行股票发行注册制,紧紧围绕“打造一个规范、透明、开放、有活力、有韧性的资本市场”的总目标,完整、准确、全面贯彻新发展理念,坚持稳中求进工作总基调,坚持建制度、不干预、
零容忍,坚持市场化、法治化的改革方向,坚持尊重注册制基本内涵、借鉴全球最佳实践、体现中国特色和发展阶段特征的原则,突出把选择权交给市场这一注册制改革的本质,同步加强监管,推进一揽子改革,健全资本市场功能,提高直接融资比重,更好促进经济高质量发展。全面实行股票发行注册制的主要标志是:制度安排基本定型,覆盖全国性证券交易场所,覆盖各类公开发行股票行为。在改革思路上,体现“一个统一”、“三个统筹”。 “一个统一”,即统一注册制安排并在全国性证券交易场所各市场板块全面实行。 “三个统筹”:一是统筹完善多层次资本市场体系。二是统筹推进基础制度改革。三是统筹抓好证监会自身建设。
制度与规则
板块定位与行业要求
明确的板块定位
一、科创板
行业要求与量化标准
板块定位
科创板面向世界科技前沿、面向经济主战场、面向国家重大需求。优先支持符合国家战略,拥有关键核心技术,科技创新能力突出,主要依靠核心技术开展生产经营,具有稳定的商业模式,市场认可度高,社会形象良好,具有较强成长性的企业。
支持行业
申报科创板发行上市的发行人,应当属于下列行业领域的高新技术产业和战略性新兴产业:
负面清单
限制类行业:限制金融科技、模式创新企业在科创板发行上市。
禁止类行业:禁止房地产和主要从事金融、投资类业务的企业在科创板发行上市。
科创属性量化标准
支持和鼓励科创板定位规定的相关行业领域中,同时符合下列4项指标的企业申报科创板上市:
4项常规指标(同时满足)
·研发投入:近三年研发投入占营业收入比例5%以上,或近三年研发投入累计6,000万元以上;
·研发人员:研发人员占当年员工总数的比例不低于10%;
·发明专利:应用于主营业务的发明专利5项以上;
·营业收入:近三年营业收入复合增长率达到20%,或近一年营业收入达到3亿元
采用第(五)套标准的申报企业,或按照红筹标准申报的已境外上市红筹企业,可不适用营业收入规定;软件行业不适用发明专利要求,但研发投入占比应在10%以上。
或
5项例外指标(满足其一)
·拥有的核心技术经国家主管部门认定具有国际领先、引领作用或者对于国家战略具有重大意义;
·作为主要参与单位或者核心技术人员作为主要参与人员,获得国家科技进步奖、国家自然科学奖、国家技术发明奖,并将相关技术运用于公司主营业务;
·独立或者牵头承担与主营业务和核心技术相关的国家重大科技专项项目;
·依靠核心技术形成的主要产品(服务),属于国家鼓励、支持和推动的关键设备、关键产品、关键零部件、关键材料等,并实现了进口替代;
·形成核心技术和应用于主营业务的发明专利(含国防专利)合计50项以上。
二、创业板
行业要求与量化标准
板块定位
创业板定位于深入贯彻创新驱动发展战略,适应发展更多依靠创新、创造、创意的大趋势,主要服务成长型创新创业企业,并支持传统产业与新技术、新产业、新业态、新模式深度融合。
负面清单
限制类行业:原则上不支持下列企业申报在创业板发行上市:
(一)农林牧渔业;
(二)采矿业;
(三)酒、饮料和精制茶制造业;
(四)纺织业;
(五)黑色金属冶炼和压延加工业;
(六)电力、热力、燃气及水生产和供应业;
(七)建筑业;
(八)交通运输、仓储和邮政业;
(九)住宿和餐饮业;
(十)金融业;
(十一)房地产业;
(十二)居民服务、修理和其他服务业。
但与互联网、大数据、云计算、自动化、人工智能、新能源等新技术、新产业、新业态、新模式深度融合的创新创业企业除外。
禁止类行业:禁止产能过剩行业、《产业结构调整指导目录》中的淘汰类行业,以及从事学前教育、学科类培训、类金融业务的企业在创业板发行上市。
创业板成长型创新创业企业量化标准
支持和鼓励符合下列标准之一的成长型创新创业企业申报在创业板发行上市:
3项指标(满足其一)
1.近三年研发投入复合增长率不低于15%,近一年研发投入金额不低于1,000万元,且近三年营业收入复合增长率不低于20%;
2.近三年累计研发投入金额不低于5,000万元,且近三年营业收入复合增长率不低于20%;
3.属于制造业优化升级、现代服务业或者数字经济等现代产业体系领域,且近三年营业收入复合增长率不低于30%。
最近一年营业收入达3亿元的企业,或者按照红筹标准申报的已境外上市红筹企业,不适用营业收入复合增长率要求。
发行条件
(一)主体资格
持续经营时间
依法设立且持续经营3年以上的股份有限公司(有限责任公司按原账面净资产值折股整体变更为股份有限公司的,持续经营时间可以从有限责任公司成立之日起计算),具备健全且运行良好的组织机构,相关机构和人员能够依法履行职责。
股本
发行股份比例
·境内股份有限公司
首次公开发行的股份达到25%以上;公司股本总额超过人民币4亿元的,比例为10%以上。
·红筹企业
发行股票:公开发行的股份达到公司股份总数的25%以上;公司股份总数超过4亿股的,公开发行股份的比例为10%以上。
发行存托凭证:公开发行的存托凭证对应基础股份达到公司股份总数的25%以上;发行后的存托凭证总份数超过4亿份的,公开发行存托凭证对应基础股份达到公司股份总数的10%以上。
(二)财务规范
会计基础工作规范,财务报表的编制和披露符合企业会计准则和相关信息披露规则的规定,在所有重大方面公允地反映了发行人的财务状况、经营成果和现金流量,并由注册会计师出具无保留意见的审计报告。
发行人内部控制制度健全有效,能够合理保证公司运行效率、合法合规和财务报告的可靠性,并由注册会计师出具无保留结论的内部控制鉴证报告。
(三)独立性
业务完整,具有直接面向市场独立持续经营的能力:
(1)资产完整,业务及人员、财务、机构独立,与控股股东、实际控制人及其控制的其他企业间不存在对发行人构成重大不利影响的同业竞争,不存在严重影响独立性或者显失公平的关联交易;
(2)主营业务、控制权和管理团队稳定
(3)不存在涉及主要资产、核心技术、商标等的重大权属纠纷,重大偿债风险,重大担保、诉讼、仲裁等或有事项,经营环境已经或者将要发生重大变化等对持续经营有重大不利影响的事项。
(四)合法经营
生产经营符合法律、行政法规的规定,符合国家产业政策。
最近3年内,发行人及其控股股东、实际控制人不存在贪污、贿赂、侵占财产、挪用财产或者破坏社会主义市场经济秩序的刑事犯罪,不存在欺诈发行、重大信息披露违法或者其他涉及国家安全、公共安全、生态安全、生产安全、公众健康安全等领域的重大违法行为。
董事、监事和高级管理人员不存在最近三年内受到中国证监会行政处罚,或者因涉嫌犯罪正在被司法机关立案侦查或者涉嫌违法违规正在被中国证监会立案调查且尚未有明确结论意见等情形。
(五)表决权差异安排
存在表决权差异安排的企业申请上市,需要满足如下主要规则:
市值及财务指标符合下列标准之一:
上市前设置表决权差异安排的,应当经出席股东大会的股东所持三分之二以上的表决权通过。
上市前不具有表决权差异安排的,不得在上市后设置此类安排。
持有特别表决权股份的股东应当为对上市公司发展或者业务增长等作出重大贡献,并且在公司上市前及上市后持续担任公司董事的人员或者该等人员实际控制的持股主体。
持有特别表决权股份的股东在上市公司中拥有权益的股份合计应当达到公司全部已发行有表决权股份的10%以上。
上市公司章程应当规定每份特别表决权股份的表决权数量。每份特别表决权股份的表决权数量应当相同,且不得超过每份普通股份的表决权数量的10倍。
除公司章程规定的表决权差异外,普通股份与特别表决权股份具有的其他股东权利应当完全相同。
(六)市值与财务指标(一般企业)
上市条件多元包容,设置了“财务+市值”相结合的上市条件,并与各板块的定位相契合
(七)红筹企业上市特别条件
符合《国务院办公厅转发证监会关于开展创新企业境内发行股票或存托凭证试点若干意见的通知》(国办发〔2018〕21号)等相关规定的红筹企业,可以申请发行股票或者存托凭证并在A股上市。
行业要求:
符合国家战略、掌握核心技术、市场认可度高,属于互联网、大数据、云计算、人工智能、软件和集成电路、高端装备制造、生物医药、新一代信息技术、新能源、新材料、新能源汽车、绿色环保、航空航天、海洋装备等高新技术产业和战略性新兴产业,且达到相当规模的创新企业。 (注:具有国家重大战略意义的红筹企业申请纳入试点,不受前述行业限制。)
市值和财务指标要求:
上市审核及注册
(一)审核职责
交易所:
沪深交易所分别设立独立的审核部门,负责审核发行人公开发行并上市申请;
上交所设立科技创新咨询委员会,深交所设立行业咨询专家库,分别负责为科创板和创业板建设和发行上市审核提供专业咨询和政策建议;
沪深交易所分别设立上市委员会,负责对审核部门出具的审核报告提出审议意见。
交易所主要通过向发行人提出审核问询、发行人回答问题方式开展审核工作,判断发行人是否符合发行条件、上市条件和信息披露要求,督促发行人完善信息披露内容。
交易所按照规定的条件和程序,形成发行人是否符合发行条件和信息披露要求的审核意见。
交易所审核过程中,发现重大敏感事项、重大无先例情况、重大舆情、重大违法线索的,应当及时向中国证监会请示报告,中国证监会及时明确意见。
证监会:
中国证监会在交易所收到注册申请文件之日起,同步关注发行人是否符合国家产业政策和板块定位。
中国证监会收到交易所审核意见及相关资料后,基于交易所审核意见,依法履行发行注册程序。
(二)审核流程
交易所收到发行上市申请文件后五个工作日内,对文件进行核对,作出是否受理的决定。对股票首次发行上市申请,交易所发行上市审核机构自受理之日起二十个工作日内,通过保荐人向发行人提出首轮审核问询。
交易所发行上市审核机构收到发行人回复后十个工作日内可以继续提出审核问询。
首次问询回复后,交易所应及时对项目是否符合国家产业政策、是否符合拟上市板块定位(“两符合”)情况形成明确意见。交易所认为项目满足“两符合”要求的,应及时向证监会发行监管部作专门报告。证监会发行监管部收到报告后5个工作日内召开注册准备会进行研究。在注册准备会作出的会议结论解决之后,交易所召开审核中心审议会。
发行人及其保荐人、证券服务机构回复交易所审核问询的时间总计不超过三个月。
交易所在规定的时限内出具发行人符合发行条件、上市条件和信息披露要求的审核意见或者作出终止发行上市审核的决定。自受理发行上市申请文件之日起,交易所审核和中国证监会注册的时间总计不超过三个月。
中国证监会收到交易所报送的审核意见及发行人注册申请文件后,基于交易所审核意见,依法履行发行注册程序。在二十个工作日内对发行人的注册申请作出予以注册或者不予注册的决定。
中国证监会发现存在影响发行条件的新增事项的,可以要求交易所进一步问询并就新增事项形成审核意见。
中国证监会认为交易所对新增事项的审核意见依据明显不充分,可以退回交易所补充审核中国证监会的予以注册决定,自作出之日一年内有效,发行人应当在注册决定有效期内发行股票,发行时点由发行人自主选择。
交易所认为发行人不符合发行条件或者信息披露要求,作出终止发行上市审核决定,或者中国证监会作出不予注册决定的,自决定作出之日起六个月后,发行人可以再次提出公开发行股票并上市申请。
(三)财务报表有效期
发行人招股说明书中引用的财务报表在其最近一期截止日后6个月内有效,特别情况下可以适当延长,但至多不超过3个月。财务报表应当以年度末、半年度末或者季度末为截止日。
(四)审核指引
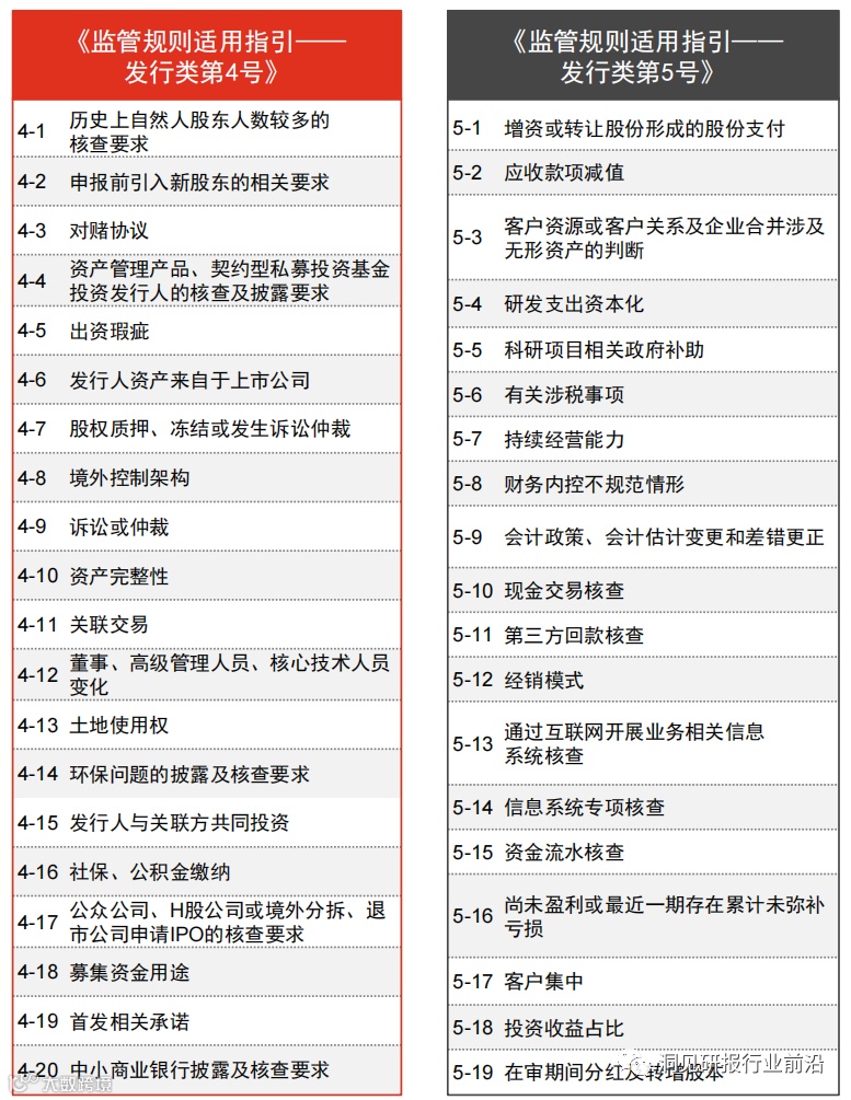
为适应全面实行注册制改革,增强审核工作透明度,统一审核理念和执行尺度,促进发行审核工作公开透明,提高首发企业信息披露质量,证监会进一步总结试点注册制以来实践经验,将主板、科创板、创业板与首发业务审核相关的审核问答予以整合,形成《监管规则适用指引——发行类第4号》及《监管规则适用指引——发行类第5号》。
(五)证券期货法律适用意见第17号
为了正确理解与适用《首次公开发行股票注册管理办法》第十二条、第十三条、第三十一条、第四十四条、第四十五条, 《公开发行证券的公司信息披露内容与格式准则第57号——招股说明书》第七条的有关规定,中国证监会制定了证券期货法律适用意见第17号。内容包括对如下事项的理解与适用:
一、“构成重大不利影响的同业竞争”
二、“实际控制人没有发生变更”和控股股东、实际控制人锁定期安排
三、“国家安全、公共安全、生态安全、生产安全、公众健康安全等领域的重大违法行为”
四、《首次公开发行股票注册管理办法》第三十一条“中国证监会规定的其他情形”
五、“期权激励计划”
六、“信息豁免披露”
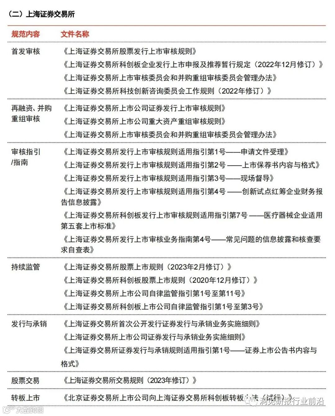
(六)上交所首次公开发行常见问题的信息披露和核查要求
为了落实党中央、国务院关于全面实行股票发行注册制的决策部署,进一步压实发行人、上市公司的信息披露主体责任和中介机构的“看门人”责任,根据全面实行注册制制度规则,上海证券交易所制定了《上海证券交易所发行上市审核业务指南第4号——常见问题的信息披露和核查要求自查表》。其中,第一号首次公开发行涉及如下相关问题:
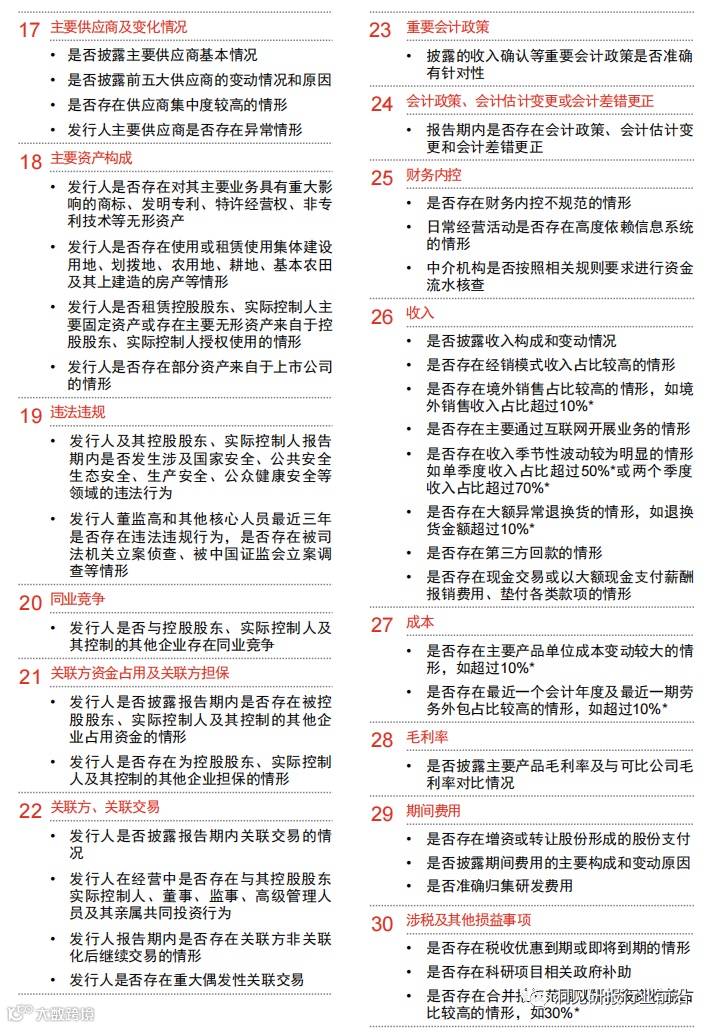
(七)深交所首次公开发行审核关注要点
为了贯彻落实全面实行股票发行注册制相关要求,提高申报文件信息披露质量,进一步压严压实发行人信息披露主体责任和中介机构核查把关责任,深圳证券交易所制定了《深圳证券交易所股票发行上市审核业务指南第3号——首次公开发行审核关注要点》,涉及如下相关问题:
完整版报告,点击下方小程序查看




