大数跨境
0
0

2023中国AIGC应用研究报告 | 增长黑盒

2023中国AIGC应用研究报告 | 增长黑盒 洞见研报行业前沿
2023-04-23
2
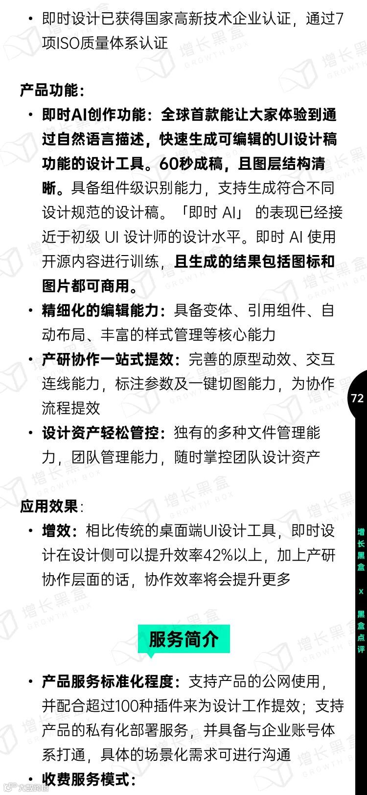
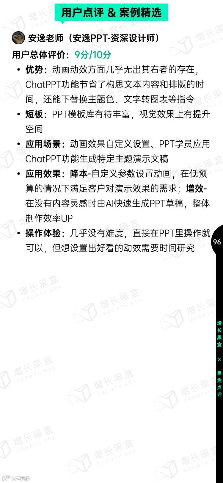
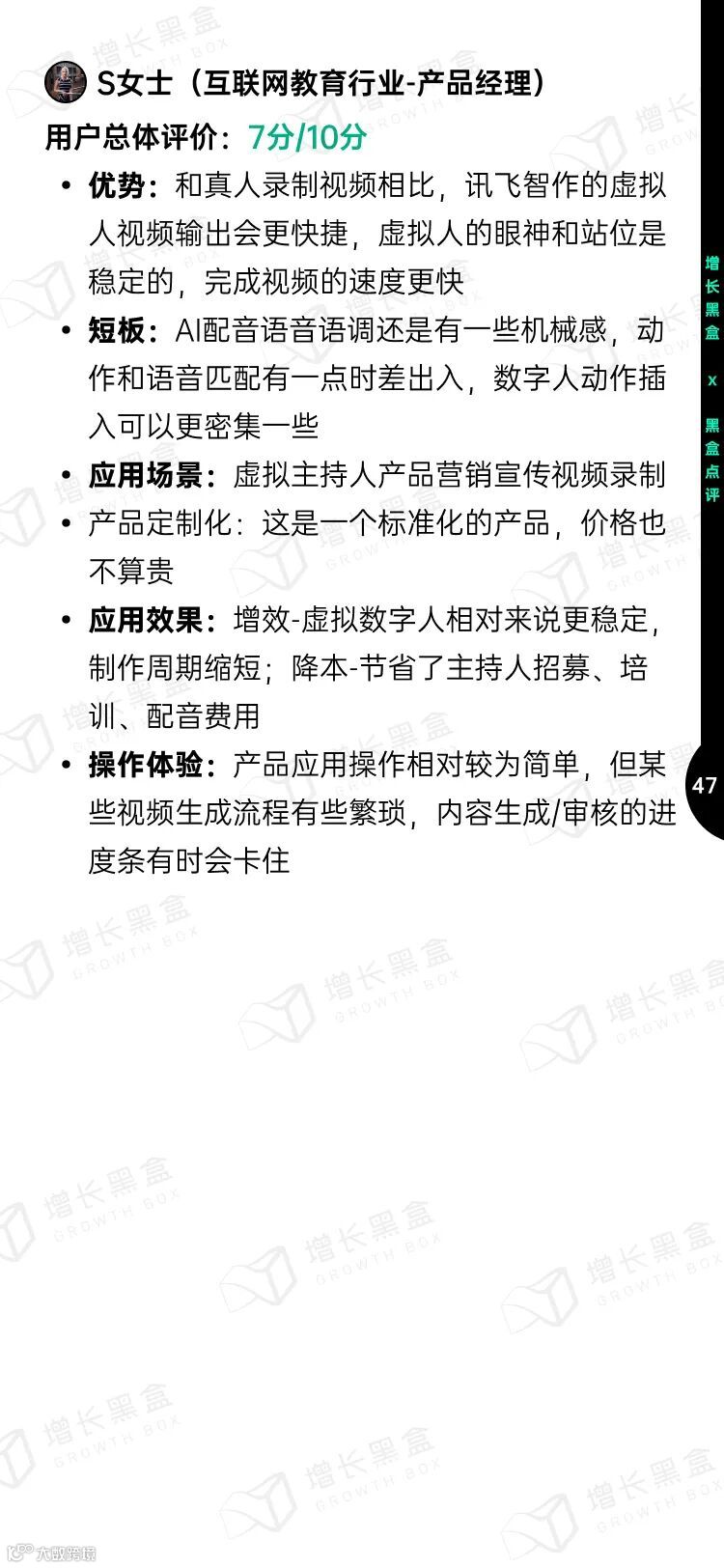
导读:chatGPT横空出世后快速风靡全球,autoGPT紧随其后不断刷新人工智能的技术高度,AIGC正在以前所未

chatGPT横空出世后快速风靡全球,autoGPT紧随其后不断刷新人工智能的技术高度,AIGC正在以前所未有的速度改变我们的生活。毋庸置疑的是,在商业世界里,强大的应用工具才是下一步制胜的关键。由增长黑盒倾力打造了这一份《2023中国AIGC应用报告》,希望为大家提供灵感与参考。
该篇报告,我们研究总结了AIGC在当下的被认知情况和投入使用情况,包括了:

1. 哪些行业对AIGC的应用率较高?

2. 应用AIGC的业务场景都有哪些?

3. 在具体的场景中,AIGC是如何帮助业务增长的?

4. 国内有哪些AIGC的产品,它们的功能以及性价比如何?



完整版报告,点击下方小程序查看



【声明】内容源于网络
0
0
洞见研报行业前沿
每日商业智库市场洞察分享,各行业研究报告,发现报告中的新知,各类智库精华报告,为投资者、高管、咨询顾问、商业分析师提供全面、实时的信息服务。电脑端请访问DJyanbao.com享受最佳体验。
内容 996
粉丝 0
洞见研报行业前沿 每日商业智库市场洞察分享,各行业研究报告,发现报告中的新知,各类智库精华报告,为投资者、高管、咨询顾问、商业分析师提供全面、实时的信息服务。电脑端请访问DJyanbao.com享受最佳体验。
总阅读322
粉丝0
内容996