北京时间8月22号,日本正式宣布将从8月24日开始实施核污染水排海。截止8月29日晚,此次事件在中国地区累计传播量达1156万,海外地区累计传播量达161万。其中,在8月24日,中国地区单日讨论量达到482万,海外地区单日讨论量则达到27万。
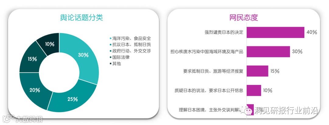
从舆论情感来看,中国地区对此次事件的负面情绪相对较高,有84%的网络舆论对此次事件表达了强烈谴责以及质疑日本做法的合理性。
海外地区对此次事件的整体态度较为复杂,需按不同国家和地区的态度进行区分。但整体来说,海外地区对此次事件整体的立场较为中立。
从讨论活跃度来看,海外地区讨论度排名第一的国家为日本,韩国网民对此次事件的讨论度排名第四。美国、法国以及英国等欧美国家与地区的讨论度分别位列第二、第三以及第四。
在中国大陆地区,网民对事件的负面情绪非常强烈,既有情绪化的批评,也有理性的质疑,但主流声音仍然是强烈谴责及要求政府采取行动的声音。
从网民的关注点来看,网民高度关注事件对环境和食品安全的潜在影响,有较强的民族主义情绪和维权立场,呼吁政府采取外交和法律手段制止日本方面排海。与中国网民的态度类似,韩国网络舆论也以强烈的负面情绪为主,其中对日本政府的谴责和对环境影响的担心分别占比40%和30%。
在此次事件的影响下,在舆论中首当其冲是食品和海鲜行业,在8月24日至29日期间,相关食品安全问题的搜索和讨论量上升了120%。此外,间接相关的进口食品安全也受到了波及,讨论量上升了60%。

