
倒计时
152天
距离2018年注册消防工程师(一级)考试还有152天,各省自8月份即将陆续开始报名,剩余的时间不多了,小伙伴们可提前做好准备工作。小编为大家整理了一份报考指南,希望对小伙伴们有所帮助!
报考专业有没有限制?专业怎么划分的?
一级注册消防工程师报考专业并没有限制,报考专业分总共划分为三大类:消防工程专业、消防工程相关专业、其他专业。
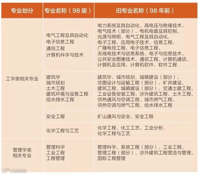
报考专业中的“消防工程相关专业”具体有哪些?
消防工程相关专业新旧对照表
(点击查看大图)
注:表中“专业名称”指中华人民共和国教育部高等教育司1998年颁布的《普通高等学校本科专业目录和专业介绍》中规定的专业名称;“旧专业名称”指1998年《普通高等学校本科专业目录和专业介绍》颁布前各院校所采用的专业名称。
工作年限
考虑到消防工程专业及相关专业与消防工作的紧密联系性,并结合消防专业技术工作的特点和要求,将报考人员的专业背景分为“消防工程专业”、“消防工程相关专业”和“其他专业”三类。对于不同专业背景的考生,在工作年限和从事消防安全技术工作年限上做了一定的要求,对“消防工程专业”、“消防工程相关专业”和“其他专业”工作年限和从事消防安全技术工作年限梯次递增。
(点击查看大图)
消防安全技术工作是指哪些工作?
从事消防技术工作主要是指在消防技术服务机构和消防安全重点单位中从事消防安全技术和管理工作,包括从事建筑消防设施维护保养、建筑消防设施检测、消防安全评估、消防安全监测、灭火器维修、消防咨询、消防安全培训等消防技术服务,以及从事单位消防安全管理和消防设施检查、维护、管理工作;建设工程设计、施工单位中从事消防设计、消防施工工作;大专院校、科研机构中从事消防研究、消防教学工作等。
免试条件
根据《注册消防工程师资格考试实施办法》,符合《注册消防工程师制度暂行规定》中一级注册消防工程师资格考试报名条件,并具备下列一项条件的,可免试《消防安全技术实务》科目,只参加《消防安全技术综合能力》和《消防安全案例分析》2个科目的考试。
(一)2011年12月31日前,评聘高级工程师技术职务的。
(二)通过全国统一考试取得一级注册建筑师资格证书,或者勘察设计各专业注册工程师资格证书的。
在哪里报名?
按照人力资源社会保障部人事考试中心要求,一级注册消防工程师资格考试在全国范围内实行统一网上报名,通过中国人事考试网(网址:www.cpta.com.cn)或各省人事考试机构官网进行网上报名。


